新闻资讯
-
【石家庄地区疫情动态图,石家庄地区疫情动态图高清】
世界最准确的疫情人数数据在此,你不进来看看吗?近来无法直接确认该数据为“世界最准确”的疫情人数数据,但提供的信息包含特定统计时段内基于湖北卫健委公开数据的全国疫情分布可视化内容。以下为具体说明:数据来源与统计范围数据基于湖北卫健委公开的5...
石家庄地区疫情动态图2026/03/20 -
疫情比较多的是哪个地区/疫情比较多的是哪个城市
最新!全国累计确诊42638例;返程和复工潮来临,哪个城市疫情传播压力最...在返程和复工潮来临之际,深圳的疫情传播压力最大,其次是东莞、上海、广州、苏州、北京、杭州、宁波、温州、佛山等城市。若不考虑湖北返工人员,压力最大的是深圳和上海,...
疫情最多的是哪个地区2026/03/20 -
晋江市疫情风险地区查询(晋江市疫情实时报导)
地区风险等级怎么查询〖壹〗、进入支付宝风险等级查询里;点击“地区”;再选取查询的地区即可。〖贰〗、地区风险等级可通过国家卫生健康委提供的“疫情风险等级查询”服务进行查询,该服务可在国家政务服务平台上使用,可查全国近3000个县(市、区、旗...
晋江市疫情风险地区查询2026/03/20 -
疫情低风险地区解封时间(疫情低风险地区解封标准)
低风险地区封城后多长时间解封?〖壹〗、低风险到解封大概需要14天,因为新型冠状病毒的潜伏期是在7-14天之内。如果连续14天内出现不超过10例本地确诊病例,将由高风险地区调整为中风险地区。而中风险连续14天没有新增就会降为低风险地区。疫情...
疫情低风险地区解封时间2026/03/20 -
【同学在的地区有疫情了,疫情学生跨省学校会不会知道】
“班上有同学阳了,全班居家隔离”,放开后最担心的事还是来了“班上有同学阳了,全班居家隔离”是疫情放开后可能出现的情况,儿童感染奥密克戎后症状大多较轻,但出现特定症状需及时就医。以下是具体分析:儿童感染奥密克戎的症状特点症状较轻:以近来国...
同学在的地区有疫情了2026/03/20 -
惠南是风险地区吗现在有疫情吗(惠南是中风险地区吗)
惠州可以正常出入吗〖壹〗、外人可以自由进出惠州学院。具体情况如下:行人:惠州学院对于行人来说是全开放的,可以自由出入校园,无需任何限制或手续。开车:如果是开车进入惠州学院,需要从大门进入。一般来说,私家车只需与校卫进行简单沟通,说明来访目...
惠南是风险地区吗现在有疫情吗2026/03/20 -
【怎样查询所在地区疫情,怎么查所处位置的疫情】
怎么查询自己所在区域的风险等级〖壹〗、在微信国务院客户端中可以查询自己所在区域的风险等级,具体操作步骤如下:点击国务院打开微信,在搜索框中输入【国务院客户端】,点击进入该小程序。点击疫情风险等级进入国务院客户端小程序后,切换到新页面,在页...
怎样查询所在地区疫情2026/03/20 -
温州地区各地疫情情况(温州全部地区)
温州新型冠状病毒人数〖壹〗、关于“温州病毒变异”的谣言此前有消息称“温州490例里有40%是全新变异的病毒”,引发公众恐慌。但广州疾控中心很快发布辟谣消息,我国最新研究表明,新型冠状病毒未发生明显的变异。这一谣言的传播给被困在家中的人们带...
温州地区各地疫情情况2026/03/20 -
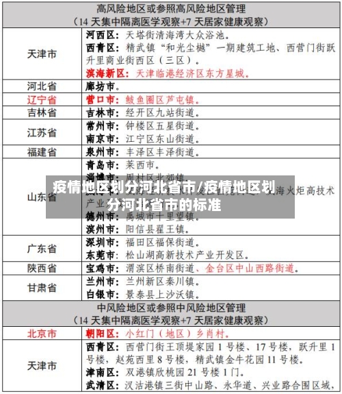
疫情地区划分河北省市/疫情地区划分河北省市的标准
河北风险等级一览表〖壹〗、藁城区:全域为高风险地区新乐市:全域调整为高风险地区中风险地区长安区:河北省胸科医院公寓北区高新区:同祥城小区C区正定县:冯家庄村、东平乐村平山县:访驾庄村赵县:任庄村邢台市高风险地区南宫市:全域...
疫情地区划分河北省市2026/03/20 -
河北邯郸是几类疫情地区(河北邯郸是否疫情区)
邯郸中风险地区有哪些〖壹〗、截止2022-06-02最新数据显示,邯郸邯郸地区近来没有中、高风险区域,都是低风险地区。高风险地区:是指累计新冠病例超过了50例,而且〖Fourteen〗、天内是有聚集性疫情发生。中风险地区:14天之内有新增...
河北邯郸是几类疫情地区2026/03/20