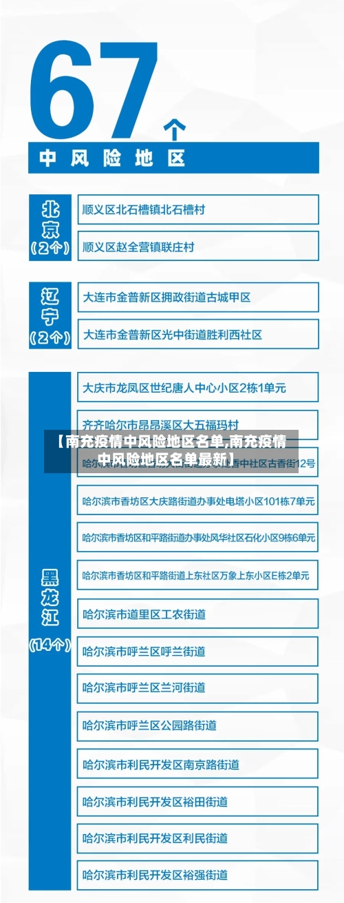
【南充疫情中风险地区名单,南充疫情中风险地区名单最新】

南充哪里疫情最严重

嘉陵区玉泉路126号玉河小区 ,嘉陵区玉泉路222号玉泉美墅小区。通过查询疫情相关资料显示,截止到2022年9月13日,南充嘉陵区玉泉路126号玉河小区 ,嘉陵区玉泉路222号玉泉美墅小区严重,均为中风险地区 。

【南充疫情中风险地区名单,南充疫情中风险地区名单最新】-第1张图片

严重。截至到2022年12月8日通过查询四川省仪陇疫情防控中心显示:四川省仪陇疫情是很严重的。仪陇县,隶属四川省南充市 ,位于四川省南充市东北部 ,南朝置县 。

【南充疫情中风险地区名单,南充疫情中风险地区名单最新】-第2张图片

南充市西充多扶镇疫情严重,现在疫情放开了后,感染大面积 ,老年,小孩子,中年人 ,在校学生好得快,老年人免疫力低,恢复比较慢 ,中年人也要7后才慢慢恢复。

【南充疫情中风险地区名单,南充疫情中风险地区名单最新】-第3张图片

就比如四川南充市辖三区全域实行静态管理,首先四川南充全域实行静态管理的区域,分别是为顺庆区、高坪区 、嘉陵区。这些区域里面的市民们都被严格的进行管控 ,并且要求按照相应的防御工作做好相应的配合 。

南充第一次疫情封了多久解封

南充第一次疫情封了**25天**后解封 。时间截止2022年9月14日。据南充疫情最新消息,截止2022年10月16日,新增本土无症状病例17例 ,高风险地区11个 ,中风险地区6个,南充预计解封时间最快在十一月左右,具体解封时间建议以官方消息为准。

南充春风玫瑰园 。截止至2022年9月14日 ,根据南充疫情可知,南充第一次疫情发生在2020年,南充第一次疫情封了25天解封。截止到2022年9月14日 ,根据南充疫情可知,2022年8月28日,南充已经解封 ,居民可日常出行,做好个人防护,减少人员聚集。

天 。据查询南充跨区风控时间是10月24日起至11月2日0时公9天。疫情中的高危区域 ,一般重点区域会封闭控制。在此期间,如果没有新增病例,可以在14天内解封 ,具体取决于封闭社区是否有新增病例 。

中风险区域:一般是14天就可以解封 ,而具体要看封闭小区是否有新增病例。若是出现1例阳性病例之后,14天之内核酸检测都是阴性,就可以解封。但这14天期间陆续的有新增病例出现 ,解封时间就会重新开始计算 。

南充现在属于高风险地区吗

南充疾控提示即日起非必要不离开本市,主要基于四川省内多地发生本土疫情、成都市风险升级的防控需求,旨在减少人员流动以降低疫情传播风险 ,保障市民健康安全。 具体背景和措施如下:四川省内多地发生本土疫情:近期,四川省泸州市、成都市 、德阳市、绵阳市相继发生本土疫情。

南充高坪区属于:低风险区域高风险区域:在最后一例病例确诊后14天区域内无本地新增确诊病例时,可解除封锁 。高风险地区采取极为严格的措施应对疫情 ,果断采取停工、停业 、停课等管控措施,必要时可采取区域封锁,限制人员进出 。

不是。通过查询南充疫情防控中心 ,截止至2022年11月12日,南充新增阳性0例,区域内暂无中高风险地区。南充市位于四川盆地东北 、嘉陵江中游 ,辖3区1市5县 。疫情防控期间 ,请广大居民就积极配合疫情防控中心工作。

可以。南充现在是中风险地区,对有中高风险区的市(州)人员确需跨市(州)流动,应持24小时内核酸检测阴性证明(以出具报告时间为准) 。

有。通过查询南充市疫情防控中心显示 ,截止到2022年11月12日,南充市有2个高风险地区,没有中风险 ,位于顺庆区凤天路尚城明珠3栋、顺庆区凤天路联通公司办公区。

对7天内有低风险区旅居史的人员,3天内完成2次核酸检测,并做好健康监测 。(二)省内来(返)南人员 省内中高风险地区旅居史:实施集中隔离 ,期间每3天进行1次核酸检测,直至离开风险地区满14天为止,解除集中隔离时应采取双采双检。

南充是否高风险地区

南充高坪区属于:低风险区域高风险区域:在最后一例病例确诊后14天区域内无本地新增确诊病例时 ,可解除封锁。高风险地区采取极为严格的措施应对疫情,果断采取停工、停业 、停课等管控措施,必要时可采取区域封锁 ,限制人员进出 。

近期高风险区域根据最新气象预警 ,未来10天四川盆地中西部稻区稻瘟病发生发展气象等级高,水稻稻瘟病将偏重发生,需重点防控。

k385不到南充了的原因是疫情影响。通过查询疫情防控相关信息 ,截止到2022年12月4日,南充是高风险地区,列车已经停运了 。南充疫情政策 。近7日有省外低风险区旅居史的来(返)南人员 ,自抵达目的地社区(村)当日起,施行3天居家健康监测+3天重点人员监测。

现在出入南充最新规定

〖壹〗、对7天内有中风险区旅居史的人员采取7天居家隔离医学观察,在居家隔离第7天各开展一次核酸检测;如不具备居家隔离医学观察条件 ,采取集中隔离医学观察;管理期限自离开风险区域算起。对7天内有低风险区旅居史的人员,3天内完成2次核酸检测,并做好健康监测 。

〖贰〗、出南充-:南充出城无限制措施 ,建议非必要不离南,不前往疫区。到南充-:【最新消息】2月7日国家卫健委发布群众关心的有关就地过年服务保障政策的答问。

〖叁〗 、南充高坪区属于:低风险区域高风险区域:在最后一例病例确诊后14天区域内无本地新增确诊病例时,可解除封锁 。高风险地区采取极为严格的措施应对疫情 ,果断采取停工、停业、停课等管控措施 ,必要时可采取区域封锁,限制人员进出。

〖肆〗 、绵竹回家到南充不需要隔离。通过查询疫情防控相关信息,截止到2022年12月13日 ,绵竹与南充都是低风险地区,可以自由出入,不需要隔离 。南充疫情政策。对7天内有高风险区旅居史的外溢人员 ,实施“7天居家隔离 ”,不符合居家隔离医学观察条件的,实施集中隔离医学观察。

南充疫情风险等级

高坪区低风险、营山县低风险、蓬安县低风险 、仪陇县低风险、西充县低风险、阆中市低风险 、嘉陵区低风险 、顺庆区低风险、南部县低风险疫情高中低三个风险等级地区的划分标准第什么是疫情的高中低风险区高风险区域:是总计新冠确诊病例有超过50例 ,且14天内是有聚集性疫情出现 。

低风险等级。根据南充市顺庆区应对新型冠状病毒感染肺炎疫情应急指挥部办公室发布的关于调整顺庆区部分新冠疫情风险区管控的通告,决定自2022年9月5日0时起,顺庆区潆华北路二段鸿通春天花城周边的火车北站片区调整为低风险等级区。南充北站正常运营 ,确需离开南充,须持24小时内核酸阴性证明 。

医护人员休息 。通过查询南充市疫情防控风险等级显示:截至到2022年9月16日,南充市正式调整为低风险地区 ,为了让医护人员休息一天 ,2022年9月27日的核酸检测不需用做了。疫情期间,请大家出行戴好口罩,做好个人防护。

相关推荐

  • 疫情风险地区查询山东(疫情风险地区查询山东省)

    疫情风险地区查询山东(疫情风险地区查询山东省)

    怎么查风险地区〖壹〗、进入支付宝风险等级查询里;点击“地区”;再选取查询的地区即可。〖贰〗、可以通过支付宝中的风控地区查询功能来查看自己所在区域是否为中高风险地区,具体操作如下:工具/原料华为P50HarmonyOS0.0支付宝80方法/步骤第一步:打开手机进入支付宝,在首页点击国内新增。第二步:点击风险区域菜单。第三步:在疫情风险等级查询页面选取自己...

  • 【全国肺炎疫情严重地区,全国疫情严重的地区排名】

    【全国肺炎疫情严重地区,全国疫情严重的地区排名】

    全国疫情最严重的地方是哪些江苏省是近来全国疫情最为严重的省份之一。根据最新的中高风险区域名单,江苏省拥有2个高风险地区和50个中风险地区。8月1日,江苏新增40例本土确诊病例,其中11例为轻型,29例为普通型。同时,新增2例本土无症状感染者,以及3例境外输入确诊病例。疫情初期,湖北省特别是武汉市成为了中国疫情最为严重的地区。由于早期对病毒传播和感染途径的认...

  • 蒲城县疫情地区分布图最新(蒲城县疫情防控总体情况通报)

    蒲城县疫情地区分布图最新(蒲城县疫情防控总体情况通报)

    12月1日18时起渭南疫情风险区域有调整(渭南市政府疫情公告)〖壹〗、根据当前新冠疫情防控需要,按照《关于进一步优化新冠肺炎疫情防控措施科学精准做好防控工作的通知》(联防联控机制综发〔2022〕101号)关于风险区调整相关规定,经综合研判,渭南市应疫办研究决定,自2022年12月6日20时起,对全市疫情风险区域进行调整。华州区杏林镇公园天下小区8号楼调整为...

  • 疫情期间哪个地区最安全(疫情期间哪个地区最安全呢)

    疫情期间哪个地区最安全(疫情期间哪个地区最安全呢)

    疫情政策:全球疫情最安全国家地区排名榜出炉〖壹〗、北美:仅加拿大(第12)入选,美国排名第58。南美与非洲:无国家进入前20。加拿大与中国的具体得分与动态性加拿大:以699分(满分1000)排名第12,其优势在于政府响应效率、旅行限制措施及经济支持政策。中国:排名第7,得分未公开,但因早期严格防控、大规模检测和隔离措施获得认可。〖贰〗、美国:相对落后,处在...

  • 【湖北省公布疫情管控地区,湖北疫情管控区域】

    【湖北省公布疫情管控地区,湖北疫情管控区域】

    全省本土零新增!武汉1例境外输入确诊病例在居家隔离期间检测发现_百度...月21日湖北省新增本土确诊0例,新增境外输入确诊2例,其中1例为居家隔离期间检测发现。具体通报内容如下:本土疫情情况:8月21日0时至24时,湖北省新增新冠肺炎本土确诊病例0例,新增本土无症状感染者0例。新增出院病例2例(荆门市1例,黄冈市1例);新增解除医学观察无症状感染者7例(武...

  • 【哪里疫情是中风险地区的,哪些城市是疫情中风险地区】

    【哪里疫情是中风险地区的,哪些城市是疫情中风险地区】

    中高风险地区怎么界定病例和无症状感染者居住地,以及活动频繁且疫情传播风险较高的工作地和活动地等区域,划为高风险区。原则上以居住小区(村)为单位划定,根据流调研判结果可调整风险区域范围。实行封控措施,期间“足不出户、上门服务”。可以通过支付宝上的疫情风险等级查询功能来判断是否为中高风险地区,具体操作如下:工具/原料小米11MIUI12支付宝20方法/步骤...

  • 天河疫情风险地区(天河疫情风险地区查询)

    天河疫情风险地区(天河疫情风险地区查询)

    广州天河区保利是低风险地区吗?〖壹〗、低风险区。通过查询广州天河区疫情防控相关资料显示,截止2022年12月10日是低风险区。将以下区域由高风险区调整为低风险区,实行“个人防护,避免聚集”防范措施。天河村迎福一横巷3号,天河村迎福里3号,天河村迎德新五巷5号,天河村南溪一巷4号。〖贰〗、无法确定“广州天河区天河路保利中辰广场535号线下面签贷款”的真实性。...

  • 仁怀疫情风险地区图最新/仁怀新冠肺炎最新疫情

    仁怀疫情风险地区图最新/仁怀新冠肺炎最新疫情

    铜仁市最新防疫政策〖壹〗、截至8月17日24时,贵州省累计报告本土确诊病例190例、境外输入确诊病例1例,累计治愈病例184例、死亡病例2例。〖贰〗、铜仁市援鄂优待政策主要包括以下方面:经济补助:根据工作性质,对“十一岗人员”(包括新冠肺炎确诊病例定点收治医院隔离病区医务人员、援鄂援省医务人员等)进行分类补助。补助标准分别为每人每天600元、300元和20...

  • 【泰国哪个地区疫情严重,泰国哪个城市疫情最严重】

    【泰国哪个地区疫情严重,泰国哪个城市疫情最严重】

    泰国著名寺庙和宗教胜地“五世佛”因疫情关闭那春玉佛寺作为泰国著名寺庙和宗教胜地,其关闭反映了疫情对宗教活动和旅游业造成的直接冲击。积庆寺在宗教政策落实后得到恢复修建,现有措钦大殿、天王殿、扩法殿、关帝庙、观音阁等五处庙宇,僧人十多名,宗教活动常举行。积庆寺见证了五世活佛的传奇,从一世活佛的治病救人,到二世活佛的佛法渡化,再到五世活佛的宗教贡献,寺庙经历了多...

  • 欧洲地区国家疫情反弹(欧洲疫情反复)

    欧洲地区国家疫情反弹(欧洲疫情反复)

    欧洲各国陆续做出逐步复工复产的决定,释放了哪些信号?〖壹〗、欧洲各国陆续做出逐步复工复产的决定,释放了多方面的信号,具体如下:疫情形势趋于可控疫情得到初步控制:德国、意大利、瑞士、丹麦、西班牙等国在严格实施社会管控后,疫情形势趋于平缓,新增病例和死亡病例的增长速度放缓,为复工复产提供了基础条件。〖贰〗、欧洲各国陆续做出逐步复工复产的决定,释放了多方面的信...

返回顶部