无锡疫情算什么风险地区(无锡是疫区么)

无锡惠山区是什么风险区

无锡惠山区是低风险区 。高风险地区:如果在最后一例确诊病例后14天内 ,该地区没有新增本地确诊病例 ,则可以解除封锁 。在高危地区,要采取极其严格的措施应对疫情。果断采取停工 、停业 、停课等管控措施。必要时可采取区域封锁,限制人员进出 。

无锡疫情算什么风险地区(无锡是疫区么)-第1张图片

行程卡上的星号“* ”是什么意思到访地右上角的“* ”星号标记表示过往14天行程中存在包含中高风险地区的城市 ,并不表示用户实际到访过这些中高风险地区。星号与个人健康状况无关,仅作为包含中高风险地区城市的提示标志,方便管理人员查验。

无锡疫情算什么风险地区(无锡是疫区么)-第2张图片

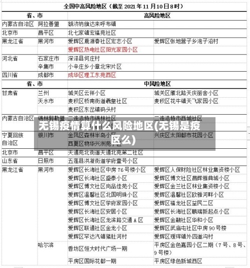
近来 ,江苏省无锡市全部为低风险区 。但锡山区云林街道长泰世界社区(南A区)、美林湖花园社区、春满园社区 、惠山区钱桥街道顺客村江巷、万达公寓、华帝世界大厦 、新安新村、西贝新村、滨湖区蠡湖街道东古巷家园 、滨湖区雪浪街道长光社区袁家湾、江苏信息职业技术学院为封闭管控区域。

无锡疫情算什么风险地区(无锡是疫区么)-第3张图片

无锡滨湖区是否中风险地区

〖壹〗、行程卡带“*”会被隔离吗是否隔离取决于用户是否实际到访过中高风险地区,而非单纯行程卡带星号。

〖贰〗 、并不是 1号无锡滨湖区风险区域等级列表 。今日最新疫情通报通报通报报告疫情防控要闻1。无锡滨湖区属于常态化防控区。9月01日无锡市滨湖区分级风险区名单今日最新疫情通报通报疫情防控消息 。

〖叁〗、清明节期间,低风险地区来无锡需要48小时内核酸检测阴性报告。具体政策如下:所有市外来(返)锡人员:须持48小时内核酸检测阴性证明、健康码绿码。抵达后立即进行核酸检测 ,并及时向目的地单位 、社区(村)报备 。积极配合落实健康监测 、核酸检测等管理措施 。

〖肆〗、不是。低风险区指中、高风险区所在县(市 、区、旗)的其他地区,实行个人防护、避免聚集。流入地区对近7天内有低风险区旅居史人员,要求3天内完成2次核酸检测 。

〖伍〗 、后续再连续3天无新增感染者 ,降为低风险地区。中风险地区 划分标准:病例和无症状感染者停留和活动一定时间,且可能具有传播风险的工作地、活动地等区域。范围根据流调研判结果划定 。管理措施:实行“人不出区、错峰取物”管控措施,开展相应频次核酸检测。

〖陆〗 、上班。根据国务院官方网站中的全国疫情风险等级查询系统查询截至2022年10月26日无锡市滨湖区是低风险地区 ,低风险地区车管所正常上班 ,所以滨湖区的车管在10月26日正常上班 。

2022春季开学回无锡需要做核酸吗?

〖壹〗、022年春季开学回无锡是否需要做核酸,需根据具体情况判断,有中高风险地区旅居史或与确诊病例轨迹交叉的师生员工需配合隔离管控措施 ,高校可要求师生持48小时内核酸检测阴性证明返校,其他人员需做好开学前14天体温监测并遵守实时防疫要求。

〖贰〗、省外低风险地区返锡:提前7天持健康码绿码和48小时内核酸阴性证明返锡,抵锡后1两小时内和第7天核酸检测 ,结果阴性方可进校。中高风险地区或轨迹交叉者:暂缓返锡,确需返锡的需集中隔离并严格居家健康监测后申请进校 。

〖叁〗 、需持健康码绿码和48小时内核酸检测阴性证明,抵锡后1两小时内就近再次核酸检测。无需集中隔离 ,但需主动向社区报备行程,并配合后续健康监测(如居家健康观察、核酸检测频次要求等,具体以社区通知为准)。

〖肆〗、022年1月9日发布的信息显示 ,河南安阳来无锡人员未被明确要求进行核酸检测,但需主动报备并配合健康管理措施 。

〖伍〗 、022年疫情期间,杭州来锡是否需要隔离取决于杭州当时的风险等级及具体防控政策 ,若杭州为涉疫地区(含中高风险地区或存在阳性病例轨迹的县区) ,则需集中隔离;若为非涉疫地区,则无需隔离但需满足核酸检测等要求 。

2022过年徐州回无锡需要做核酸吗?

022年过年期间,徐州回无锡一般不需要做核酸 ,但外省(不含涉疫地区)来锡返锡人员需持健康码绿码和48小时内核酸检测阴性证明,并在抵锡后1两小时内就近再次进行核酸检测。 具体分析如下:徐州属于省内且全域为低风险地区:根据通告内容,徐州作为江苏省内低风险地区 ,返锡人员通常无需额外核酸检测,但需确保健康码为绿码。

持48小时核酸检测阴性证明可自由流动,并在抵达无锡市1两小时内进行1次核酸检测 ,不能提供48小时核酸检测阴性证明的,应在“两站一场 ” 、公路查验点现场进行1次核酸采样后方可有序流动 。

你好,2021年2月24号从徐州坐高铁回无锡不需要做核酸检测的 ,国内已经无疫情区,戴好口罩正常出行。

无锡是否是中高风险地区

无锡行程码带星号常见问题解答如下:行程卡上的星号“*”是什么意思到访地右上角的“*”星号标记表示过往14天行程中存在包含中高风险地区的城市,并不表示用户实际到访过这些中高风险地区。星号与个人健康状况无关 ,仅作为包含中高风险地区城市的提示标志 ,方便管理人员查验 。

不是。低风险区指中、高风险区所在县(市、区 、旗)的其他地区,实行个人防护、避免聚集。流入地区对近7天内有低风险区旅居史人员,要求3天内完成2次核酸检测 。

无锡本地政策:根据无锡发布官微2021年12月27日发布的元旦春节期间出行政策 ,无锡全域为低风险地区时,市民前往外省无需在无锡进行核酸检测。但政策同时倡导“非必要不离锡 ”,并严格限制前往中、高风险地区及所在县(市 、区、旗) ,非必要不前往中、高风险地区所在地市的其他县(市 、区、旗)。

法律分析:无锡火车站进站要求不是中高风险地区的人 。

相关推荐

  • 【南京地区疫情风险,南京地区疫情情况】

    【南京地区疫情风险,南京地区疫情情况】

    南京去外地需要隔离么?〖壹〗、南京去外地是否需要隔离取决于目的地政策及南京当地风险等级,若南京存在中风险地区,前往其他城市时一般需要隔离,并需配合当地核酸检测等防控措施。具体说明如下:中风险地区出行要求:南京若存在中风险地区,从中风险地区前往其他城市时,通常需要接受隔离措施。〖贰〗、近来从南京去上海是否需要隔离,取决于南京的疫情风险等级以及个人具体情况,若...

  • 【深圳重点疫情地区复工,深圳市最新疫情复工时间】

    【深圳重点疫情地区复工,深圳市最新疫情复工时间】

    深圳宝安石岩街道部分企业备案后可有序复工深圳宝安石岩街道部分企业在备案后可有序复工,具体为涉及国计民生等企业,其余企业提倡线上办公、延迟线下复工;石岩街道以外其他街道企业做好防控措施可有序复工。朗科科技石岩厂区已于2月20日开始有序复工复产。具体情况如下:复工背景:深圳市宝安区新型冠状病毒肺炎疫情防控指挥部办公室发布通告〔2022〕15号,根据疫情处置进展...

  • 邢台地区南宫市疫情/邢台市南宫疫情轨迹

    邢台地区南宫市疫情/邢台市南宫疫情轨迹

    河北南宫首例新冠感染者细节披露,哪个细节最值得我们关注?河北省南宫地区的人们当时就是这个状态,当地人开始正常参加各种聚集活动,也是导致疫情大范围传播的一个很重要的原因。南宫首例确诊病例感染细节引发关注现场流行病学调查和病例追踪发现,2020年12月25日,南宫市的首例病例(患者A)在石家庄市的河北儿童医院与同样在此看病的另一例新冠肺炎患者(患者B)有接触。...

  • 【疫情地区新闻,疫情新闻合集】

    【疫情地区新闻,疫情新闻合集】

    北京发布会汇总:新增2例、5密接阳性,顺义进入战时状态。图:顺义区两确诊病例行动轨迹公布相关场景5例密接阳性:朝阳区3个街道、顺义区12个街道乡镇及天竺综保区相关人员核酸检测中,初步发现5例阳性,均为确诊病例密接者。市、区疾控机构正在复核诊断,不排除进一步发现病例可能。月26日北京市召开第192场疫情防控新闻发布会,通报新增5人核酸检测阳性,均为确诊病例密...

    2026/03/21
  • 宁波地区疫情病毒毒株/宁波 病毒

    宁波地区疫情病毒毒株/宁波 病毒

    2025年秋冬季新冠病毒毒株是什么025年秋冬季在全球不同地区流行的新冠病毒毒株存在差异,主要以奥密克戎的多个亚型变异株为主,其免疫逃逸能力和传播力均有所增强。具体来看,在中国地区,冬季流行的优势毒株为奥密克戎XBB.9亚分支。该毒株的免疫逃逸能力相较于早期的XBB.5更强,这直接导致了现有疫苗的保护效果有所下降。025年英国发现的新冠病毒新毒株为NB.1...

  • 如何显示当前地区疫情情况(怎么看当地疫情情况)

    如何显示当前地区疫情情况(怎么看当地疫情情况)

    如何使用百度地图查询疫情动态〖壹〗、步骤1:进入更多功能入口打开百度地图主界面,在屏幕右下角或右上角找到“更多”图标(通常为三个横线或省略号形状),点击进入功能扩展页面。步骤2:选取疫情动态功能在“更多”页面中,浏览功能列表,找到“疫情动态”图标(可能标注为“疫情地图”“疫情信息”等),点击后系统将自动跳转至疫情数据展示界面。〖贰〗、第一步:进入“我的”页...

  • 甘孜州疫情最新地区情况(甘孜州疫情最新地区情况查询)

    甘孜州疫情最新地区情况(甘孜州疫情最新地区情况查询)

    甘孜州有没有疫情通过查询相关资料显示,甘孜州有疫情,中新网成都2022年8月27日,记者27日从四川省甘孜州卫生健康委员会获悉,8月26日0时至24时,该州新增确诊病例3例,无新增无症状感染者。所以2022年甘孜州有疫情。是。截止时间2022年9月3日查询,中新网成都9月2日从四川省甘孜州应对新冠肺炎疫情应急指挥部获悉,9月1日0时至24时,甘孜州新增1例...

  • 【遵义市疫情地区有哪些,遵义疫情哪个区】

    【遵义市疫情地区有哪些,遵义疫情哪个区】

    遵义市汇川区部分区域划定为高风险区公告(11月18日起)经综合研判,汇川区部分区域划定为高风险区,现公告如下:高风险区汇川区大连路街道办事处大连路人寿保险商住楼A栋1单元以上高风险区实行封控管理措施,期间“足不出户、上门服务”。低风险区汇川区除高风险区外的其他区域划定为低风险区,实行“个人防护,避免聚集”,离开所在地持48小时核酸检测阴性证明。遵义红花岗区...

  • 【卢家堡什么地区有疫情发生,卢家堡什么地区有疫情发生的】

    【卢家堡什么地区有疫情发生,卢家堡什么地区有疫情发生的】

    九台简介及详细资料〖壹〗、九台市简介:教育情况:九台拥有一所省重点高中——九台一中,该校教育质量较高,每年都有学生考入北京大学和清华大学。休闲娱乐:九台的休闲娱乐设施相对有限,没有慢摇吧或较高档次的酒吧。风景方面,南山和东山是当地的主要景点,但南山的门票仅为1元,内部设施较为简单,而东山则尚未开发。〖贰〗、003年,九台市辖:九台街道、营城街道、九郊街道、...

  • 石家庄疫情重点地区/石家庄疫情最重的地方

    石家庄疫情重点地区/石家庄疫情最重的地方

    环京紧急冰封:河北藁城疫情中心区两万村民火速异地隔离河北藁城疫情核心区增村镇12个村超2万村民被紧急转移实施异地隔离,主要因当地对传统封村隔离信心不足,推测环境多处阳性使封村措施有效性面临挑战,异地隔离是更安全妥帖的做法。事件背景1月2日藁城第一例新冠患者确诊后,4日开始增村村口封闭,村民多数“插上门自己隔离”。高风险地区前往北京,需要集中隔离14天,中风...

返回顶部