成都新都区疫情风险等级
〖壹〗、自2022年11月25日起,将新都区新都街道泰兴社区6组24号 、36号、38号、39号(泰兴社区6组) ,新都区桂湖街道新东小区4栋(聚英路360号),新都区新都街道新城花园小区12栋(香城大道马超西路段1号)的风险等级由高风险调整为低风险。成都市新都区除高风险区以外的其他区域为低风险区。特此通告 。

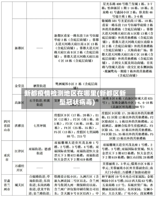
〖贰〗 、根据新都区疫情防控工作需要,自2022年10月25日21时起 ,新都区桂湖街道紫瑞二区所有楼栋及商铺的风险等级被调整为高风险。 除高风险区域外,新都区其他区域被划分为低风险区。 此通告发布单位为成都市新都区新型冠状病毒肺炎疫情防控指挥部,发布日期为2022年10月26日 。

〖叁〗、将新都区桂湖街道紫瑞二区所有楼栋含商铺的风险等级调整为高风险。成都市新都区除高风险区域以外的其他区域为低风险区。特此通告 。

〖肆〗、新都区现在属于低风险地区。新都区疫情防控最新政策:取消来(返)川人员报备要求 ,来(返)川人员不再实施“入川即检”;对来自境外国家(地区)的人员实施“5天集中隔离+3天居家隔离”。
〖伍〗 、解除风险区域管控后,龙泉驿区继续做好常态化疫情防控工作 。新都区 自2022年8月4日起,成都市新都区石板滩街道清水塘社区10组59号(原十里村10组)及其周边地区风险等级由中等风险调整为低风险。
新都区现在能请客吗
不可以。新都区 ,隶属于四川省成都市,是成都市中心城区 。通过查询新都区疫情防控信息;该区虽是低风险地区暂不能聚集、请客,按照规定实行3天两检政策 ,做好疫情防护措施。
看你选取什么价位,在老城区还是新城区,有很多地方啊,一般的:鸡毛店 ,石油大学大门对面那条街,人均不到50。稍贵点的:醉竹苑,也在这条街。
如果您想要休闲游览 ,可以去成都市新都区的桂湖公园,无论是老桂湖还是新桂湖,都是不错的选取 。这里尤其受老年游客的喜爱。 对于年轻人来说 ,可以去摩尔楼的电玩城,那里有丰富的娱乐设施。楼上的电影院虽然有些简陋,但也是一个不错的休闲去处 。
新都区龙桥镇有疾情不
〖壹〗、没有。根据新都区龙桥镇防疫工作要求 ,截止2022年09月27日,新都暂无高中低风险地区,全域都是常态化防控区域。所以新都区龙桥镇没有疾情 。虽然没有疫情 ,但是不能松懈,出行必须持48小时内的核酸检测阴性证明(纸质版 、电子版均可)并查验健康码和行程码,两码均为“绿码 ”,体温测温正常即可通行。
〖贰〗、截止现在2021年11月11日为止 ,新都区只有三河街道有病例,三合嘉苑小区是中风险区。其他乡镇都是低风险 。
〖叁〗、根据最新行政区划调整查询结果,原龙桥镇山水村已整合至新繁街道锦源村村民委员会管理范畴。该区域当前地图标注为四川省成都市新都区新繁街道锦源村 ,原村委驻地及配套服务设施基本保留。
〖肆〗 、通过查询相关资料显示:根据《成都市城市轨道交通线网规划(2021版)》,新都区龙桥镇片区规划有轨道交通S11支线,S11支线是串联新都区、龙桥镇、新繁镇、彭州市主城区的市域铁路线 ,建成运营后可满足该片区市民出行需求 。而且都龙桥镇离市区不远,出行方便,房价比市区低的多 ,所以2022新都龙桥镇很好。
〖伍〗 、中药材、农副产品加工及仓储物流:该项目已被成都市列入重点农业产业化项目。该项目投资5亿多元,占地500亩,项目建成将带动10000人就业 ,实现土地流转3000亩以上,为新都区带来工商税收2000万元以上;2006年被市农委列为成都市重大农业产业化项目。
〖陆〗、您好,五环路还走新都区龙桥镇路线的,暂时还没有改变 ,具体这样的,希望能帮到您 。










