4月多少地区有疫情(4月国内疫情重点地区有哪些)

重庆疫情最新消息4月5日

〖壹〗 、月5日0—24时 ,重庆市无新增本土确诊病例和无症状感染者,新增境外输入确诊病例1例(德国),无新增境外输入无症状感染者 。 以下是具体情况:本土疫情情况 新增情况:4月5日0—24时 ,重庆市无新增本土确诊病例和无症状感染者,报告治愈出院本土确诊病例1例(高新区)。

4月多少地区有疫情(4月国内疫情重点地区有哪些)-第1张图片

〖贰〗、月6日0—24时,重庆市无新增本土确诊病例和无症状感染者 ,无新增境外输入确诊病例和无症状感染者。 具体疫情情况如下:本土疫情情况 截至4月6日24时 ,重庆市现有本土确诊病例5例,分布区域为:永川区2例、云阳县2例 、南岸区1例 。

4月多少地区有疫情(4月国内疫情重点地区有哪些)-第2张图片

〖叁〗、月6日熔断午报核心信息如下:近期取消航班及旅客提示取消航班列表:4月5日 KL857(阿姆斯特丹-上海)4月15日 CA738(华沙-太原)4月8日 DL283(底特律-上海)4月7日 DL287(西雅图-上海)旅客注意事项:需留意航司通知,及时调整双检测时间 ,并根据政策办理退改签手续。

4月多少地区有疫情(4月国内疫情重点地区有哪些)-第3张图片

〖肆〗、022年5月3日重庆梁平区疫情最新消息如下:新增本土无症状感染者情况5月2日0—24时,梁平区新增本土无症状感染者1例,为管控人员中发现。截至5月2日24时 ,梁平区现有本土无症状感染者1例 。

〖伍〗 、月1日0—24时,重庆市新增本土无症状感染者2例,无新增本土确诊病例 ,新增境外输入无症状感染者5例,无新增境外输入确诊病例 。

〖陆〗 、月4日至4月5日每天财经动态总结如下:全球新冠疫情相关数据与影响全球疫情概况:新冠疫情已蔓延至207个国家和地区,全球确诊病例突破120万例。重点国家数据:美国确诊人数超30万例 ,为全球确诊比较多的国家。意大利单日新增确诊4805例,新增死亡681例,累计确诊逾6万例 。

截至4月10日24时新型冠状病毒肺炎疫情最新情况

〖壹〗、无症状感染者:新增无症状感染者34例 ,其中境外输入无症状感染者7例;当日转为确诊病例14例(境外输入14例);当日解除医学观察25例(境外输入4例)。尚在医学观察无症状感染者1092例(境外输入338例)。湖北地区情况新增确诊:湖北无新增确诊病例 。新增治愈出院:新增治愈出院病例28例 ,其中武汉27例。

〖贰〗、截至4月11日24时,全国新型冠状病毒肺炎疫情情况如下:新增确诊病例:全国31个省(自治区 、直辖市)和新疆生产建设兵团报告新增确诊病例99例,其中97例为境外输入病例 ,2例为本土病例(均来自黑龙江);无新增死亡病例。

〖叁〗、022年4月10日0时至24时滨州市新型冠状病毒肺炎疫情情况2022年4月10日0时至24时,全市无新增本土确诊病例,无新增本土无症状感染者 。2022年4月10日0时至24时 ,全市本土确诊病例出院2例,其中邹平市1例、惠民县1例。

〖肆〗 、泉州市新型冠状病毒肺炎疫情情况境外输入疫情4月10日0~24时,我市新增境外输入确诊病例0例。当日报告新增境外输入无症状感染者0例 。截至4月10日24时 ,我市累计报告境外输入确诊病例45例,已治愈出院45例,近来住院0例;现有报告境外输入疑似病例0例;尚在医学观察无症状感染者0例。

重庆疫情最新消息4月7日

月7号重庆不能开学 ,重庆虽然满足开学条件但尚未确定具体开学时间。4月7号重庆开学情况 重庆在4月7号大概率不会开学 。从时间上来看,如果重庆市真的想让高三级在4月7号开学,通常会提前至少一个星期发布通知 ,以便学校做好开学的准备工作 。然而 ,截至3月31号,重庆市尚未发布相关通知,因此4月7号开学的可能性较小。

020年4月7日 ,是清明节后的第一个工作日,重庆南川金佛山中医院在这天全面恢复诊疗,来自石柱、涪陵等区县的第三批贫困肿瘤患者也在这天陆续到院。

月6日熔断午报核心信息如下:近期取消航班及旅客提示取消航班列表:4月5日 KL857(阿姆斯特丹-上海)4月15日 CA738(华沙-太原)4月8日 DL283(底特律-上海)4月7日 DL287(西雅图-上海)旅客注意事项:需留意航司通知 ,及时调整双检测时间,并根据政策办理退改签手续 。

拉萨:8月8日新增2 + 7 = 9例,其中6人坐火车从日喀则来到拉萨 ,加上之前的18例,截至8月8日共27例。且拉萨新增加的感染者都是首发病例的密接,未在社会面发现。日喀则:8月9日新增13例;截至8月9日 ,共18例,最小的2岁,还有4岁、8岁的 。

月1日至7月9日期间到期的临时签证 ,有效期自动延长至9月下旬。中国香港 所有非香港居民从海外乘飞机抵港将不准入境。中国澳门 自2020年3月25日起 ,所有入境前14天内曾到过香港或台湾地区的人士,需在指定地点接受14天医学观察 。爱尔兰 签证申请中心(VAC)继续关闭。

021年4月广州 、重庆、大连DELE考试安排如下:考试时间:笔试为4月9日,口试日期以准考证为准。报名时间:2021年1月11日9:00至1月22日9:00 。开考城市及级别:广州、重庆 、大连三地开考 ,级别涵盖AABBC1。准考证下载:2021年4月5日9:00起开放下载,考生需在4月7日前完成打印。

相关推荐

  • 【瑞安疫情地区分布,瑞安疫情通告】

    【瑞安疫情地区分布,瑞安疫情通告】

    近期温州瑞安有疫情吗〖壹〗、有。央广网温州9月19日消息(记者魏炜)据温州龙港市新型冠状病毒肺炎疫情防控工作领导小组办公室消息,9月18日20时05分,龙港市在隔离点发现一名新冠肺炎初筛阳性感染者。温州,简称“瓯”,浙江省辖地级市,国务院批复确定的东南沿海重要的商贸城市和区域中心城市。〖贰〗、不安全。据极目新闻网发布8月14日22时24分,浙江温州瑞安市...

  • 【广西跨地区疫情防控,疫情期间,广西疫情防控的主要措施】

    【广西跨地区疫情防控,疫情期间,广西疫情防控的主要措施】

    回广西最新规定?广西高速免费政策最新2025年规定如下:自2025年5月9日起至2025年12月31日,每周五(00:00)至周日(24:00)(法定节假日减免除外),广西高速公路将实施以下针对外省籍小客车的通行优惠政策:特定省界高速公路路段免费:对象:跨省进入广西,在广西境内高速公路任一收费站出口驶出并使用ETC支付方式的外省籍非营运一型客车。但要是星期...

  • 有哪些地区没有疫情(哪个省区没有疫情)

    有哪些地区没有疫情(哪个省区没有疫情)

    中国哪些城市没有疫情?山东东营是全国范围内鲜为人知的无疫情城市。该城市的独特之处在于,至今未有任何感染或诊断案例。当地人将之称为现实版的世外桃源,因为这里仿佛被疫情遗忘。东营之所以能保持这样的记录,得益于强大的防控力度。无论是居民日常出行,还是外来务工、出差、学生返校等,都受到严格的备案和回访管理。在新冠疫情的严峻形势下,中国依然有一些城市保持着0...

  • 【汕头市疫情新增地区名单,汕头市疫情新增地区名单查询】

    【汕头市疫情新增地区名单,汕头市疫情新增地区名单查询】

    12月11日汕头新增15例确诊病例和14例无症状感染者病例12,居住在濠江区玉新街道,在非闭环管理重点人员筛查中发现。病例13,居住在金平区_江街道,在主动检测中发现。病例14,居住在金平区大华街道,在居家隔离观察人员中发现。病例15,居住在潮南区峡山街道,在集中隔离场所隔离观察人员中发现。无症状感染者1,居住在龙湖区鸥汀街道,在主动检测中发现。病例15,...

  • 【石家庄地区疫情过去了吗,石家庄疫情过去了吗?】

    【石家庄地区疫情过去了吗,石家庄疫情过去了吗?】

    大反转!石家庄深夜通告:重启全员核酸!风向其实一直都没变〖壹〗、石家庄重启全员核酸并不意味着风向改变,大方向仍坚持“动态清零”,地方执行根据实际情况优化调整,真正的风向转折点可能至少要等到过完年之后或疫苗研究有重大突破。〖贰〗、当大家都在猜测石家庄扛不住了,可能处在失控的边缘时,该地当机立断开始进行静默管理,自11月21日到25日在全市部分区域开展全员核酸...

  • 崇左算钦州地区吗疫情/崇左算钦州地区吗疫情情况

    崇左算钦州地区吗疫情/崇左算钦州地区吗疫情情况

    广西到底有多少个地级市近来,广西共有14个地级市:桂林市、柳州市、南宁市、梧州市、玉林市、贵港市、贺州市、百色市、河池市、来宾市、崇左市、钦州市、北海市、防城港市。其中,钦州、北海、防城港三市是海滨城市,面临北部湾,发展前景广阔。南宁作为首府,是政治、经济、文化中心,柳州则是工业重镇,桂林则是世界知名的旅游文化名城。广西省(广西壮族自治区)下辖14个地级市...

  • 衡阳市哪些地区有疫情了(衡阳市有新冠肺炎吗)

    衡阳市哪些地区有疫情了(衡阳市有新冠肺炎吗)

    12月1日衡阳市新增16处高风险区(湖南衡阳是风险区吗)根据当前疫情防控形势,衡阳市被划分为中风险地区。这意味着衡阳存在一定的疫情传播风险,但相较于高风险地区,其风险程度较低。衡阳疫情防控要求根据疫情防控要求,衡阳市民应密切关注当地防控政策和动态,做好个人防护。近期如无必要,不建议离市、不出省、不前往中高风险地区,以减少疫情传播风险。湖南省衡阳市自202...

  • 泉港疫情中风险地区名单/泉港疫情中风险地区名单最新

    泉港疫情中风险地区名单/泉港疫情中风险地区名单最新

    聊城全国风险地区汇总聊城全国风险地区汇总表集贤路以北的区域福建省莆田市仙游县枫亭镇中风险等级地区福建省莆田市仙游县郊尾镇后沈村赖店镇象岭村园庄镇大埔村福建省泉州市泉港区界山镇东丘村界山镇鸠林村界山镇界山村顶府自然村疫情防护要注意:非必要,不远行。减少跨省区流动,不去中高风险区,美景常在,稍等再看也不迟。不扎堆,少聚集。聊城全国疫情风险地区须知如下:截至8月...

  • 全国疫情风险地区汇总m/全国疫情风险等级地区名单不断更新

    全国疫情风险地区汇总m/全国疫情风险等级地区名单不断更新

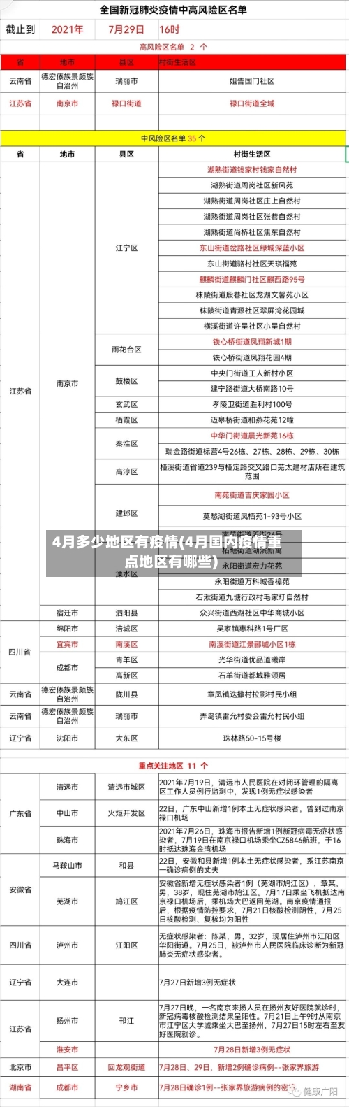
    全国疫情高中低风险区一览表?操作步骤:进入查询页面:点击搜索结果中的“疫情风险等级查询”服务。选取地区:系统默认显示当前所在地的风险等级,若需查询其他地区,可通过筛选功能手动选取目标省份、城市或区县。查看结果:页面会明确标注所选地区为高风险区、中风险区还是低风险区,并显示具体区域范围(如某街道、社区)。截至近来,国内共有2个高风险地区,76个中风险地区,主...

  • 【怎样才算严重疫情地区,疫情严重地区叫什么】

    【怎样才算严重疫情地区,疫情严重地区叫什么】

    涉疫区是指什么范围?涉疫区是指出现新冠病毒感染病例或疫情较为严重的地区。具体来说,涉疫区的范围包括以下几个方面:疫情发生地及其周边地区:这些地区可能存在新冠病毒感染的病例,包括确诊患者、无症状感染者和密切接触者等。这些地区会根据疫情的严重程度采取不同的防控措施,以遏制疫情的扩散。涉疫区是指受到新冠病毒疫情影响的地区。具体来说,涉疫区主要包括以下几个范围:有...

返回顶部