在哪能查到重点地区疫情/怎么查重点管控地区

如何证明自己14天内没有去过重点疫情地区和国家

〖壹〗 、可以通过查询疫情防控行程卡来证明自己14天内没有去过重点疫情地区和国家 。具体操作步骤如下:准备工具:确保手机可以正常使用微信功能。疫情防控行程卡是证明行程的关键工具,通过它可获取个人14天内的行程信息。打开微信并扫码:打开手机微信应用 ,点击界面右上角的“扫一扫”功能 。

在哪能查到重点地区疫情/怎么查重点管控地区-第1张图片

〖贰〗、可通过吉祥码验证14天内是否去过疫区,具体操作步骤如下:准备工具:使用华为畅享9 Plus手机(Android9系统,Version 0.7版本) ,通过微信小程序操作。进入微信小程序:打开手机微信,点击底部“发现 ”选项,进入新页面后点击“小程序”。

在哪能查到重点地区疫情/怎么查重点管控地区-第2张图片

〖叁〗、天内到访地可通过手机短信向运营商查询 ,具体方法如下:中国移动用户查询步骤 步骤1:打开短信应用点击手机桌面“短信”图标,进入短信编辑界面 。步骤2:编辑短信点击右上角“编辑 ”图标,输入收件人“10086”。步骤3:发送查询指令在短信内容框输入“CXMYD” ,点击“发送 ”图标。

在哪能查到重点地区疫情/怎么查重点管控地区-第3张图片

〖肆〗 、证明自己没去过的地方可以通过电信、移动、联通三家基础电信运营商进行查询即可证明 。根据疫情防控的需要 ,在得到用户授权的情况下,基于大数据分析,向用户提供 本人“疫情防控行程查询”服务 。随着企业复工和返程高峰的到来 ,此服务可用来辅助证明是否离开城市或者由异地返回。

〖伍〗 、天无外出证明可以通过通信大数据行程卡服务办理。为帮助大家便捷地证明自己的行程,提高企业、社区、交通部门等机构的行程查验工作效率,加速复工复产进程 ,国务院客户端小程序上线工信部信息通信管理局推出的疫情防控通信大数据行程卡 。

〖陆〗 、自动更新:通过通信网络数据生成信息,实时更新行程记录。境外查询:自3月6日起支持查询前14天到访的境外国家或地区。如何通过“皖事通”APP查询?操作步骤:下载注册:扫描二维码下载并注册“皖事通 ”APP 。进入服务:登录后选取“安徽省 ”,进入“我的服务”→“交通出行”→“通信大数据行程卡 ”。

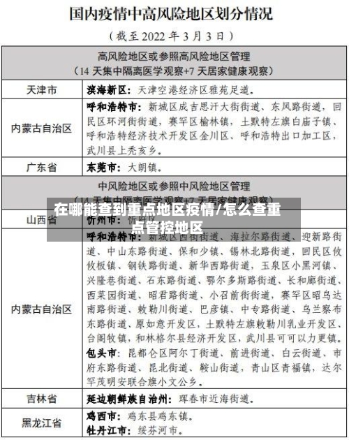
国内重点区域返安一览表在哪可以查到

〖壹〗 、可以在人民政府网上查到。例如:根据《关于进一步加强全省近期重点人群新冠病毒核酸检测的通知》(鄂防指办发【2022】6号)和 《关于进一步强化近期外防输入工作的紧急通知》(鄂防指办发〔2022〕14号) ,在省疫情防控指挥部确定管控地区的来鄂返鄂人员,实施“14天集中隔离医学观察” 。

〖贰〗、北京市通州区(3个):新华街道盛业家园社区,如意社区;中仓街道新华园社区。

〖叁〗、潍坊市安丘市景芝镇和威海市文登区有以上旅居史的来鄂人员 ,集中隔离医学观察至离开当地满14天。管控区域调整后,相关健康管理措施和时间随之调整 。所有外省来返鄂人员需提供48小时内核酸检测阴性证明并在24小时内做一次核酸检测,行程码带*号需在核酸检测落地查的基础上 ,第3天再做一次核酸检测。

〖肆〗 、管控区域调整后 ,相关健康管理措施和时间随之调整。对我省划定管控区域以外的北京市来鄂返鄂人员,查验48小时核酸阴性证明,纳入7天社区健康监测 。所有外省来返鄂人员需提供48小时内核酸检测阴性证明并在24小时内做一次核酸检测 ,在核酸检测落地查的基础上,第3天再做一次核酸检测 。

〖伍〗、中高风险地区返渭的人员请第一时间到辖区集中隔离场所报到,严格落实14天集中隔离+核酸检测等措施 ,食宿、医疗及核酸检测等费用自理。此外,湖北宜昌也明确,境外及国内中 、高风险地区来(返)宜人员 ,应主动向所在社区(村)报告,并配合落实隔离医学观察、社区健康监测和核酸抗体检测等管控措施。

重点管控地区怎么查

可以通过“i深圳”APP查询重点管控地区,具体方法如下:准备工具:使用华为P50手机(系统版本为HarmonyOS0.0 ) ,并确保已安装“i深圳 ”APP(版本0 ) 。进入防疫重点区域页面:打开手机上的“i深圳”APP,在首页中选取【防疫重点区域】,点击进入该页面。查询重点管控地区:在“防疫重点区域”页面上 ,选取【管控、防范区域查询】 ,点击进入后即可查到重点管控地区。

可以通过“i深圳 ”APP查询重点管控地区,具体方法如下:准备工具:使用iPhone12手机,系统版本为iOS14 ,并下载安装“i深圳”APP,版本为0 。进入疫情防控专区:打开“i深圳”APP,在主页点击“疫情防控 ”选项 ,进入相关功能界面。

快速查询渠道 微信查询:搜索“北京本地宝”公众号,关注后回复【限制进京】,可获取以下信息:北京市中高风险管控地区一览表;全国各地中高风险名单;最新进京政策解读。

相关推荐

  • 【疫情地区新闻,疫情新闻合集】

    【疫情地区新闻,疫情新闻合集】

    北京发布会汇总:新增2例、5密接阳性,顺义进入战时状态。图:顺义区两确诊病例行动轨迹公布相关场景5例密接阳性:朝阳区3个街道、顺义区12个街道乡镇及天竺综保区相关人员核酸检测中,初步发现5例阳性,均为确诊病例密接者。市、区疾控机构正在复核诊断,不排除进一步发现病例可能。月26日北京市召开第192场疫情防控新闻发布会,通报新增5人核酸检测阳性,均为确诊病例密...

    2026/03/21
  • 宁波地区疫情病毒毒株/宁波 病毒

    宁波地区疫情病毒毒株/宁波 病毒

    2025年秋冬季新冠病毒毒株是什么025年秋冬季在全球不同地区流行的新冠病毒毒株存在差异,主要以奥密克戎的多个亚型变异株为主,其免疫逃逸能力和传播力均有所增强。具体来看,在中国地区,冬季流行的优势毒株为奥密克戎XBB.9亚分支。该毒株的免疫逃逸能力相较于早期的XBB.5更强,这直接导致了现有疫苗的保护效果有所下降。025年英国发现的新冠病毒新毒株为NB.1...

  • 如何显示当前地区疫情情况(怎么看当地疫情情况)

    如何显示当前地区疫情情况(怎么看当地疫情情况)

    如何使用百度地图查询疫情动态〖壹〗、步骤1:进入更多功能入口打开百度地图主界面,在屏幕右下角或右上角找到“更多”图标(通常为三个横线或省略号形状),点击进入功能扩展页面。步骤2:选取疫情动态功能在“更多”页面中,浏览功能列表,找到“疫情动态”图标(可能标注为“疫情地图”“疫情信息”等),点击后系统将自动跳转至疫情数据展示界面。〖贰〗、第一步:进入“我的”页...

  • 甘孜州疫情最新地区情况(甘孜州疫情最新地区情况查询)

    甘孜州疫情最新地区情况(甘孜州疫情最新地区情况查询)

    甘孜州有没有疫情通过查询相关资料显示,甘孜州有疫情,中新网成都2022年8月27日,记者27日从四川省甘孜州卫生健康委员会获悉,8月26日0时至24时,该州新增确诊病例3例,无新增无症状感染者。所以2022年甘孜州有疫情。是。截止时间2022年9月3日查询,中新网成都9月2日从四川省甘孜州应对新冠肺炎疫情应急指挥部获悉,9月1日0时至24时,甘孜州新增1例...

  • 【遵义市疫情地区有哪些,遵义疫情哪个区】

    【遵义市疫情地区有哪些,遵义疫情哪个区】

    遵义市汇川区部分区域划定为高风险区公告(11月18日起)经综合研判,汇川区部分区域划定为高风险区,现公告如下:高风险区汇川区大连路街道办事处大连路人寿保险商住楼A栋1单元以上高风险区实行封控管理措施,期间“足不出户、上门服务”。低风险区汇川区除高风险区外的其他区域划定为低风险区,实行“个人防护,避免聚集”,离开所在地持48小时核酸检测阴性证明。遵义红花岗区...

  • 【卢家堡什么地区有疫情发生,卢家堡什么地区有疫情发生的】

    【卢家堡什么地区有疫情发生,卢家堡什么地区有疫情发生的】

    九台简介及详细资料〖壹〗、九台市简介:教育情况:九台拥有一所省重点高中——九台一中,该校教育质量较高,每年都有学生考入北京大学和清华大学。休闲娱乐:九台的休闲娱乐设施相对有限,没有慢摇吧或较高档次的酒吧。风景方面,南山和东山是当地的主要景点,但南山的门票仅为1元,内部设施较为简单,而东山则尚未开发。〖贰〗、003年,九台市辖:九台街道、营城街道、九郊街道、...

  • 石家庄疫情重点地区/石家庄疫情最重的地方

    石家庄疫情重点地区/石家庄疫情最重的地方

    环京紧急冰封:河北藁城疫情中心区两万村民火速异地隔离河北藁城疫情核心区增村镇12个村超2万村民被紧急转移实施异地隔离,主要因当地对传统封村隔离信心不足,推测环境多处阳性使封村措施有效性面临挑战,异地隔离是更安全妥帖的做法。事件背景1月2日藁城第一例新冠患者确诊后,4日开始增村村口封闭,村民多数“插上门自己隔离”。高风险地区前往北京,需要集中隔离14天,中风...

  • 【伊犁地区疫情指挥部电话,伊犁地区疫情指挥部电话是多少】

    【伊犁地区疫情指挥部电话,伊犁地区疫情指挥部电话是多少】

    福建泉州援疆:半年完成全年八成项目建设任务〖壹〗、资金投入与任务完成:上半年在教育、医疗、住房等民生领域投资超5000万元,完成年度八成以上项目建设任务,一批学校、幼儿园、安居房已交付使用。滨湖镇幸福大院项目:作为昌吉市首座农村幸福大院,总投资550万元全部来自援疆资金。项目可满足未来5至10年滨湖镇及周边10个乡镇的集中养老需求,解决困难老年人生活照料问...

  • 发生校园疫情的地区(发生校园疫情的地区有哪些)

    发生校园疫情的地区(发生校园疫情的地区有哪些)

    福建校园疫情防控为何破防?金冬雁指出,莆田市疫情虽然“破防”,但上述操作是学校防疫工作中非常先进的做法,值得表扬和推广,“它实际上是建立了一个雷达系统,在这次疫情防控中,就弥补了外防输入的漏洞。”也有专家分析,15天间隔时间过长,这也导致莆田此次疫情未被及早发现。因为学校里面有很多的孩子,而且很多孩子都来自不一样的地方,所以才会出现一些疫情防控破防。此次莆...

  • 三亚市疫情地区图最新(三亚市疫情报告)

    三亚市疫情地区图最新(三亚市疫情报告)

    2022年三亚疫情封城了吗?附机场最新防疫政策!022年三亚未封城,但针对疫情对部分场所实施了封控管理,同时机场防疫政策有所调整。以下是详细情况:2022年三亚疫情封城情况疫情最新动态:2022年2月28日,三亚市新增1例确诊病例。有。三亚位于海南省,该地区受疫情影响在2022年5月便开始封城,但在2022年9月1日便开始解封,根据该地区政府推出的复工政策...

返回顶部