疫情地区风险查询河北/疫情地区风险查询河北最新

最新风险等级提醒(2021年2月4日21时)

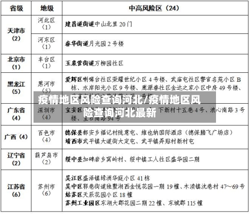
〖壹〗、上海市(3个):黄浦区外滩街道中福世福汇大酒店 、贵西小区;宝山区友谊路街道临江新村(二村)小区 。境外地区(除澳门外):均为高风险。2月4日21时风险等级调整情况 由高风险调整为低风险:吉林通化世界内陆港务区、通化医药高新区。

疫情地区风险查询河北/疫情地区风险查询河北最新-第1张图片

〖贰〗、021年2月深圳疫情风险等级是低风险,自2020年1月深圳市发现首例确诊病例至2021年2月3日24时 ,深圳累计报告新冠肺炎确诊病例488例,其中境外输入病例65例 。累计报告新冠肺炎无症状感染者227例;近来全市在院的确诊病例还有2例,均为普通病例;在院接受医学观察的无症状感染者有18例 。

疫情地区风险查询河北/疫情地区风险查询河北最新-第2张图片

〖叁〗 、021年2月5日之前 ,上海市黄浦区中福世福汇大酒店曾经为新冠疫情中风险等级区域。该区域是在2021年1月22日被列为新冠疫情中风险等级区域的。2021年1月21日起 ,昭通路居民区(福州路以南区域)被列为中风险地区 。

疫情地区风险查询河北/疫情地区风险查询河北最新-第3张图片

〖肆〗 、截止2021年2月7日,上海市除了浦东新区高东镇新高苑一期小区为新冠疫情中风险等级区域以外,其他全部区域均为新冠疫情低风险等级区域。该新冠疫情风险等级区域信息来源于中央政府官方网站公布的疫情风险等级查询页面。

全国中高风险地区最新名单附实时查询入口

全国风险等级查询入口国务院微信小程序用户可通过微信搜索“国务院客户端”小程序 ,进入后点击“疫情风险查询 ”功能,即可查看全国中高风险地区实时名单 。该平台数据由国家卫生健康委员会提供,更新及时且权威。

最新全国风险地区名单可通过本地宝——全国疫情中高风险地区名单查询器实时查询。查询平台:本地宝——全国疫情中高风险地区名单查询器查询入口:点击进入(实时更新)本地宝的全国疫情风险等级名单查询系统由小编们实时维护 ,风险地区有调整时会第一时间更新专题,确保用户获取的信息准确且及时 。

全国中高风险地区名单可通过以下方式实时查询:国务院官方微信小程序:查询方式:直接点击进入该小程序,即可获取最新的全国风险等级信息。信息来源:数据来源于各地政府和卫健委的官方发布 ,确保信息的权威性和准确性。

022年全国中高风险地区查询可通过以下两种主要方式实现:查询方式一:国务院客户端小程序——疫情风险等级查询入口获取:通过微信搜索“国务院客户端”小程序,进入后即可找到“疫情风险等级查询”功能入口 。

衡水风险等级怎么查

〖壹〗、想要查询衡水市当前的风险等级,首先可以通过微信的搜一搜功能 ,搜索“国家政务 ”,然后在服务列表中找到并进入国家政务服务平台的官方小程序。或者直接长按识别小程序的二维码快速进入。进入国家政务服务平台小程序后,在首页找到并点击“各地疫情风险等级查询 ”选项 ,进入到风险等级查询页面 。

〖贰〗、截止2021年2月21日 ,河北省衡水市全部区域均为新冠疫情低风险等级区域 。依据河北省卫建委官方网站2021年2月21日发布的《河北省调整相关区域疫情风险等级》,自2021年2月22日起,将石家庄藁城区全域调整为低风险地区。全省其他地区均为低风险地区。

〖叁〗 、河北衡水近来没发现新冠病例 ,还是比较安全的,河北藁城属于高石家庄是中风险区域 。没有重要事情不建议到中高风险地区去哦。

相关推荐

  • 崇左算钦州地区吗疫情/崇左算钦州地区吗疫情情况

    崇左算钦州地区吗疫情/崇左算钦州地区吗疫情情况

    广西到底有多少个地级市近来,广西共有14个地级市:桂林市、柳州市、南宁市、梧州市、玉林市、贵港市、贺州市、百色市、河池市、来宾市、崇左市、钦州市、北海市、防城港市。其中,钦州、北海、防城港三市是海滨城市,面临北部湾,发展前景广阔。南宁作为首府,是政治、经济、文化中心,柳州则是工业重镇,桂林则是世界知名的旅游文化名城。广西省(广西壮族自治区)下辖14个地级市...

  • 衡阳市哪些地区有疫情了(衡阳市有新冠肺炎吗)

    衡阳市哪些地区有疫情了(衡阳市有新冠肺炎吗)

    12月1日衡阳市新增16处高风险区(湖南衡阳是风险区吗)根据当前疫情防控形势,衡阳市被划分为中风险地区。这意味着衡阳存在一定的疫情传播风险,但相较于高风险地区,其风险程度较低。衡阳疫情防控要求根据疫情防控要求,衡阳市民应密切关注当地防控政策和动态,做好个人防护。近期如无必要,不建议离市、不出省、不前往中高风险地区,以减少疫情传播风险。湖南省衡阳市自202...

  • 泉港疫情中风险地区名单/泉港疫情中风险地区名单最新

    泉港疫情中风险地区名单/泉港疫情中风险地区名单最新

    聊城全国风险地区汇总聊城全国风险地区汇总表集贤路以北的区域福建省莆田市仙游县枫亭镇中风险等级地区福建省莆田市仙游县郊尾镇后沈村赖店镇象岭村园庄镇大埔村福建省泉州市泉港区界山镇东丘村界山镇鸠林村界山镇界山村顶府自然村疫情防护要注意:非必要,不远行。减少跨省区流动,不去中高风险区,美景常在,稍等再看也不迟。不扎堆,少聚集。聊城全国疫情风险地区须知如下:截至8月...

  • 全国疫情风险地区汇总m/全国疫情风险等级地区名单不断更新

    全国疫情风险地区汇总m/全国疫情风险等级地区名单不断更新

    全国疫情高中低风险区一览表?操作步骤:进入查询页面:点击搜索结果中的“疫情风险等级查询”服务。选取地区:系统默认显示当前所在地的风险等级,若需查询其他地区,可通过筛选功能手动选取目标省份、城市或区县。查看结果:页面会明确标注所选地区为高风险区、中风险区还是低风险区,并显示具体区域范围(如某街道、社区)。截至近来,国内共有2个高风险地区,76个中风险地区,主...

  • 【怎样才算严重疫情地区,疫情严重地区叫什么】

    【怎样才算严重疫情地区,疫情严重地区叫什么】

    涉疫区是指什么范围?涉疫区是指出现新冠病毒感染病例或疫情较为严重的地区。具体来说,涉疫区的范围包括以下几个方面:疫情发生地及其周边地区:这些地区可能存在新冠病毒感染的病例,包括确诊患者、无症状感染者和密切接触者等。这些地区会根据疫情的严重程度采取不同的防控措施,以遏制疫情的扩散。涉疫区是指受到新冠病毒疫情影响的地区。具体来说,涉疫区主要包括以下几个范围:有...

  • 【湖北疫情地区排名六月,湖北6月疫情】

    【湖北疫情地区排名六月,湖北6月疫情】

    湖北为什么增加这么多疫情〖壹〗、湖北疫情增加的原因主要包括地理位置因素、人口密集度高、早期防控措施不足等。地理位置因素:湖北位于中国中部,是一个交通枢纽省份,人员流动频繁,这增加了疫情传播的风险。人口密集度高:湖北人口众多,特别是武汉市,人口密度极高,这为病毒的传播提供了更多的机会。〖贰〗、地理位置因素:湖北位于中国中部,作为交通枢纽,人员流动频繁,与...

  • 厦门疫情是啥风险地区/厦门疫情区还是非疫情区

    厦门疫情是啥风险地区/厦门疫情区还是非疫情区

    福建疫情可防可控,其他地区不受影响,卫健委发声:有望在国庆长假前得到控...〖壹〗、福建疫情可防可控,其他地区不受影响,且有望在国庆长假前得到控制。具体分析如下:福建疫情现状累计阳性病例情况:自9月10日以来,福建省累计报告本土确诊病例43例,近来住院43例,无死亡病例;现有本土无症状感染者尚在接受集中隔离医学观察32例(均在莆田市)。确诊病例分布为厦门市...

  • 宁夏现在几个疫情地区有(宁夏有疫情的城市)

    宁夏现在几个疫情地区有(宁夏有疫情的城市)

    宁夏疫情最新消息,10月11日的最新消息,并传来了三个新消息。〖壹〗、新增确诊病例10例,无症状感染者39例。分布区域:银川市19例,中卫市9例,石嘴山市6例,吴忠市5例。疫情形势依然严峻,乐观估计清零目标最迟在10月20日前实现。三个新消息中卫市中宁县风险地区划分截止2022年10月11日11时:高风险地区70处中风险地区83处低风险地区5处疫...

  • 【宜宾市疫情封控地区名单,宜宾市疫情封控地区名单公布】

    【宜宾市疫情封控地区名单,宜宾市疫情封控地区名单公布】

    永川区11月有几个封控地区〖壹〗、个。根据公开信息显示,2022年11月17日,永川区新冠肺炎疫情防控指挥部将中山路街道兴龙大道2号C栋南楼、中山路街道双龙路33号、35号、37号、39号划定为高风险区域。地方疫情管控以官方公布为准,不信谣、不传谣。〖贰〗、没有封城。永川区隶属于重庆市,位于长江上游地区,根据重庆疫情防控中心显示,截止2022年11月9日,...

  • 疫情地区何时为无风险(什么是疫情无风险地区)

    疫情地区何时为无风险(什么是疫情无风险地区)

    低风险地区多久变成无风险低风险到常态化防控需要7~14天,具体根据当地防控形势而定。2022年6月,国务院应对新型冠状病毒肺炎疫情联防联控机制综合组印发《新型冠状病毒肺炎防控方案(第九版)》,明确新冠肺炎疫情风险区域划定标准。无确诊病例或连续14天无新增确诊病例为低风险地区;14天内有新增确诊病例,累计确诊病例不超过50例,或累计确诊病例超过50例,14天...

返回顶部