2022北京疫情什么时候开始的?具体什么时候能结束恢复正常?附最新消息...
〖壹〗、022年北京疫情于2月21日开始,预计在4月上旬结束恢复正常,但具体时间需根据疫情发展动态调整 ,以官方通知为准。以下是详细信息:2022年北京疫情起始时间2022年北京疫情始于2月21日 。具体情况如下:2月21日22时40分:经开区接市级部门来函,称外省确诊病例密接人员落位经开区。

〖贰〗 、022预估北京疫情结束时间在4月上旬左右,预计4月上旬陆续恢复正常 ,但具体时间需根据后期疫情新增情况确定,以官方通知为准。预估结束时间依据:2022年3月16日12时起,北京市将朝阳区小红门乡肖村定为中风险地区 ,截至当时共有1个中风险地区 。

〖叁〗、抵京后7两小时内需进行一次核酸检测(自2022年1月22日0时起实施至3月底结束)。中高风险地区人员进京:限制进京,具体政策根据疫情形势动态调整。通勤人员进京:首次进返京须持48小时内核酸阴性证明 。此后每次进返京持14日内核酸检测阴性证明即可。

〖肆〗、022年北京疫情没有全市统一的解除时间,但部分区域已陆续宣布解除管制。具体情况如下:朝阳区:6月7日 ,包括平房区芳林苑小区 、广顺花园小区1等多个地点解除管制 。门头沟区:6月6日,潭柘寺镇晏子别墅解除管控措施。丰台区:预计6月9日早上6点解封,恢复正常工作。
〖伍〗、022年12月 。根据疫情防控中心的资料显示北京疫情结束时间是2022年12月。中国新冠疫情大约从2019年12月开始爆发的 ,截止到2022年12月结束,到全面开放,整整三年的时间。北京疫情恢复正常时间 预计在12月中旬。
〖陆〗、北京疫情预计在2022年12月结束,届时将逐步恢复正常 。根据疫情防控中心的资料 ,北京疫情结束的时间定在2022年12月。自2019年12月开始的新冠疫情,经过长达三年的防控,预计将在2022年12月画上句号。北京疫情恢复正常的时间预计将在12月中旬 。

北京哪个区有疫情
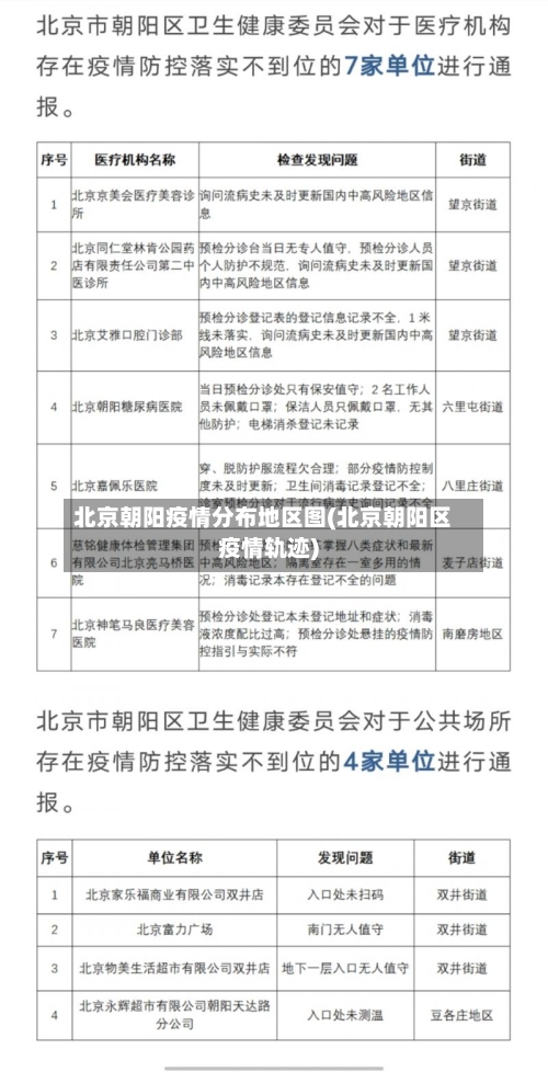
〖壹〗 、新增感染者情况6月13日0时至15时 ,北京新增本土新冠肺炎病毒感染者45例(感染者2153至2197),具体分布如下:区域:朝阳区19例,东城区7例 ,西城区5例,海淀区、昌平区各3例,丰台区、大兴区 、门头沟区各2例 ,通州区、经开区各1例。临床分型:普通型1例、轻型30例 、无症状感染者14例。
〖贰〗、北京市疾控中心表示本起疫情感染来源较为明确,风险总体可控,主要基于流调溯源、风险人员管控及环境检测结果综合判定 。流调溯源明确感染来源确诊病例为通州区宋庄镇华卿画室学生 ,11月28日离京参加外省考试,12月14日返京后轨迹清晰。12月18日因健康宝弹窗提示主动检测核酸,19日确诊为普通型病例。
〖叁〗、北京疫情防范区域主要包括昌平区部分区域,以及丰台区部分采取健康监测措施的区域 ,具体名单及情况如下:昌平区防范区域 范围:昌平区北七家镇 、沙河镇其他区域(未被划定为封控区、管控区的部分) 。管理措施:强化社会面管控,严格限制人员聚集规模,减少非必要活动。
〖肆〗、北京新增2个中风险地区 ,分别为丰台区玉泉营街道黄土岗村和丰台区玉泉营街道万柳西园。
〖伍〗 、022年5月21日北京丰台区、海淀区、房山区 、朝阳区、石景山区、昌平区 、东城区、大兴区有疫情 。2022年5月21日0时至15时,新增本土新冠病毒感染者33例。
北京朝阳疫情最新消息情况(持续关注更新)
〖壹〗、022年1月18日北京朝阳区疫情最新消息如下:新增阳性病例情况2022年1月18日8时45分,第三方检测机构报告一例新型冠状病毒肺炎核酸检测初筛阳性;13时04分 ,经北京市疾控中心复核结果为阳性。该阳性人员住所为朝阳区平房乡石各庄村558号。
〖贰〗 、月21日北京新增本土确诊病例7例,其中东城区4例、朝阳区3例,相关病例详情及疫情形势如下:新增本土病例详情感染者66:现住东城区龙潭街道光明中街1号楼 ,为昨日通报的核酸检测阳性者 。3月10日曾前往榆乐轩烤鸭店聚餐,作为风险人员进行核酸检测,3月20日报告结果为阳性 ,已转至定点医院。
〖叁〗、月15日0时至15时,北京新增本土新冠肺炎病毒感染者1例,为隔离观察人员,居住在朝阳区三间房乡康惠园 ,临床分型为轻型。以下是具体情况通报:感染者情况感染者144现住朝阳区三间房乡康惠园 。9月9日曾前往感染者889就诊的医院就诊。9月10日作为风险人员进行居家隔离。
〖肆〗、足不出户 、服务上门”的管理措施 。其中,1单元居民及到访人员(除密接外)集中隔离21天,2单元居民则采取14天居家隔离+7天健康监测的封控管理。3月9日新增情况:3月9日 ,北京朝阳区又报告1名外地返京人员核酸阳性。这一新增情况提醒我们,疫情防控仍不能松懈,需持续关注疫情动态 ,做好个人防护 。
〖伍〗、月15日北京疫情呈现多点散发与局部聚集特征,丰台、海淀成防控重点,全市大筛与快速流调成关键应对措施。新增病例总体情况5月14日15时至15日15时 ,北京新增本土感染者55例(感染者1158至1212),分布在丰台(17例) 、海淀(15例)、房山(9例)、朝阳(8例) 、西城(3例)、通州(3例)6个区。
〖陆〗、新增感染者情况6月13日0时至15时,北京新增本土新冠肺炎病毒感染者45例(感染者2153至2197) ,具体分布如下:区域:朝阳区19例,东城区7例,西城区5例,海淀区 、昌平区各3例 ,丰台区、大兴区、门头沟区各2例,通州区 、经开区各1例 。临床分型:普通型1例、轻型30例、无症状感染者14例。
北京朝阳新增20个封控区,具体是哪些地方?
〖壹〗、首都根据疫情防控的要求,在朝阳区新增了20个封控区域 ,这些区域主要包含了朝阳外街道以及京哈客运线向南向西等多个区域。其中高风险区域的范围有朝外街道的1号楼,3号楼,4号楼 ,高碑店乡1区的1号楼和2号楼,还有8号楼和9号楼康家园社区以及普乐门社区。
〖贰〗 、北京朝阳区最新封控区、管控区范围如下:封控区:十八里店乡吕家营张家坊子新村西侧胡同两侧房屋,实行“区域封闭、足不出户 、服务上门 ”管理措施 。管控区:十八里店乡吕家营张家坊子新村中间胡同及东侧胡同两侧房屋 ,实行“人不出区、严禁聚集”管理措施。
〖叁〗、封控区包括十八里店乡周家庄中路19号院的113号楼,以及三间房乡艺水芳园的3号楼。这些区域实行封闭管理,居民不得外出 ,生活物资将由工作人员上门配送 。管控区则包括十八里店乡周家庄中路19号院的1115号楼,以及三间房乡艺水芳园的4号楼 、10号楼。
〖肆〗、涉及到了白云区以及朝阳区景山区,工程区,其实我现在认为北京的疫情还是比较严重的 ,必须要好好的注意安全。
〖伍〗、月26日,北京市朝阳区依据最新流调排查和核酸检测结果,公布了封控区 、管控区的具体情况 。
〖陆〗、需立即主动报告。新增封控区包括:双井街道垂杨柳北里及周边商铺、南磨房乡南新园小区 、来广营乡绣菊园北区 ,实行“区域封闭、足不出户、服务上门”。报告方式:与上述轨迹有时空交集或接到健康宝弹窗提示的人员,需立即向所在社区(村)、工作单位 、居住酒店报告,或拨打朝阳疾控部门热线电话 87789709 。
北京疫情管控区域有哪些?名单及划分解除标准一览
〖壹〗、北京疫情防范区域主要包括昌平区部分区域 ,以及丰台区部分采取健康监测措施的区域,具体名单及情况如下:昌平区防范区域 范围:昌平区北七家镇、沙河镇其他区域(未被划定为封控区 、管控区的部分)。管理措施:强化社会面管控,严格限制人员聚集规模 ,减少非必要活动。
〖贰〗、以丰台科兴路、锦丰路 、帝京路、怡康路为边界的区域,以及怡海花园相关区域,居民需接受14天健康监测 ,并在第7天及满14天时进行核酸检测 。动态调整情况 根据疫情形势,丰台区对部分区域进行了升级管控。
〖叁〗、以科兴路 、锦丰路、帝京路、怡康路为边界范围内的区域 怡海花园相关区域(除已列为封控/管控区的部分)管控措施:相关人员采取14天健康监测,并于第满14天进行核酸检测。
〖肆〗 、【管控区】回龙观街道瑞旗家园29号楼、30号楼、31号楼及周边业态沙河镇松兰堡村北52号祥瑞连锁酒店天通苑南街道天通苑南西一区21号楼乐宜居酒店以上区域根据疫情防控形势动态调整,建议通过官方渠道(如北京本地宝公众号)获取最新信息。
〖伍〗、封控区划分标准 核心区域:病例或无症状感染者的居住小区及活动频繁的周边区域 。扩展区域:若病例发病前2天或无症状感染者检测阳性前2天起至隔离管理前 ,对工作地 、活动地等区域造成较高传播风险,且密切接触者追踪难度较大,相关区域也可划为封控区。









