辽宁疫情地区名单(辽宁疫情地区名单公布)

全国疫情中高风险地区名单最新

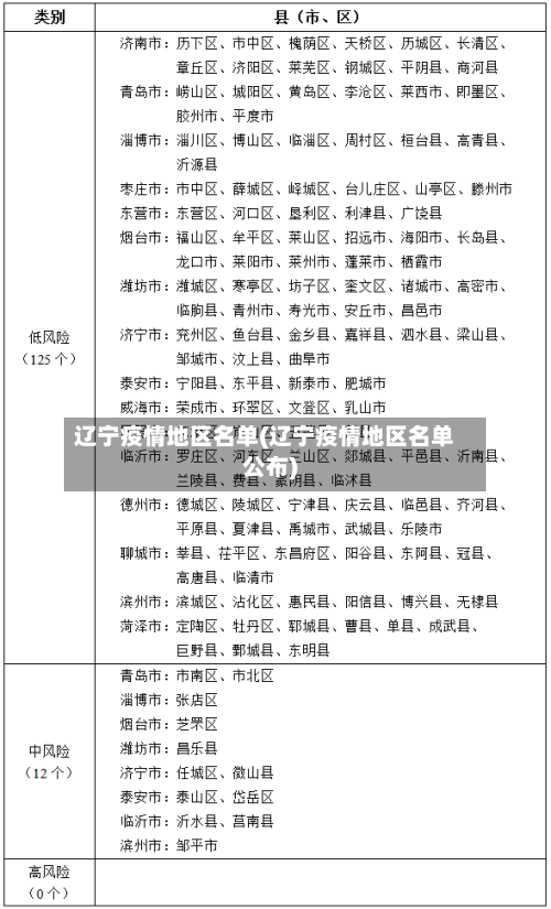
〖壹〗、最新全国风险地区名单可通过本地宝——全国疫情中高风险地区名单查询器实时查询。查询平台:本地宝——全国疫情中高风险地区名单查询器查询入口:点击进入(实时更新)本地宝的全国疫情风险等级名单查询系统由小编们实时维护,风险地区有调整时会第一时间更新专题,确保用户获取的信息准确且及时 。

辽宁疫情地区名单(辽宁疫情地区名单公布)-第1张图片

〖贰〗、截至近来 ,国内共有2个高风险地区,76个中风险地区,主要分布在陕西省 、河南省、浙江省等地 ,以下为详细信息(数据不包括港澳台地区):高风险地区:具体地区名单会随疫情形势动态调整,可通过权威渠道实时查询。

辽宁疫情地区名单(辽宁疫情地区名单公布)-第2张图片

〖叁〗、查询方式一:国务院客户端小程序——疫情风险等级查询入口获取:通过微信搜索“国务院客户端”小程序,进入后即可找到“疫情风险等级查询 ”功能入口。查询流程:进入小程序后 ,点击页面上部的查询按钮,系统将直接展示全国中高风险地区名单,信息一目了然 ,无需复杂操作 。

辽宁疫情地区名单(辽宁疫情地区名单公布)-第3张图片

〖肆〗 、在微信中查看全国疫情中高风险地区名单,可通过“粤省事”小程序实现,具体操作如下:工具/原料 手机微信app方法/步骤 打开微信搜索功能打开手机中的微信app ,点击顶部“搜索”选项。进入粤省事小程序在搜索页面输入“粤省事 ” ,点击搜索结果中的“粤省事”小程序。

〖伍〗、截至3月21日24时,全国现有38个高风险地区,602个中风险地区 。以下是高风险地区的详细名单:天津市 西青区(2个):精武镇“和光尘樾”一期建筑工地 ,西营门街跃升里商业街西区(三区)。河西区(1个):天塔街清海湾大众浴池。滨海新区(1个):天津临港经济区东方星城 。

辽宁高中低风险地区名单

〖壹〗、辽宁各地区疫情风险等级名单如下:高风险区:沈阳市1个(沈阳市辽中区茨榆坨街道) 、营口市1个(鲅鱼圈区北大荒物流股份有限公司)。

〖贰〗、具体调整区域:将大连市甘井子区泉水街道A4区27号楼由中风险地区降为低风险地区。此次调整后,大连市全域无中高风险地区 。调整意义:全域低风险:标志着大连市疫情防控取得阶段性成果,为经济社会秩序全面恢复创造条件 。

〖叁〗、低 、14中、8高。辽宁省 ,取辽河流域永远安宁之意而得其名,是中华人民共和国省级行政区,省会沈阳 ,并位于东北地区南部。而根据资料显示,截止2022年10月11日,辽宁地区有6个低风险地区、有14个中风险地区 、有8个高风险地区 ,这些地区分别是抚顺市 、铁岭市、鞍山市、朝阳市四个地区有的 。

大连疫情新增14个中风险地区具体名单一览

大连疫情中高风险地区具体名单如下:高风险地区包括庄河市新华街道小寺社区和昌盛街道张屯社区。这些地区被严格封锁,居民需居家隔离,并进行定期核酸检测。中风险地区则有31个 ,主要分布在庄河市 、甘井子区和中山区等地 。这些地区的居民也需要进行严格的防疫措施 ,如佩戴口罩、保持社交距离等。

站前街道联胜社区。凌水街道:凌水街道大有恬园社区 。沙河口区星海湾街道:星海公园社区。

大连疫情中高风险名单 高风险地区2个:庄河市新华街道小寺社区和昌盛街道张屯社区。

据@大连发布,根据大连市近来疫情情况,经省疫情防控指挥部同意 ,将西岗区香炉礁街道工人村社区、金普新区站前街道盛滨社区 、金普新区站前街道杨家村、金普新区先进街道桃园社区划定为中风险地区 。甘井子区大连湾街道划定为高风险地区。

大连中风险地区包括:金普新区先进街道民馨社区、光中街道胜利东社区 、站前街道联胜社区、拥政街道古城甲区社区,普兰店区丰荣街道普东社区、铁西街道二台子社区 、太平街道柳家社区,瓦房店市元台镇前元村、仙浴湾镇蓝海湾社区 ,以及庄河市新华街道小寺社区。

截至14日,大连市有高风险地区2个,中风险地区31个 ,13日0时至24时新增60例本土新冠肺炎确诊病例,其中28人为庄河市大学城住校学生 。风险地区调整情况14日,大连市庄河市昌盛街道张屯社区调整为高风险地区 。

相关推荐

  • 【合肥属于疫情防控地区吗,合肥是疫情风险地区吗】

    【合肥属于疫情防控地区吗,合肥是疫情风险地区吗】

    合肥高新区设立疫情防控封控区、管控区和防范区!合肥高新区设立了疫情防控封控区、管控区和防范区,具体范围及管控措施如下:封控区范围长宁中心幸福金色年华小区南大门两侧门面房区域,徽商银行创新大道支行所在楼栋(含高新区政务服务中心)。蜀麓中心旭辉湖山源著小区东大门两侧门面房区域。管控措施:实行“封闭隔离、足不出户、服务上门”硬隔离封控措施,安排工作人员24小时...

  • 【南宁市疫情管控地区查询,南宁市最新疫情防控措施要求】

    【南宁市疫情管控地区查询,南宁市最新疫情防控措施要求】

    南宁市疫情防控指挥部电话广西南宁市疫情防控询问电话如下:南宁市疾病预防控制中心:0771-2430765679678。横州市:0771-7082012。宾阳县:0771-8236289。上林县:0771-5220255214681。马山县:0771-6826771。隆安县:0771-6508087。兴宁区:0771-3370900。江南区:0771-480...

  • 张家口地区疫情(张家口疫情分布图)

    张家口地区疫情(张家口疫情分布图)

    张家口2例确诊病例活动轨迹如何?根据河北省卫健委公布的新冠肺炎疫情,6月20日,张家口新增2例确诊病例,累计新冠肺炎确诊病例43例。现将第443例确诊病例活动轨迹公布如下:第四十二例,男,50岁,常住沽源县。5月30日至6月5日居家务农。根据河北省卫健委公布的新冠肺炎疫情,6月20日,张家口新增2例确诊病例,累计新冠肺炎确诊病例43例,两个确诊病例是夫妻关...

  • 【福建各地区疫情风险等级,福建地区疫情分布图】

    【福建各地区疫情风险等级,福建地区疫情分布图】

    厦门疫情风险等级查询入口〖壹〗、厦门疫情风险等级查询入口近来有两个渠道,分别是“国务院客户端”小程序和“国家政务服务平台”小程序。这两个小程序可以帮助用户快速了解厦门市的疫情状况。首先,您可以通过微信搜索“国务院客户端”小程序,也可以直接识别小程序下方的二维码进入。〖贰〗、为了查询厦门地区的疫情风险等级,您可以按照以下步骤操作。首先,在微信中搜索“国家政务...

  • 【顺义是疫情管控地区吗,顺义区疫情哪里封了】

    【顺义是疫情管控地区吗,顺义区疫情哪里封了】

    北京顺义,一级防控!月28日北京市顺义区已迅速实施一级防控措施,具体措施及进展如下:顺义区一级防控核心措施社区(村)封闭管理各镇街道社区(村)卡口缩减至1-2个,严格执行查证、验码、测温、登记“四件套”,减少外部输入风险,防止社区传播。行业防控升级各部门提升各行业防控等级,加大监督检查力度,确保防控措施落实落细。北京市顺义区发现新冠肺炎确诊病例和无症状感染...

  • 【各省没有疫情的地区,没有疫情的几个省】

    【各省没有疫情的地区,没有疫情的几个省】

    中国哪个省没有疫情中国唯一没有疫情的地方如果从省份来看,中国各省份都有或有过疫情,不过西藏到近来为止的累计病例也只有1例,是累计报告病例最少的省份,西藏被称为“一片净土”。在中国,若从省级行政单位来看,近来西藏自治区报告的累计新冠病例数量最少,仅有1例。因此,西藏常被形容为“一片净土”。有观点认为,西藏高海拔的气候条件不利于病毒传播,还有人认为那里的空气稀...

  • 江苏疫情苏州地区分布/江苏省苏州疫情通报

    江苏疫情苏州地区分布/江苏省苏州疫情通报

    2022年苏州封城了吗?现在能去吗?附疫情最消息!022年苏州未封城,现在能去,但需根据疫情形势和防控要求做好准备。以下是关于苏州疫情的详细信息:2022年苏州封城情况苏州未整体封城:尽管苏州发生了本土疫情,但并未达到需要封城管控的程度。不过,苏州部分区域被划分为封控区、管控区和风险防范区,这些区域实行封闭管理,小区人员只进不出。苏州不会封城,原因及具体管...

  • 【苏州疫情哪里是黄码地区,苏州苏康码黄码】

    【苏州疫情哪里是黄码地区,苏州苏康码黄码】

    2022年姑苏区疫情防控政策最新要求(更新中)〖壹〗、不具备居家健康监测条件的,实行集中隔离,费用自理。近14天内有国内疫情中高风险地区或本土阳性感染者报告地区所在省(自治区、直辖市)旅居史的人员在抵达姑苏区前或抵达姑苏区后1两小时内向所在街道(社区)和单位(或所住酒店、宾馆)报告,积极配合做好信息登记、核酸检测、健康管理等疫情防控措施。〖贰〗、抵宁后尽快...

  • 【河北地区今年有疫情吗,河北现在有几例疫情】

    【河北地区今年有疫情吗,河北现在有几例疫情】

    环京紧急冰封:河北藁城疫情中心区两万村民火速异地隔离河北藁城疫情核心区增村镇12个村超2万村民被紧急转移实施异地隔离,主要因当地对传统封村隔离信心不足,推测环境多处阳性使封村措施有效性面临挑战,异地隔离是更安全妥帖的做法。事件背景1月2日藁城第一例新冠患者确诊后,4日开始增村村口封闭,村民多数“插上门自己隔离”。高风险地区前往北京,需要集中隔离14天,中风...

  • 河南哪些市无疫情地区呢/河南那些地方是疫区

    河南哪些市无疫情地区呢/河南那些地方是疫区

    13号河南省信阳市有疫情吗没有。2020年3月13日0-24时,信阳市(含固始县)无新增新型冠状病毒肺炎确诊病例。信阳市,古称义阳、申州、光州、申城,为河南省地级市,被誉为茶都,位于河南省最南部,东连安徽,西、南接湖北,为三省通衢,是江淮河汉间的战略要地,鄂豫皖区域性中心城市。据信阳市疫情防控通报显示截至2022年11月13日,信阳共发现3例确诊病例,...

返回顶部