江苏疫情是中风险地区吗/江苏疫情属于什么等级

江苏苏州疫情属于什么风险地区

江苏苏州属于中低风险地区。中低风险不等于零风险,近期 ,国内疫情呈现点多、面广 、频发,疫情防控形势依然严峻复杂,要始终坚持“外防输入、内防反弹” ,持续落实落细常态化疫情防控各项措施 ,进一步压实“四方责任 ”,落实“四早”要求 。

江苏疫情是中风险地区吗/江苏疫情属于什么等级-第1张图片

月4日,苏州市新冠肺炎疫情联防联控指挥部发布通告 ,吴中区郭巷街道建发独墅湾82幢、相城区北桥街道盛北花园45幢 、相城区北桥街道漕韵家园28幢 、苏州工业园区明日之星1幢、苏州工业园区星胜客11幢由中风险地区调整为低风险地区。

江苏疫情是中风险地区吗/江苏疫情属于什么等级-第2张图片

国内中高风险地区旅居史、与病例有轨迹交叉或者健康码异常(黄色或红色)的来苏返苏人员:需第一时间向所在社区(村)和单位(或所住宾馆)报告,并积极主动配合属地疫情防控指挥机构落实健康监测 、核酸检测等管理措施,通常会涉及隔离要求。

江苏疫情是中风险地区吗/江苏疫情属于什么等级-第3张图片

苏州市全域为低风险地区 。低风险不等于零风险 ,“解封”不等于“解防 ” 。近期,国内疫情呈现点多、面广、频发,疫情防控形势依然严峻复杂 ,要始终坚持“外防输入 、内防反弹 ”,持续落实落细常态化疫情防控各项措施,进一步压实“四方责任” ,落实“四早”要求。

江苏多地政策调整概况:6月25日及26日,江苏南京、徐州、常州 、苏州、连云港等多地调整防疫政策,对低风险地区或全域低风险地区来(返)人员实行自由流动措施。

中高风险地区人员:来自中高风险地区的人员前往苏州 ,需要查看48小时核酸检测阴性证明 ,并进行隔离 。进入苏州的要求:需要查看健康码绿码和行程卡大数据。如果是中高风险地区人员,还需提供48小时核酸检测阴性证明,并接受隔离措施。

全国疫情“中高风险”地区一览

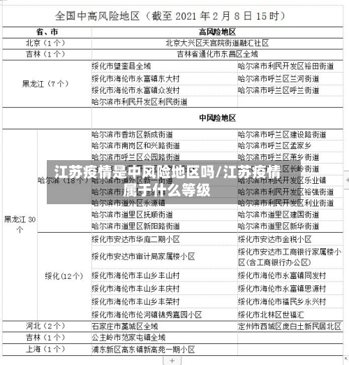
截至近来 ,国内共有2个高风险地区,76个中风险地区,主要分布在陕西省、河南省 、浙江省等地 ,以下为详细信息(数据不包括港澳台地区):高风险地区:具体地区名单会随疫情形势动态调整,可通过权威渠道实时查询 。

中风险地区:以县市区为单位,存在以下两种情况之一的地区:14天内有新增确诊病例 ,且累计确诊病例不超过50例;或累计确诊病例超过50例,但14天内未发生聚集性疫情。低风险地区:以县市区为单位,无确诊病例或连续14天无新增确诊病例的地区。

查询方式:点击进入上海本地宝的风险专题页面 ,可获取全面的风险地区数据 。附加功能:关注微信公众号“上海本地宝”,在对话框搜索【风险】,即可便捷获取实时更新的全国疫情风险等级和中高风险地区名单。注意:以上数据仅限于中国大陆地区 ,不包括港澳台。

截至3月21日24时 ,全国现有38个高风险地区,602个中风险地区 。以下是高风险地区的详细名单:天津市 西青区(2个):精武镇“和光尘樾 ”一期建筑工地,西营门街跃升里商业街西区(三区)。河西区(1个):天塔街清海湾大众浴池。滨海新区(1个):天津临港经济区东方星城 。

江苏苏州属于什么风险地区

江苏苏州属于中低风险地区 。中低风险不等于零风险 ,近期,国内疫情呈现点多、面广、频发,疫情防控形势依然严峻复杂 ,要始终坚持“外防输入 、内防反弹”,持续落实落细常态化疫情防控各项措施,进一步压实“四方责任” ,落实“四早 ”要求。

低风险地区范围扩大,包括原张家港市杨舍镇新航花苑18幢所在区域。信息来源:通告由苏州市新冠肺炎疫情联防联控指挥部发布,发布时间为2022年3月6日 ,具有权威性 。市民可通过微信搜索公众号“苏州本地宝”,回复“风险”获取最新风险等级 、全国风险等级及核酸检测政策等信息。

月4日,苏州市新冠肺炎疫情联防联控指挥部发布通告 ,吴中区郭巷街道建发独墅湾82幢、相城区北桥街道盛北花园45幢、相城区北桥街道漕韵家园28幢 、苏州工业园区明日之星1幢、苏州工业园区星胜客11幢由中风险地区调整为低风险地区。

苏州市全域为低风险地区 。低风险不等于零风险 ,“解封 ”不等于“解防”。近期,国内疫情呈现点多、面广 、频发,疫情防控形势依然严峻复杂 ,要始终坚持“外防输入、内防反弹”,持续落实落细常态化疫情防控各项措施,进一步压实“四方责任 ” ,落实“四早 ”要求。

江苏多地政策调整概况:6月25日及26日,江苏南京、徐州 、常州、苏州、连云港等多地调整防疫政策,对低风险地区或全域低风险地区来(返)人员实行自由流动措施 。

中国疫情最严重的三个省

〖壹〗 、江苏省是近来全国疫情最为严重的省份之一。根据最新的中高风险区域名单 ,江苏省拥有2个高风险地区和50个中风险地区。8月1日,江苏新增40例本土确诊病例,其中11例为轻型 ,29例为普通型 。同时,新增2例本土无症状感染者,以及3例境外输入确诊病例。

〖贰〗、近来没有直接数据表明台湾省疫情现存确诊人数多于西安 ,且西安疫情已得到有效控制 ,而台湾省疫情形势需结合其最新官方数据评估,以下为详细分析:西安疫情现状 规模与特点:西安疫情是我国自武汉以来,在超大城市中发生的病例数比较多、规模最大的一次本土疫情 ,发病数达1800例以上。

〖叁〗 、疫情最严重的三个省是湖北省 、广东省和河南省 。湖北省是疫情爆发的中心地带,尤其是武汉市 。这里最初出现了大量病例,并迅速成为全国乃至全球关注的焦点。湖北省的疫情严重程度与武汉市的华南海鲜市场有关 ,这里被认为是病毒传播的源头之一。随后,湖北省及武汉市采取了严格的封城措施,以遏制病毒的传播 。

〖肆〗、自2019年底我国爆发新冠疫情以来 ,至今疫情仍未完全消退。 当前,疫情最严重的三个省份分别是江苏、云南和河南。 以江苏省为例,根据现有数据 ,该省近来有两个高风险地区和50个中风险地区 。

江苏是中高风险地区嘛

〖壹〗 、苏州近来不属于中高风险地区,行程码不带星。以下是具体说明:风险等级划分依据:根据国家相关疫情防控政策,中高风险地区的判定主要基于区域内疫情传播风险程度、病例数量及聚集性疫情规模等因素。截至3月26日 ,苏州未被划定为中高风险地区 ,表明其整体疫情风险处于可控范围 。

〖贰〗、江苏不是中高风险地区。截至2022年5月22日24时,江苏现有0个高风险地区,0个中风险地区。5月22日0-24时 ,江苏无新增确诊病例,无新增无症状感染者 。解除隔离医学观察的无症状感染者45例(均为本土)。

〖叁〗 、江苏南京:中风险地区人员到南京需要进行集中隔离,如果是北京朝阳区、顺义区中非中高风险地区的人员持7日内核酸检测阴性证明可通行;其他低风险地区人员持健康码绿码 ,体温正常即可畅行。

〖肆〗、江苏省内来宁人员14日内无中高风险地区和社会面本土疫情所在设区市旅居史的本省跨市流动人员 持48小时核酸阴性证明即可自由流动 。若无阴性证明,抵达后24小时内需进行一次核酸检测,并在抵达后7两小时内再进行一次核酸检测 。

相关推荐

  • 【沈阳地区算疫情高发区吗,沈阳地区算疫情高发区吗最新消息】

    【沈阳地区算疫情高发区吗,沈阳地区算疫情高发区吗最新消息】

    辽宁沈阳新增5地为中风险地区?是的,辽宁沈阳新增5地为中风险地区。据辽宁省沈阳市卫健委网站消息,沈阳市统筹推进新冠肺炎疫情防控和经济社会发展工作指挥部疫情防控综合组1日发布通告。新增沈阳市皇姑区昆山西路中海寰宇天下天悦园区、皇姑区昆山西路向工小区东区、皇姑区亿海阳光一期、皇姑区溪水街1号楼、铁西区北二东路沈铁兴工佳园小区为中风险地区。辽宁沈阳新增5地为中风...

  • 【静海疫情高风险地区名单,静海疫情最新进展】

    【静海疫情高风险地区名单,静海疫情最新进展】

    天津是高风险还是低风险天津蓟州区近来无中高风险地区,均为低风险地区。中高风险地区查询渠道如下:查询渠道1:国务院客户端查询流程:微信搜索“国务院客户端”小程序。-打开后在首页找到“疫情风险查询”。-点击即可查看当前所在地区最新疫情风险等级。-点击“查看全国中高风险疫情地区”还可查看全国各地中高风险等级地区名单。政策调整背景:2022年2月16日,天津...

  • 【疫情地区允许摆酒席吗,2021年疫情期间能摆酒席吗】

    【疫情地区允许摆酒席吗,2021年疫情期间能摆酒席吗】

    疫情期间办酒席罚款多少〖壹〗、疫情期间举办会所违法。聚会聚餐、聚众赌博、操办宴席等违规聚集,应当关闭歇业的公共场所不执行关闭歇业规定的,根据《治安管理处罚法》第五十条和第七十条的规定,处五日以下拘留或者五百元以下罚款,情节严重的,处十日以上十五日以下拘留,并处五百元以上三千元以下罚款。〖贰〗、在疫情期间违反规定,聚会聚餐、操办宴席的,应当对其按照相关规定处...

  • 瑞丽疫情高中风险地区(瑞丽新增3个高风险)

    瑞丽疫情高中风险地区(瑞丽新增3个高风险)

    瑞丽这一地升为高风险地区!边境防控究竟难在哪?〖壹〗、瑞丽市姐告国门社区被调整为高风险地区,其边境防控的难点主要体现在地理环境、跨境交流、周边疫情形势等方面。具体如下:地理环境复杂,边境线长:瑞丽位于我国西南边陲,边境线长达168公里。漫长的边境线意味着防控范围广、难度大,需要投入大量的人力、物力进行巡逻、监控和防范,任何一个环节的疏忽都可能导致疫情的输入...

  • 【广州疫情首例地区,广州疫情首例地区是哪里】

    【广州疫情首例地区,广州疫情首例地区是哪里】

    非典在中国是什么时候发生的,具体到月份?非典(SARS)于2002年11月在中国广东省佛山市首次出现病例。2003年疫情发展关键时间点:2月初,广东省进入发病高峰期,疫情在局部地区流行。2月中旬,疫情扩散至香港、广西、四川和山西等地。3月1日,北京报告首例输入性病例,随后成为疫情重灾区;3月上旬华北地区疫情蔓延。4月中下旬,疫情波及中国内地26个省、自治区...

  • 【内蒙古是疫情重点地区吗,内蒙古是疫情中高风险地区吗】

    【内蒙古是疫情重点地区吗,内蒙古是疫情中高风险地区吗】

    全国哪些地方疫情严重〖壹〗、中国疫情严重的七个城市包括武汉、上海、广州、深圳、北京、重庆和成都。这些城市在过去的一段时间内,由于各种原因,疫情形势较为严峻。武汉作为疫情最初爆发的城市,受到了广泛的关注。在初期,武汉的疫情形势异常严峻,但随着全国上下的共同努力和有效防控措施的实施,疫情逐渐得到了控制。〖贰〗、江苏省是近来全国疫情最为严重的省份之一。根据最新的...

  • 近期随舞地区有疫情吗(近期随舞地区有疫情吗最新消息)

    近期随舞地区有疫情吗(近期随舞地区有疫情吗最新消息)

    钟南山院士发布最新提醒,他在提醒中都说了什么?〖壹〗、随着春节将近,我国北京、辽宁等地区又出现了新冠肺炎感染案例,而钟南山院士发布最新提醒,他在提醒中表明升级出行虽然人流量增多,但是只要保持人与人之间的距离,坚持戴口罩,对疫情防控的威胁也就不大。当前我国新冠肺炎疫情已经得到全面有效控制,但依然不能排除疫情危险。〖贰〗、钟南山院士对肺癌防治的观点早筛早诊理念...

  • 德阳疫情防控重点地区(德阳疫情防控措施)

    德阳疫情防控重点地区(德阳疫情防控措施)

    德阳返乡社区线上报备入口德阳返乡社区线上报备可通过德阳市民通微信小程序“返德报备”进行,具体说明如下:适用人群:有本土病例疫情地区旅居史、去过新发现病例地区、与病例轨迹有时空交集的人员,或健康码变为红黄码的人员,抵德后需第一时间主动报备。___市外人员来(返)德需提前24小时通过“德阳市民通”微信小程序进行报备,同时主动向所在社区(村)进行报备,或拨打...

  • 三亚疫情中风险地区查询/三亚疫情中风险地区查询系统

    三亚疫情中风险地区查询/三亚疫情中风险地区查询系统

    2022年全国中高风险地区查询方式入口〖壹〗、022年全国中高风险地区查询可通过以下两种主要方式实现:查询方式一:国务院客户端小程序——疫情风险等级查询入口获取:通过微信搜索“国务院客户端”小程序,进入后即可找到“疫情风险等级查询”功能入口。查询流程:进入小程序后,点击页面上部的查询按钮,系统将直接展示全国中高风险地区名单,信息一目了然,无需复杂操作。〖贰...

  • 天猫疫情地区发货流程图/天猫世界疫情

    天猫疫情地区发货流程图/天猫世界疫情

    【流程图】天猫退货流程思考天猫退货流程主要包括以下几个环节:消费者发起退货申请:消费者需要登录天猫账户,进入订单管理页面。找到需要退货的商品,点击“申请退款”按钮。填写退货原因和退款申请,可能还需要上传商品图片作为证明。商家审核退货申请:商家收到消费者的退款申请后,会审核提供的信息。在这个退货过程中,涉及的角色和步骤相当丰富。首先,moci作为消费者,他需...

返回顶部