许昌是疫情中风险地区吗(许昌是疫情中高风险地区吗)

许昌市河街乡疫情咋样

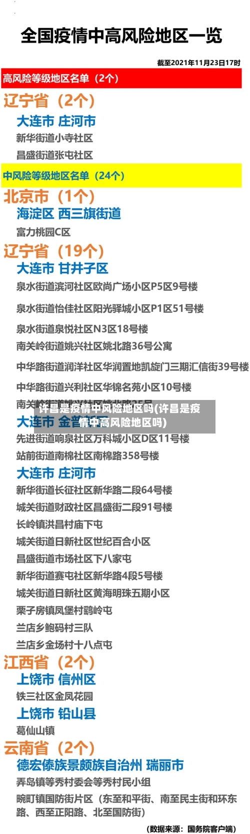
〖壹〗 、得到良好控制 。河街乡是河南省许昌市建安区辖乡 ,地处建安区西部,截止到2022年11月10日,河街乡疫情得到良好控制 ,其所在行政区已全部划分为低风险地区,没有确诊病例,但出行时仍需根据防疫政策做好个人防护措施 ,少去人员密集的公共场所。

许昌是疫情中风险地区吗(许昌是疫情中高风险地区吗)-第1张图片

〖贰〗、月2日 ,12:00到河街乡夏庄村卫生室。5月3日,8:32在村里参加核酸检测,后到君豪超市购物 ,18:00到老吴营广场量贩店,20:00陪家人乘坐120救护车至许昌市第二人民医院急诊科就诊,22:00由120救护车转诊至许昌市中心医院鹿鸣湖院区 。5月4日—5日 ,居家未外出。5月6日,12:30闭环转运至集中隔离点医学观察。

许昌是疫情中风险地区吗(许昌是疫情中高风险地区吗)-第2张图片

〖叁〗、病毒感染者3:现住建安区河街乡叶庄村,农民 ,为病毒感染者1的密切接触者,5月3日核酸检测结果阳性,诊断为无症状感染者 。病毒感染者4:现住禹州市夏都办殷村 ,教师,为病毒感染者1的密切接触者,5月3日纳入集中隔离医学观察 ,5月4日核酸检测结果阳性 ,诊断为新冠肺炎确诊病例,临床分型轻型 。

许昌是疫情中风险地区吗(许昌是疫情中高风险地区吗)-第3张图片

〖肆〗 、关于调整中心城区封控管控区域的通告根据疫情形势变化,经许昌市疫情防控指挥部研究决定 ,自5月17日14时起,对中心城区部分区域实行分类管理,部分封控、管控区域进行调整 ,现将调整情况通告如下:以下区域实行封控区管理东城区:半截河街道桃溪苑小区2号楼1单元。

〖伍〗、许昌市下辖的乡镇包括: 魏都区:西大街道 、东大街道 、丁庄街道、半截河街道、七里店街道 、文峰街道、新兴街道。 建安区:将官池镇、五女店镇 、尚集镇、苏桥镇、蒋李集镇 、张潘镇、灵井镇、陈曹乡 、邓庄乡、小召乡、河街乡 、桂村乡 、椹涧乡、榆林乡、长村张乡 、艾庄回族乡等 。

许昌申庄晚上还有吗

〖壹〗、题主是否想询问“许昌申庄晚上还有做核酸吗 ”?有。通过查询许昌申庄疫情防控公告显示,截止2022年9月16日,该地区无新增无症状感染者 ,属于低风险地区,继续实行常规管理,晚上还有做核酸的 ,为的是抓紧抓严抓细各项疫情防控措施落实,扩围加密、提高质效,坚决打赢疫情防控阻击战。

〖贰〗 、其白天有人 ,但比较少 。许昌申庄是附近学校毕业的学生聚集地 ,对于他们来说在毕业之后找一个稳定的工作是最关键的,而这段岁月最适合度过的就是申庄村了,所以该胡同相较于其它一些街道会比较安静一些。

〖叁〗、白天的时候空无一人极为安静 ,但是到了晚上的时候却是灯火通明,一片狂欢的景象,这个村子叫做申庄村 ,是一座非常有活力的城中村,旁边还有一座职业技术学院,这也是为什么这里这么热闹的原因。

〖肆〗、申庄美食广场:每当夜幕降临 ,申庄村内就会聚集起来很多路边小摊,他们提供的有些是本地的特色美食,外地知名小吃 。春秋广场夜市 、魏源广场夜市、金汇广场夜市等夜市都是许昌人消夏的好去处。

2022年1月4日杭州钱塘区防控办再次发布疫情防控提醒!

022年1月4日杭州钱塘区防控办发布的疫情防控提醒内容如下:针对特定地区旅居史人员的健康管理措施 中风险地区旅居史人员:对有河南省郑州市管城回族区和二七区、许昌市禹州市旅居史人员实行“14+7”健康管理措施(14天集中隔离+7天居家健康观察)。

钱塘区关于进一步加强疫情防控工作的通告鉴于当前疫情防控形势 ,为切实做好钱塘区疫情防控工作,最大限度降低疫情传播风险,现就有关事项通告如下:强化场所码扫码核验属地 、部门、单位、个人必须压实四方责任 ,严格落实公共场所“一门一码 、逢入必扫 、扫码必验、验码必严”要求 。

杭州市余杭区新冠肺炎疫情防控指挥部2022年52号通告主要内容为:2022年4月14日起对仓前街道封控区、管控区和防范区全面解封。具体说明如下:解封背景:4月13日 ,余杭区对仓前街道“三区 ”内所有人员开展核酸检测,结果均为阴性。

鼓励通信运营商对在区缴纳社保的外来务工人员发放“话费 + 流量”的通信礼包,开展优惠购机 、亲情套餐等优惠活动 。实施“钱塘妈妈新春暖心包”行动 ,为钱塘区各行各业留守在杭州过年女工的外地家庭寄送新春暖心包,送去新年祝福和感谢 。

相关推荐

  • 崇左算钦州地区吗疫情/崇左算钦州地区吗疫情情况

    崇左算钦州地区吗疫情/崇左算钦州地区吗疫情情况

    广西到底有多少个地级市近来,广西共有14个地级市:桂林市、柳州市、南宁市、梧州市、玉林市、贵港市、贺州市、百色市、河池市、来宾市、崇左市、钦州市、北海市、防城港市。其中,钦州、北海、防城港三市是海滨城市,面临北部湾,发展前景广阔。南宁作为首府,是政治、经济、文化中心,柳州则是工业重镇,桂林则是世界知名的旅游文化名城。广西省(广西壮族自治区)下辖14个地级市...

  • 衡阳市哪些地区有疫情了(衡阳市有新冠肺炎吗)

    衡阳市哪些地区有疫情了(衡阳市有新冠肺炎吗)

    12月1日衡阳市新增16处高风险区(湖南衡阳是风险区吗)根据当前疫情防控形势,衡阳市被划分为中风险地区。这意味着衡阳存在一定的疫情传播风险,但相较于高风险地区,其风险程度较低。衡阳疫情防控要求根据疫情防控要求,衡阳市民应密切关注当地防控政策和动态,做好个人防护。近期如无必要,不建议离市、不出省、不前往中高风险地区,以减少疫情传播风险。湖南省衡阳市自202...

  • 泉港疫情中风险地区名单/泉港疫情中风险地区名单最新

    泉港疫情中风险地区名单/泉港疫情中风险地区名单最新

    聊城全国风险地区汇总聊城全国风险地区汇总表集贤路以北的区域福建省莆田市仙游县枫亭镇中风险等级地区福建省莆田市仙游县郊尾镇后沈村赖店镇象岭村园庄镇大埔村福建省泉州市泉港区界山镇东丘村界山镇鸠林村界山镇界山村顶府自然村疫情防护要注意:非必要,不远行。减少跨省区流动,不去中高风险区,美景常在,稍等再看也不迟。不扎堆,少聚集。聊城全国疫情风险地区须知如下:截至8月...

  • 全国疫情风险地区汇总m/全国疫情风险等级地区名单不断更新

    全国疫情风险地区汇总m/全国疫情风险等级地区名单不断更新

    全国疫情高中低风险区一览表?操作步骤:进入查询页面:点击搜索结果中的“疫情风险等级查询”服务。选取地区:系统默认显示当前所在地的风险等级,若需查询其他地区,可通过筛选功能手动选取目标省份、城市或区县。查看结果:页面会明确标注所选地区为高风险区、中风险区还是低风险区,并显示具体区域范围(如某街道、社区)。截至近来,国内共有2个高风险地区,76个中风险地区,主...

  • 【怎样才算严重疫情地区,疫情严重地区叫什么】

    【怎样才算严重疫情地区,疫情严重地区叫什么】

    涉疫区是指什么范围?涉疫区是指出现新冠病毒感染病例或疫情较为严重的地区。具体来说,涉疫区的范围包括以下几个方面:疫情发生地及其周边地区:这些地区可能存在新冠病毒感染的病例,包括确诊患者、无症状感染者和密切接触者等。这些地区会根据疫情的严重程度采取不同的防控措施,以遏制疫情的扩散。涉疫区是指受到新冠病毒疫情影响的地区。具体来说,涉疫区主要包括以下几个范围:有...

  • 【湖北疫情地区排名六月,湖北6月疫情】

    【湖北疫情地区排名六月,湖北6月疫情】

    湖北为什么增加这么多疫情〖壹〗、湖北疫情增加的原因主要包括地理位置因素、人口密集度高、早期防控措施不足等。地理位置因素:湖北位于中国中部,是一个交通枢纽省份,人员流动频繁,这增加了疫情传播的风险。人口密集度高:湖北人口众多,特别是武汉市,人口密度极高,这为病毒的传播提供了更多的机会。〖贰〗、地理位置因素:湖北位于中国中部,作为交通枢纽,人员流动频繁,与...

  • 厦门疫情是啥风险地区/厦门疫情区还是非疫情区

    厦门疫情是啥风险地区/厦门疫情区还是非疫情区

    福建疫情可防可控,其他地区不受影响,卫健委发声:有望在国庆长假前得到控...〖壹〗、福建疫情可防可控,其他地区不受影响,且有望在国庆长假前得到控制。具体分析如下:福建疫情现状累计阳性病例情况:自9月10日以来,福建省累计报告本土确诊病例43例,近来住院43例,无死亡病例;现有本土无症状感染者尚在接受集中隔离医学观察32例(均在莆田市)。确诊病例分布为厦门市...

  • 宁夏现在几个疫情地区有(宁夏有疫情的城市)

    宁夏现在几个疫情地区有(宁夏有疫情的城市)

    宁夏疫情最新消息,10月11日的最新消息,并传来了三个新消息。〖壹〗、新增确诊病例10例,无症状感染者39例。分布区域:银川市19例,中卫市9例,石嘴山市6例,吴忠市5例。疫情形势依然严峻,乐观估计清零目标最迟在10月20日前实现。三个新消息中卫市中宁县风险地区划分截止2022年10月11日11时:高风险地区70处中风险地区83处低风险地区5处疫...

  • 【宜宾市疫情封控地区名单,宜宾市疫情封控地区名单公布】

    【宜宾市疫情封控地区名单,宜宾市疫情封控地区名单公布】

    永川区11月有几个封控地区〖壹〗、个。根据公开信息显示,2022年11月17日,永川区新冠肺炎疫情防控指挥部将中山路街道兴龙大道2号C栋南楼、中山路街道双龙路33号、35号、37号、39号划定为高风险区域。地方疫情管控以官方公布为准,不信谣、不传谣。〖贰〗、没有封城。永川区隶属于重庆市,位于长江上游地区,根据重庆疫情防控中心显示,截止2022年11月9日,...

  • 疫情地区何时为无风险(什么是疫情无风险地区)

    疫情地区何时为无风险(什么是疫情无风险地区)

    低风险地区多久变成无风险低风险到常态化防控需要7~14天,具体根据当地防控形势而定。2022年6月,国务院应对新型冠状病毒肺炎疫情联防联控机制综合组印发《新型冠状病毒肺炎防控方案(第九版)》,明确新冠肺炎疫情风险区域划定标准。无确诊病例或连续14天无新增确诊病例为低风险地区;14天内有新增确诊病例,累计确诊病例不超过50例,或累计确诊病例超过50例,14天...

返回顶部