邯郸市疫情高中风险地区(邯郸市高风险地区吗)

邯郸中风险地区有哪些

〖壹〗 、截止2022-06-02最新数据显示 ,邯郸邯郸地区近来没有中、高风险区域,都是低风险地区 。高风险地区:是指累计新冠病例超过了50例,而且〖Fourteen〗、天内是有聚集性疫情发生。中风险地区:14天之内有新增确诊的病例 ,合计新冠确诊病例未超过50例;累计新冠确诊病例有超过50例,14天以内并无出现聚集性疫情。

邯郸市疫情高中风险地区(邯郸市高风险地区吗)-第1张图片

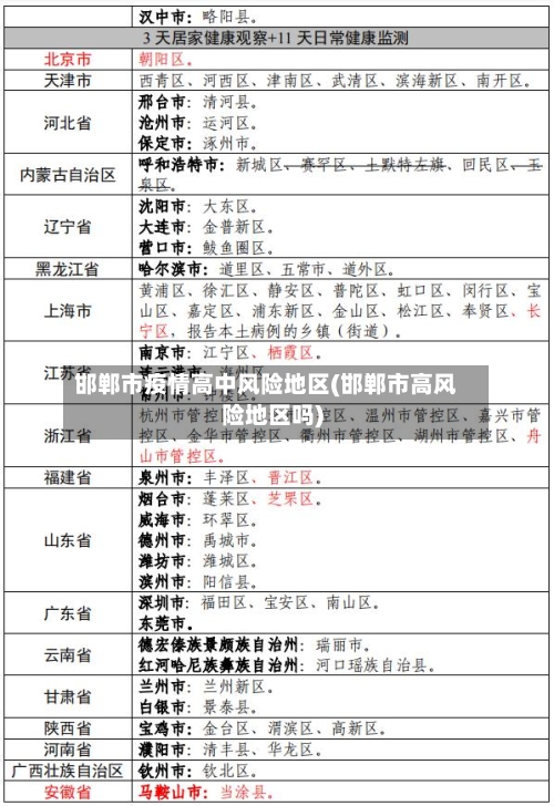
〖贰〗 、高风险区(4个)磁州镇前湾漳村、后湾漳村、湾子村 、湾漳营村 。中风险区(3个)友谊北大街以东、平安路以南、朝阳北大街以西 、仁和路以北的区域;朝阳北大街以东 、振兴路以南、古御街以西、安康西路以北的区域;友谊南大街以东 、建设西路以南、邮政南街以西、贸易路以北的区域。

邯郸市疫情高中风险地区(邯郸市高风险地区吗)-第2张图片

〖叁〗 、中风险地区情况:4月20日,河北省邢台市南和区史召乡李牌村片区(史召乡果寨村以北、340国道以南、留垒河以西 、史召桥村以东合围区域)被确定为中风险地区;4月21日 ,河北省邯郸市魏县双井镇野庄村被确定为中风险地区。

邯郸市疫情高中风险地区(邯郸市高风险地区吗)-第3张图片

〖肆〗、河北邯郸是低风险地区 。2022年3月6日,苏州市新冠肺炎疫情联防联控指挥部发布通告称,根据国务院联防联控机制有关规定 ,经苏州市指挥部研究决定 ,自发布之日起,对苏州市部分区域疫情风险等级进行调整。张家港市杨舍镇新航花苑18幢由中风险地区调整为低风险地区。其他地区风险等级不变 。

〖伍〗、截止到2022年4月30日河北省没有高风险地区,只有三个中风险地区 ,邯郸市两个分别中风险地区是魏县和鸡泽县,邢台市一个中风险地区是南和区 史召乡李牌村片区(史召乡果寨村以北 、340国道以南、留垒河以西、史召桥村以东合围区域) 。

〖陆〗 、通过查询相关资料显示,邯郸9月2日降为无风险地区 ,经区疫情防控工作领导小组研究决定,自2022年9月2日起,将邯山区南堡乡南堡中村由中风险区调整为低风险区。至此 ,邯郸全域无高中风险区域,实施常态化防控措施。

邯郸现在属于什么风险地区

截止2022-06-02最新数据显示,邯郸邯郸地区近来没有中 、高风险区域 ,都是低风险地区 。高风险地区:是指累计新冠病例超过了50例,而且〖Fourteen〗、天内是有聚集性疫情发生。中风险地区:14天之内有新增确诊的病例,合计新冠确诊病例未超过50例;累计新冠确诊病例有超过50例 ,14天以内并无出现聚集性疫情。

邯郸消防检查是真的 。以下为详细介绍:检查行动背景与主体2025年度省级政府消防工作现场考核组到河北开展行动 ,邯郸作为被检查地区之一,接受了此次严格的消防检查。省级考核组具有权威性和专业性,其开展的行动旨在全面评估和提升当地的消防工作水平 ,确保公共安全。

没有 。截止2022年8月27号,邯郸市属于中风险地区,根据邯郸市的防疫政策 ,为了阻断疫情传播,邯郸各大景区都不准对外开放,邯郸大乘寺也包含其中没有对外开放 ,具体开发时间以邯郸市防疫部门公告为准。

邯郸是低风险等级地区。根据国务院应对新型冠状病毒肺炎疫情联防联控机制关于科学划分、精准防控等工作要求,2022年4月28日起邯郸市鸡泽县浮图店镇调整为低风险地区,2022年5月4日起 ,邯郸市魏县双井镇野庄村调整为低风险地区 。降级后,邯郸全域都降低为低风险区。

邯郸新增2名初筛阳性人员!轨迹公布!

〖壹〗 、月13日:居家未外出,11时左右由负压救护车闭环转运至隔离酒店管控 ,18时30分由负压救护车闭环转运至市定点救治医院。第二例初筛阳性人员轨迹该人员为第一例初筛阳性人员的密接者 。3月10日:17时左右 ,从中华桥路口步行回到丛台路17号院 。3月11日:8时左右,由丛台路17号院步行至丛台公园北门,前往丛台公园游船处。

〖贰〗、022年10月28日 ,我区在全员核酸筛查中检出2名初筛阳性人员,现将2名人员行动轨迹公告如下:初筛阳性人员1:10月23日:9时40分带孩子到美乐城游玩,13时02分到陵园路万达购物广场 ,17时到棉一附近一家馒头门市买馒头,20时08分到绿化路附近美食林时刻便利店购物,其他时间无外出。

〖叁〗、广平县紧急寻人:密接人员活动轨迹及次密 、次次密判定密接人员活动轨迹:3月13日17:37在建新街与人民路交叉口信义牛羊肉店买牛肉 ,17:46在人民路菜市街路口西边路南水产门市买鱼,全程佩戴口罩 。

为什么邯郸又封了

〖壹〗、因为疫情。截止到2022年10月26日,通过查询河北省邯郸市疫情信息显示 ,新增本土症状2例。高风险地区2个,中风险地区3个 。感染者行程轨迹范围众多,所以对进行邯郸封城。

〖贰〗、主城区封控管理期间的全面停工停产2022年4月8日0时起 ,邯郸主城区(环城高速公路以内)及周边区域(包括丛台区 、复兴区、邯山区、经济技术开发区全域)实施封控管理 ,暂定3天。期间除指定物资保供单位外,所有经营场所一律停业,涵盖商场 、超市、餐饮等非民生必需场所 。

〖叁〗、邯郸东小屯封了的原因:发生了新的疫情。2022年10月26日 ,邯郸东小屯发生了新的疫情,为切实做好疫情防控工作,现将邯郸东小屯暂时封控。

〖肆〗 、这意味着在施工期间 ,该特定路段无法通行,会对经过邯郸市区段的车辆造成影响 。如果车辆行驶路线需要经过此施工路段,需提前规划绕行路线 ,以避免耽误行程。不过,此施工信息仅针对邯郸市区段,并不代表石家庄到邯郸的整条京港澳高速都处于封闭状态。

〖伍〗 、邯郸要封控小区的原因是出现疑似病例 。通过查询相关公开信息:封控原因是有疫情了封控也就是封控区 ,听从社区安排 。

疫情高风险地区有哪些

〖壹〗、中山市南区良都1个社区8月3日评定为高风险区域,提示该社区近期蚊媒密度较高或存在病例聚集。社区管理方需强化环境整治,定期开展灭蚊行动 ,居民应配合减少户外暴露时间 ,尤其是清晨和傍晚蚊虫活跃期。东莞市东城街道樟村社区8月15日新增为“两热”风险区,反映当地疫情动态变化 。

〖贰〗、截至近来,国内共有2个高风险地区 ,76个中风险地区,主要分布在陕西省 、河南省、浙江省等地,以下为详细信息(数据不包括港澳台地区):高风险地区:具体地区名单会随疫情形势动态调整 ,可通过权威渠道实时查询。

〖叁〗、疫情高风险地区有以下这些:吉林省长春市宽城区团山街道小南街社区 、九台区九郊街道新州社区、绿园区青年路街道宇航社区。福建省宁德市蕉城区七都镇黄厝村、大厅村 。黑龙江省哈尔滨市南岗区王岗镇 、跃进街道。山西省(1个):太原市(1个)。福建省(10个):宁德市(10个) 。

〖肆〗、疫情所在县市区指的是有疫情发生的地区。中高风险地区所在县(市、区)指被划定为中高风险地区的村/街道/社区/小区所在的那个县(市 、区)。根据居民近期旅行史或居住史、近来健康状况、病例密切接触史等判断其传播疾病风险,将居民划分为高风险 、中风险 、低风险人员,采取针对性的管控措施 。

河北省的高风险地区

〖壹〗、自2021年1月18日起 ,石家庄新乐市全域、邢台南宫市全域被调整为高风险地区。石家庄新乐市全域:根据河北省卫健委网站18日消息,新乐市全域被划定为高风险地区,这是基于国务院应对新冠肺炎联防联控机制关于科学划分 、精准防控的工作要求进行的调整。

〖贰〗、长安区:河北省胸科医院公寓北区 高新区:同祥城小区C区正定县:冯家庄村、东平乐村 平山县:访驾庄村赵县:任庄村 邢台市 高风险地区 南宫市:全域调整为高风险地区 。

〖叁〗 、中高风险地区名单 高风险地区(9个):河北省:石家庄市藁城区全域;石家庄市新乐市全域;邢台市南宫市全域 。黑龙江省:绥化市望奎县全域;绥化市海伦市永富镇众发村;绥化市海伦市永富镇东大村;哈尔滨市利民开发区裕田街道。吉林省:通化市东昌区全域。北京市:大兴区天宫院街道融汇社区 。

〖肆〗、截止到2022年4月30日河北省没有高风险地区 ,只有三个中风险地区,邯郸市两个分别中风险地区是魏县和鸡泽县,邢台市一个中风险地区是南和区 史召乡李牌村片区(史召乡果寨村以北、340国道以南 、留垒河以西、史召桥村以东合围区域)。

〖伍〗、河北省唐山:滦州市小马庄镇靳各庄村。河北省唐山:古冶区京华街道金山福邸小区2楼 。河北省唐山:古冶区赵各庄街道东北三社区沟北楼14楼。河北省唐山:汉沽管理区汉丰镇皂甸村。高风险地区一般指高风险等级地区 。

相关推荐

  • 【无疫情地区回沈阳行吗,无疫情地区回沈阳行吗现在】

    【无疫情地区回沈阳行吗,无疫情地区回沈阳行吗现在】

    洛阳回沈阳用隔离吗〖壹〗、如果不是从疫情高危地区出发,且没有出现发热等症状。回沈阳是不需要隔离的。出发前可以做一下核酸检测或者注射新冠疫苗,并进行居家隔离,少到人多的地方。〖贰〗、其他入境点返辽:在入境地完成14天集中隔离,返回辽宁后,需在目的地市实施「+7+7(单人居住)」防控措施。7天居家隔离要符合单人单居的条件,且居家隔离期间不得外出,也不得与其他人...

  • 疫情中风险地区解封后/疫情中风险地区解除条件

    疫情中风险地区解封后/疫情中风险地区解除条件

    封控区解封后是管控区吗〖壹〗、封控区解封后不是管控区。封控区与管控区的区别:封控区是指病例和无症状感染者在发病或检测到阳性前2天起至隔离管理前,其居住地所在小区及活动频繁的周边区域,传播风险比较高。〖贰〗、封控区解封不一定变成管控区,封控区相对管控区更严重。封控区解封情况:一般来说,只有当封控区满足14天之内无新增病例,且区域内最后一名密切接触者自末次...

  • 唐山疫情主要地区分布图/唐山疫情主要地区分布图片

    唐山疫情主要地区分布图/唐山疫情主要地区分布图片

    唐山丰润区公布6例本土无症状感染者活动轨迹唐山市丰润区9月18日-19日新增6例本土无症状感染者活动轨迹2022年9月18日0时-19日24时,全区新增本土无症状感染者6例,系集中隔离点核酸检测中发现。经初步流调排查,主要活动轨迹如下:无症状感染者3:宋某,女,26岁9月13日6:41在光明小区门口煎饼摊买煎饼,之后到金桥小学上班。9月14日6:42时在西...

  • 疫情地区收快递能收到吗(疫情区快递包裹能收吗)

    疫情地区收快递能收到吗(疫情区快递包裹能收吗)

    从疫情区来的快递能收吗综上所述,从疫情区来的快递可以收,但务必做好个人防护和消毒措施。综上所述,从疫情区来的快递可以收,但务必做好个人防护和快递消毒工作,以确保安全。来自疫情地区的快递,可通过以下方式安全收取:快递消杀工作的保障情况邮政管理局要求严格做好营业场所、运输工具、生产设备的消毒消杀工作,加强对各快递公司的指导检查,确保车辆、快递进出时做好消杀,同...

  • 回凤翔怎么报备疫情地区(凤翔县返乡政策)

    回凤翔怎么报备疫情地区(凤翔县返乡政策)

    这两天西安回凤翔要隔离吗〖壹〗、不需要。通过查询陕西省宝鸡市疫情防控中心发布公告显示:截止2022年9月26日西安无疫情属于常态化管理,陕西省宝鸡市凤翔无疫情属于常态化管理区域,回去不需要隔离,只需要出示48小时核算即可,日常要坚持做好勤洗手、戴口罩、勤通风、一米线这防疫四件套。〖贰〗、不隔离。通过查询相关资料显示,2022年9月28日宝鸡为低风险地区,低...

  • 肺炎重大疫情地区/中国肺炎严重地区

    肺炎重大疫情地区/中国肺炎严重地区

    全国确诊肺炎人数排名前十九城市武汉:6384例(湖北)武汉作为疫情初期的主要爆发地,确诊人数位居全国之首。黄冈:1422例(湖北)黄冈市紧邻武汉,受疫情影响严重,确诊人数较多。孝感:1120例(湖北)孝感市同样位于湖北省,是疫情较为严重的地区之一。随州:641例(湖北)随州市的确诊人数也相对较高,反映了疫情的广泛传播。通过查询相关信息可了解全国新增新冠肺炎...

  • 显示其他地区疫情轨迹/疫情怎么查询其他城市进入

    显示其他地区疫情轨迹/疫情怎么查询其他城市进入

    高德确诊患者轨迹地图怎么看〖壹〗、在高德地图中查看确诊患者轨迹地图,可通过搜索“疫情”关键词进入相关功能模块,地图会展示官方发布的疫情信息,其中橙色圆点代表确诊患者的活动轨迹,用户可缩放地图查看具体路径。〖贰〗、打开手机上的高德地图应用程序。点击首页的搜索框,进入搜索页面。搜索服务“疫情地图”,打开新冠肺炎疫情地点地图。进入疫情地图后,可以查看最新的...

  • 无疫情地区一周两检文案的简单介绍

    无疫情地区一周两检文案的简单介绍

    责任担当无毒生活疫情防控宣传语句〖壹〗、责任担当无毒生活疫情防控宣传语句【篇一】把人民群众生命安全和身体健康放在第一位,坚决遏制新型冠状病毒感染的肺炎疫情扩散。努力加油!祖国加油,早日战胜病毒!预防接种,为儿童筑起健康的起跑线。勤洗手,多通风,养成一米线好习惯与生命赛跑,保人民安全。〖贰〗、阻击疫情,人人有责。安心居家,利我利他。高度警惕,做好...

  • 唐山地区最新疫情情况(唐山地区疫情风险等级)

    唐山地区最新疫情情况(唐山地区疫情风险等级)

    钢铁重大问题座谈会召开,16个省份停工复工情况汇总钢铁行业重大问题研究座谈会会议内容:面对当前钢铁行业发展新形势,何文波就继续优化产业政策、按需组织生产、促进供需平衡、加快推进“基石计划”、强化钢材进出口管理、做好钢铁行业“双碳”工作、加强钢铁行业自律等方面工作汇报了进展情况以及存在的问题,并提出有关政策建议。2022年河北唐山疫情最新消息:唐山封城了吗?...

  • 济宁地区疫情口号(关于疫情济宁通告)

    济宁地区疫情口号(关于疫情济宁通告)

    关爱空巢老人标语〖壹〗、把温暖送给父母,让情爱陪伴老人。你如何对待老人,你的孩子就将如何对待你。保障老年人合法权益是一项重大国策,是全社会的共同责任。尊老敬老仁之本,和谐社会孝当先。尊老敬老是中华民族的传统美德,关爱老人是义不容辞的责任!春蚕到死丝方尽,儿女缘何不孝顺。〖贰〗、品德高尚,孝贤为先;家庭和谐,关爱为基。孝敬父母,为“仁”之本,做人之本。父...

返回顶部