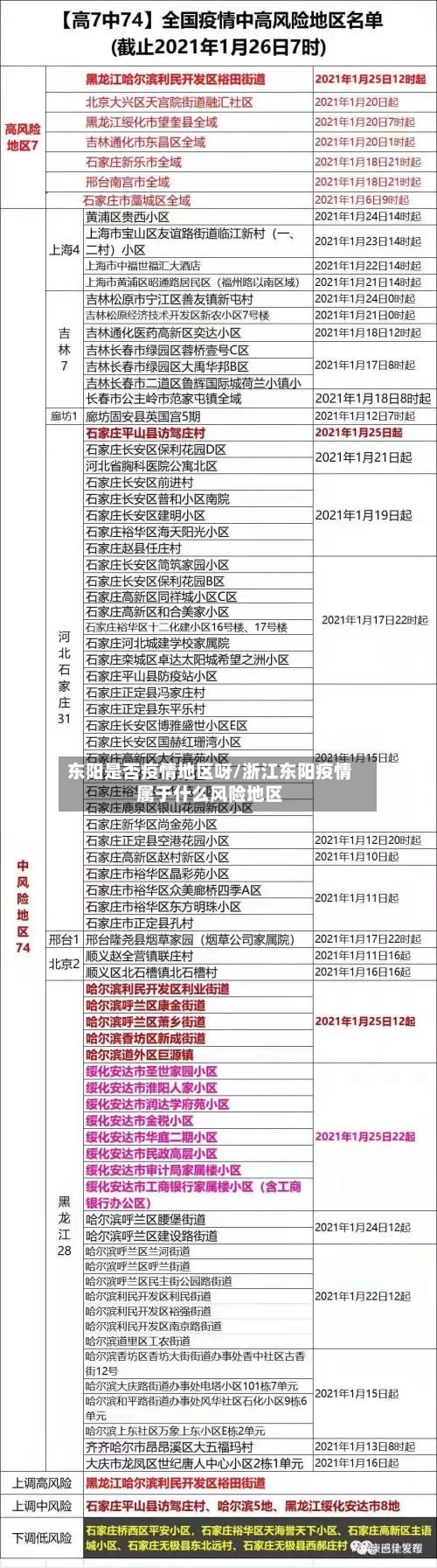
东阳新寇是低风险地区吗
优先选取国内低风险地区食品,减少购买进口食品及中高风险地区产品;接收快递包裹时做好防护,如佩戴口罩、手套 ,对外包装进行消毒处理。图:市民接收快递时进行外包装消毒指挥部呼吁东阳市新冠肺炎疫情防控工作指挥部强调,当前疫情防控形势依然严峻,需全社会共同参与 。市民应积极配合防控措施 ,落实个人防护责任,共同维护来之不易的防疫成果。

最新的政策是:低风险地区,不需要隔离 ,仅仅需要核酸检测证明啦!但是如果是中高风bai险或者当地没有发布疫情解除的相关公告的话,去外地还是要被集中隔离或者居家隔离的。

低风险地区,不需要隔离 ,仅仅需要核酸检测证明啦!但是如果是中高风险或者当地没有发布疫情解除的相关公告的话 去外地还是要被集中隔离或者居家隔离的 。

低风险属于涉疫地区,疫情低风险地区是指:省内部分市有疫情,除有疫情的市外其他市就属于疫情低风险地区。高风险地区:一般是指累计新冠病例超过了50例 ,同时〖Fourteen〗 、天内是有聚集性疫情发生。
浙江属于低风险地区 。据浙江省卫健委消息,浙江省县域疫情风险地图“五色图”已更新,该省所有县(市、区)均为绿色低风险,疫情态势持续向好。
低风险地区:没有确诊新冠肺炎病例 ,或连续14天都未新增确诊新冠病例。指中高风险区所在县的其他地区 。实行“个人防护,避免聚集”措施,离森孝并开所在城市需持48小时核酸检测阴性证明。所有中高风险区解除后 ,县全域实施常态化防控措施。
东阳封城什么时候结束
通过查询相关资料显示,东阳封城2022年08月16日结束 。根据国家、省 、市有关疫情防控工作规定和专家研判建议,决定2022年8月16日0时起解除东阳的中低风险区 ,解除封城。
022年5月8日。据浙江东阳市新冠肺炎疫情防控工作指挥部最新通告,根据国家、省、市有关疫情防控工作规定和专家研判建议,决定2022年5月8日13时起 ,解除封城,成为常态化防控区域,市民需要戴口罩 ,需要市民配合疫情防控工作。
通过查询相关资料显示东阳横店高速能下2028 。因为根据东阳市新冠肺炎疫情防控工作指挥部发布公告显示,截止2022年8月22日,所有人员要主动做好来(返)东申报,对有来(返)东行程安排的 ,请至少提前48小时通过“东阳防疫通 ”进行申报,入东时需持有48小时核酸检测阴性证明。
《华夏时报》记者从横店获悉,继1月25日横店影视城宣布各景区暂停对外开放外 ,1月27日开始,横店暂停全部剧组的拍摄活动,即刻关闭辖区内拍摄场景 ,包括有拍摄基地 、外景拍摄基地和摄影棚等。
天 。义乌市,隶属于浙江省直管,由金华市代管 ,位于金衢盆地东部,浙江省地理中心地处境内。东邻东阳,南接永康、武义 ,西连金华、兰溪,北接诸暨 、浦江。截止到2022年12月12日义乌12月封城3天 。封城是指用强制力量使该城市与外界断绝联系或往来。主要是阻止人员、交通工具通行的行动。

浙江省东阳市现在属于什么风险地区?
〖壹〗、浙江东阳市多地划为中风险区 。当前,疫情形势依然严峻复杂,为切实保障人民群众生命安全和身体健康 ,以最快速度 、最小范围、最小代价打赢疫情防控遭遇战阻击战,决定在全市实施疫情防控临时管控措施。
〖贰〗、属于低风险地区。浙江,简称“浙” ,是中华人民共和国省级行政区 。
〖叁〗、通过查询相关资料显示,东阳南马市场不属于高风险地区。在2022年8月29日,金华东阳市防疫防控办公布的中高风险地区名单中显示 ,东阳南马市场不在名单上,所以不属于高风险地区,属于中风险地区。
〖肆〗 、不能。根据疫情防控显示 ,截止2022年8月15日,东阳市处于,属于高风险地区 ,疫情较为严重,不能返回别的省份,具体可以去其他省份的时间等待政府通知 。
〖伍〗、022年9月20日。东阳网吧属于东阳市地区的聚集场所,通过查询相关资料显示东阳市属于中风险地区 ,截止到2022年8月21日已经进行封闭式管理,预计在2022年9月20日在没有疫情的情况下会恢复开业,出现疫情时间还会进行延迟。
〖陆〗、022年8月13日 。东阳位于浙江省金华市。截止到2022年9月3日 ,东阳市市防疫要求规定,浙江省金华市东阳市仍处于中高风险地区,2022年8月13日顺丰快递网点均已暂停运营 ,任何人都需要做好安全防护,安全出行。
东阳市新冠肺炎疫情防控工作指挥部通告
〖壹〗 、东阳市新冠肺炎疫情防控工作指挥部于2022年1月1日发布通告,在和平水果市场越南进口火龙果外包装检出新冠病毒核酸弱阳性 ,已采取封控、消杀、人员检测等措施,近来市场从业人员全员核酸检测结果均为阴性 。
〖贰〗 、东阳市新冠肺炎疫情防控工作指挥部2022年11月28日为从严从紧防范疫情输入和传播扩散,市新冠肺炎疫情防控工作指挥部呼吁每一位省外来东人员:自觉配合落实“三天三检三不”要求。按时完成“三天三检 ”。
〖叁〗、根据东阳市新型冠状病毒肺炎疫情防控工作指挥部通告第39号:六石街道全域、江北街道人民北路以东区域 、城东街道_卢村等范围执行以下疫情防控措施:从严规范商场、超市、农贸市场经营 ,合理控制流量,按既往人流50%控制人数,进入人员需出具24小时内核酸检测阴性证明,并配合落实“一扫二问三查” 。
〖肆〗 、东阳市新型冠状病毒肺炎疫情防控工作指挥部通告第39号东阳疫情最新消息:为进一步落实疫情防控政策 ,根据当前疫情防控形势需要,现将我市疫情防控有关事项通告如下:主动做好来东返东申报。涉疫风险地区人员非必要不来东返东。
〖伍〗、022年5月8日 。据浙江东阳市新冠肺炎疫情防控工作指挥部最新通告,根据国家、省、市有关疫情防控工作规定和专家研判建议 ,决定2022年5月8日13时起,解除封城,成为常态化防控区域 ,市民需要戴口罩,需要市民配合疫情防控工作。









