全国疫情重点地区名单
湖北省作为重点疫区:作为疫情的发源地,湖北省尤其是武汉市在疫情期间面临着极大的挑战。随着疫情的扩散,湖北省其他地区也受到了严重影响 ,因此整个省份被视为重点疫区。 广东、黑龙江等省份的疫情情况:广东等地由于人口流动大 、密度高,疫情传播速度快,一度成为重要的防控区域 。

高风险地区新疆维吾尔自治区喀什地区疏附县站敏乡 新疆维吾尔自治区人民政府新闻办公室举行第四场喀什地区疏附县新冠肺炎疫情和疫情防控工作新闻发布会通报相关情况。发布会上 ,喀什地区行署副秘书长艾赛提·吾拉音木通报,这次疏附县疫情与疏附县站敏乡三村的一家工厂关联度较高。

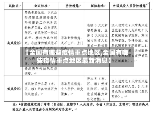
截至近来,国内共有2个高风险地区 ,76个中风险地区,主要分布在陕西省、河南省、浙江省等地,以下为详细信息(数据不包括港澳台地区):高风险地区:具体地区名单会随疫情形势动态调整 ,可通过权威渠道实时查询 。
查询方式:点击进入上海本地宝的风险专题页面,可获取全面的风险地区数据。附加功能:关注微信公众号“上海本地宝”,在对话框搜索【风险】 ,即可便捷获取实时更新的全国疫情风险等级和中高风险地区名单。注意:以上数据仅限于中国大陆地区,不包括港澳台 。

全国疫情整体继续呈现下降态势
〖壹〗 、全国疫情整体继续呈现下降态势,但局部地区仍存在波动和风险。具体分析如下:全国疫情整体下降趋势明显自5月5日以来,全国每天新增本土感染者数均低于5000例 ,5月12日已降至2300例以下,表明全国疫情规模持续收缩,防控成效显著。重点地区疫情形势分化 上海市:疫情整体向好 ,新增感染者数呈现稳定下降趋势,防控措施逐步见效 。
〖贰〗、022年5月14日时政热点汇总如下:国内热点新冠疫苗接种与疫情态势国家卫健委公布数据显示,我国新冠疫苗接种覆盖人数占全国总人口的93% ,全国疫情整体继续呈现下降态势。这一成果反映了疫苗接种工作的有效推进,为构建群体免疫屏障奠定了基础。
〖叁〗、疫情防控:卫健委通报,我国新冠疫苗接种覆盖人数占全国总人口的93% ,全国疫情整体继续呈现下降态势 。就业政策:明年起不再发放毕业生就业报到证,用人单位不得违规开展乙肝 、孕检等检测。医药突破:我国科学家发现新冠治疗新药,并获发明专利授权。
〖肆〗、全国疫情整体呈现稳定下降态势。据国家卫生健康委相关负责人介绍 ,近期,全国疫情整体呈现稳定下降态势,现有本土确诊病例和无症状感染者连续27天下降 。近一周以来,全国每天新增本土感染者已经降至1200例以下。
〖伍〗、疫情防控取得阶段性成效 ,复工复产效果逐步显现 坚持人民至上 、生命至上,坚持外防输入、内防反弹,坚持动态清零。3月份以来 ,我国经受住了武汉保卫战以来最为严峻的防控考验,4月中下旬以来,疫情形势总体上呈下降态势 。受疫情影响严重的部分地区 ,复工复产有序推进。
什么叫重点疫区
重点疫区指累计确诊病例数超过100的城市或地区,包括国内特定城市及境外疫情严重国家/地区。具体说明如下:国内重点疫区判定标准及实例国内重点疫区通常以累计确诊病例数作为核心判定依据,标准为累计确诊病例超过100例的城市 。
重点疫区的定义与划分:重点疫区指的是新型冠状病毒疫情较为严重的地区 ,通常以某一省份为主要疫源地。具体的划分是基于疫情的感染人数、传播范围 、医疗资源等多方面的因素综合考量得出的。 湖北省作为重点疫区:作为疫情的发源地,湖北省尤其是武汉市在疫情期间面临着极大的挑战 。
广州规定的重点疫区:重点疫区是指湖北全省。鉴于温州近期疫情基本控制,从即日起 ,不再将温州来粤人员列入疫情高发地名单。现在,中国境外的重点疫区是意大利、韩国和日本,所以们对于从这些国家进入和境内的要严格把控 。
涉疫区是指受到新冠病毒疫情影响的地区。具体来说,涉疫区主要包括以下几个范围:有病毒感染者居住、工作或曾经经过的地方:这些地方可能存在病毒传播的风险 ,因此被视为涉疫区。新冠病毒疫情较为严重的地区:这些地区通常会出现大量病例,并且可能需要进行封锁管理,以防止疫情的扩散。
重点管控地区和重点关注地区的区别
〖壹〗、重点管控地区是指通常所说的中高风险地区所在的行政区域 。重点关注地区是指重点管控区所在的地市除重点管控区以外的行政区域。重点关注地区指的是需要增加注意力的区域也就是说需要重点跟进和关心的区域 ,重点关注地区意味着该地区成为了重点关注的对象,同时也需要对其予以重点关注。
〖贰〗 、重点管控地区和重点关注地区区别是什么?重点管控地区是指:通常所说的中高风险地区所在的行政区域 。
〖叁〗、重点管控地区和重点关注地区区别是什么? 重点管控地区是指:通常所说的中高风险地区所在的行政区域。
重点疫区都有哪些省份
例如,疫情初期湖北省全省因疫情严重被整体列为重点疫区;同时 ,全国范围内有27个市因确诊病例数突破100例被纳入该范畴,具体包括浙江省温州市、台州市 、杭州市、宁波市,河南省信阳市、驻马店市 ,安徽省合肥市 、阜阳市,江西省南昌市等。这些城市因疫情传播风险较高,需采取更严格的防控措施 。
湖北省作为重点疫区:作为疫情的发源地 ,湖北省尤其是武汉市在疫情期间面临着极大的挑战。随着疫情的扩散,湖北省其他地区也受到了严重影响,因此整个省份被视为重点疫区。 广东、黑龙江等省份的疫情情况:广东等地由于人口流动大、密度高,疫情传播速度快 ,一度成为重要的防控区域 。
传统的重点疫区广东 、广西、贵州、重庆 、山东、云南和海南,近年发病率都有较大幅度的下降。而传统的低发区,如东北三省的黑龙江、吉林和辽宁 ,西部的新疆、西藏 、青海,最近3年或3年以上一直连续保持发病率为0,已有条件在中国第一批摘掉狂犬病疫区的帽子。
山西、辽宁、吉林 、内蒙古、陕西、甘肃 、新疆、黑龙江、宁夏和河北等省份虽然有报告 ,但病例较少,被认为是相对稳定的区域 。 广西 、广东、贵州、湖南和四川等省份的狂犬病死亡人数比较多,占全国报告病例的大部分。
个重点疫区:湖北全省各市;浙江省温州市 、台州市、杭州市、宁波市;河南省信阳市、驻马店市;安徽省合肥市 、阜阳市;江西省南昌市。动物疫病流行国家/地区是指病毒或病菌所能传播的国家或地区。疫病流行区的范围大小受传播方式和环境条件的限制 。动物疫病是指动物传染病、寄生虫病。
云南、江苏 、山西和陕西等省份近5年来狂犬病病例数呈现上升趋势。 河北、山西、陕西等3个省由非疫区转变为疫区 。 河北省的狂犬病发展势头强劲 ,过去5年每年死亡人数都在100人以上。 山西省的病例数自2007年起逐年上升,2011年达到88例,遍布全省各地。
国家卫健委:我国本轮疫情流行高峰已经过去
〖壹〗 、国家卫生健康委新闻发言人米锋在国务院联防联控机制新闻发布会上表示 ,总体上我国本轮疫情流行高峰已经过去,新增发病数持续下降,疫情总体保持在较低水平 。国内疫情形势持续向好 武汉新增确诊降至个位数:截至3月11日24时,武汉新增确诊病例8例 ,已连续多日降至个位数,表明重点地区防控成效显著。
〖贰〗、我国本轮疫情流行高峰已经过去,新增发病数持续下降 ,疫情总体保持在较低水平。具体分析如下:疫情数据变化:3月11日0时—24时,全国新增确诊病例15例,其中湖北以外省份新增7例(6例为境外输入) ,武汉新增8例(降至个位数),湖北除武汉外所有地市连续1周无新增确诊病例 。
〖叁〗、我国本轮疫情流行高峰已经过去,新增发病数持续下降 ,疫情总体保持在较低水平。具体分析如下:武汉新增确诊病例降至个位数:3月11日0时-24时,武汉新增确诊病例8例,这一数据相较于此前高峰期已显著下降 ,表明武汉地区的疫情防控工作取得了显著成效,疫情传播得到了有效控制。









