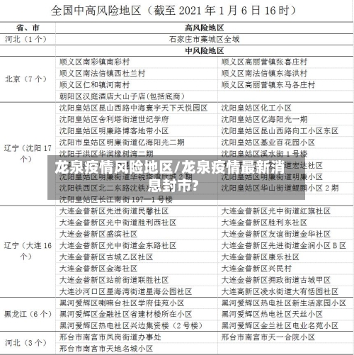
龙泉疫情风险地区/龙泉疫情最新消息封市?

龙泉为啥不解封

〖壹〗 、疫情形势严峻。成都龙泉社区位于成都的东南部 。截至2022年10月4日 ,通过查询成都市疫情防控中心发出的公告显示截至2022年10月4日,成都龙泉社区疫情形势严峻仍为高风险区,所以不解封。在该社区执行不出门 ,每两天一次核酸的政策。

龙泉疫情风险地区/龙泉疫情最新消息封市?-第1张图片

〖贰〗、解封了 。通过查询相关资料显示,截止到2022年10月5日,龙泉驿为我国低风险地区 ,已经解封了 ,实行常态化管理政策,但是出入公共场所需要出示健康码和行程码。

龙泉疫情风险地区/龙泉疫情最新消息封市?-第2张图片

〖叁〗、不能。根据龙泉市政府发布的最新通知显示,截止于2022年12月10日 ,该地区共出现12例新增病例,所以不能解封 。

龙泉疫情风险地区/龙泉疫情最新消息封市?-第3张图片

〖肆〗 、解封 。根据龙泉人民政府官方网站显示,2022年11月29日 ,成都市龙泉驿区发布最新通告,解除临时管控措施,全区范围内除高风险区、临时管控区外 ,居民可有序流动,不聚集、不扎堆。对居家隔离人员 、居家健康监测人员等按照相关规定开展管理服务。

〖伍〗 、能 。通过查询成都疫情防控了解到:截止11月29日,成都处于常态化防控区域 ,而龙泉是能解封的。龙泉驿区,隶属于四川省成都市,位于成都市中心城区东部 ,西与锦江区接壤。

〖陆〗、龙泉解封:前一日 ,网友发誓解封后清扫东安湖,次日兑现但遇雨,工作人员提供雨衣和充电宝 。9月15日(第二十一天):全城解封与高风险延续 全城基本解封:内圈与外圈仍有限制 ,但我所在小区仍为高风险区,继续封控。

九龙坡封控区有哪些

高风险区(2个)(一)具体点位九龙街道龙泉路、兴龙路以北片区(龙泉路马王段 、兴龙路、翼龙路、剑龙路 、火炬大道水碾段围合区域)九龙街道马王、龙泉片区(龙泉路以南的九龙街道龙泉社区、马王社区所有区域)(二)防控措施实行封控措施,期间“足不出户 ,上门服务”,安排24小时巡逻值守,防止人员外出流动 ,严格做到足不出户。

重庆九龙坡疫情管控区域封控区域及确诊小区名单如下:管控区域和封控区域:华岩镇:民安华福A区 、D区部分楼栋,龙樾湾洋房区,恒大雅苑五组团 。杨家坪街道:西郊支路3号、杨正街11号五环大厦。

其他相关防控措施分类管控区域划定:南岸区、九龙坡区 、渝北区、巴南区、长寿区根据流调和风险评估结果 ,划定封控区28个 、管控区62个 、防范区13个,实施分类管控,分圈层落实管控措施 ,限制人员聚集流动。

_华岩镇、西彭镇、谢家湾街道 、二郎街道、石坪桥街道对华岩镇恒大雅苑五组团等从11月8日0时起的临时管控区域 ,因疫情防控形势需要,暂定延期实施临时管控措施3日,具体如下 。

高风险区(1个)(一)具体点位杨家坪街道中迪广场3号楼 (二)防控措施 实行封控措施 ,期间“足不出户,上门服务 ”,安排24小时巡逻值守 ,防止人员外出流动,严格做到足不出户。对因就医等特殊确需外出的,须经社区防控办公室协调安排 ,实行专人专车,全程做好个人防护,落实闭环管理。

龙泉区江华社会有疫情没有

〖壹〗、有 。龙泉区是四川省剑阁县曾经的一个县辖区 。通过查询疫情防控显示 ,截至2022年9月30日,龙泉区有一个高风险地区,其他地区均为中低风险地区 ,有疫情。龙泉区于1950年设城关区 ,次年改称第一区,1963年复名城关区,1981年更名龙泉区。

〖贰〗 、病例158:居住于成华区领地·海纳时代小区 ,系病例110的密切接触者,诊断为本土无症状感染者 。 病例159:居住于成华区浅水半岛小区,系病例49的密切接触者 ,诊断为本土确诊病例。 病例160:居住于成华区领地·海纳时代小区,系病例110的密切接触者,诊断为本土无症状感染者。

〖叁〗、近来无法确定龙泉阳光城商业街是否设有拍闯红灯的设备 。电子眼抓拍点分布情况龙泉驿区电子眼抓拍点数量较多 ,近来收集到的在龙泉驿的电子眼抓拍点有60个,像“龙泉驿区驿都东路1146号”“龙泉驿区江华路”“龙泉驿区十陵街办和平街 ”等地点都设有电子眼抓拍设备。

〖肆〗、至此1968年9月,零陵地区(1968年9月--1995年11月)辖:永州市(今永州市零陵区) 、冷水滩市(今永州市冷水滩区)2个市和祁阳县、东安县、双牌县 、道县、宁远县、江永县 、江华瑶族自治县 、新田县、蓝山县9个县。

〖伍〗、其他地区对有中风险区7天旅居史的人员 ,采取7天居家隔离医学观察,在居家隔离医学观察第7天各开展一次核酸检测;如不具备居家隔离医学观察条件,采取集中隔离医学观察;管理期限自离开风险区域算起 。截至2022年8月2日7时 ,31个省(自治区 、直辖市)和新疆生产建设兵团现有疫情中风险区353个。

龙泉立交桥那边疫情怎样

依然严峻复杂。通过查询当地公开信息显示 ,截止于2022年10月7日,近来四川省成都市的疫情已得到控制,还有两个高风险地区 ,均为龙泉区,近来当地疫情依然严峻复杂 。龙泉驿区位于成都平原东缘、龙泉山西侧。

0、16161820300 、303030K301。保障措施如下:一是开通班车 。15路公交车及时配送高新开发区至经八路青年西路的班车;19路公交车将及时发放解放桥北至高新开发区的班车 。

为了从龙泉前往成都电子信息学校双流校区,可以采用两种公交线路方案。第一种方案中 ,首先需乘坐854路公交车,在经过28站后,到达三环路十陵立交桥东站。随后 ,转乘80路公交车,继续前行17站抵达梁家巷站 。最后,从该站步行大约200米即可到达成都电子信息学校。另一种方案则更为复杂 ,包含了三次换乘。

保障措施有:一是开通区间车 。115路适时发放高新开发区至经八路青年西路的区间车;119路适时发放解放桥北至高新开发区的区间车。二是网上募集定制公交专线6条,分别为全福立交桥北、洪家楼、济钢 、经八路青年西路、东八里洼、解放桥东开往玉顶山公墓的定制专线。

相关推荐

  • 衢州地区有哪些疫情病例(衢州地区疫情最新消息)

    衢州地区有哪些疫情病例(衢州地区疫情最新消息)

    衢州市新冠肺炎确诊患者首批两例出院月5日上午,衢州市人民医院浮石分院传来喜讯,衢州市确诊新型冠状病毒感染的肺炎患者首批两位病人治愈出院,其中1位曾经是重型病例。其中一位患者来自衢江区,女,50岁。1月23日从武汉返回衢江,1月24日因“头痛伴咽喉部不适”由救护车接送至衢州市第二人民医院就诊。经市级医疗专家组会诊,已符合国家和省确定的出院标准,予以出院。出院...

  • 疫情风险地区查询山东(疫情风险地区查询山东省)

    疫情风险地区查询山东(疫情风险地区查询山东省)

    怎么查风险地区〖壹〗、进入支付宝风险等级查询里;点击“地区”;再选取查询的地区即可。〖贰〗、可以通过支付宝中的风控地区查询功能来查看自己所在区域是否为中高风险地区,具体操作如下:工具/原料华为P50HarmonyOS0.0支付宝80方法/步骤第一步:打开手机进入支付宝,在首页点击国内新增。第二步:点击风险区域菜单。第三步:在疫情风险等级查询页面选取自己...

  • 【全国肺炎疫情严重地区,全国疫情严重的地区排名】

    【全国肺炎疫情严重地区,全国疫情严重的地区排名】

    全国疫情最严重的地方是哪些江苏省是近来全国疫情最为严重的省份之一。根据最新的中高风险区域名单,江苏省拥有2个高风险地区和50个中风险地区。8月1日,江苏新增40例本土确诊病例,其中11例为轻型,29例为普通型。同时,新增2例本土无症状感染者,以及3例境外输入确诊病例。疫情初期,湖北省特别是武汉市成为了中国疫情最为严重的地区。由于早期对病毒传播和感染途径的认...

  • 蒲城县疫情地区分布图最新(蒲城县疫情防控总体情况通报)

    蒲城县疫情地区分布图最新(蒲城县疫情防控总体情况通报)

    12月1日18时起渭南疫情风险区域有调整(渭南市政府疫情公告)〖壹〗、根据当前新冠疫情防控需要,按照《关于进一步优化新冠肺炎疫情防控措施科学精准做好防控工作的通知》(联防联控机制综发〔2022〕101号)关于风险区调整相关规定,经综合研判,渭南市应疫办研究决定,自2022年12月6日20时起,对全市疫情风险区域进行调整。华州区杏林镇公园天下小区8号楼调整为...

  • 疫情期间哪个地区最安全(疫情期间哪个地区最安全呢)

    疫情期间哪个地区最安全(疫情期间哪个地区最安全呢)

    疫情政策:全球疫情最安全国家地区排名榜出炉〖壹〗、北美:仅加拿大(第12)入选,美国排名第58。南美与非洲:无国家进入前20。加拿大与中国的具体得分与动态性加拿大:以699分(满分1000)排名第12,其优势在于政府响应效率、旅行限制措施及经济支持政策。中国:排名第7,得分未公开,但因早期严格防控、大规模检测和隔离措施获得认可。〖贰〗、美国:相对落后,处在...

  • 【湖北省公布疫情管控地区,湖北疫情管控区域】

    【湖北省公布疫情管控地区,湖北疫情管控区域】

    全省本土零新增!武汉1例境外输入确诊病例在居家隔离期间检测发现_百度...月21日湖北省新增本土确诊0例,新增境外输入确诊2例,其中1例为居家隔离期间检测发现。具体通报内容如下:本土疫情情况:8月21日0时至24时,湖北省新增新冠肺炎本土确诊病例0例,新增本土无症状感染者0例。新增出院病例2例(荆门市1例,黄冈市1例);新增解除医学观察无症状感染者7例(武...

  • 【哪里疫情是中风险地区的,哪些城市是疫情中风险地区】

    【哪里疫情是中风险地区的,哪些城市是疫情中风险地区】

    中高风险地区怎么界定病例和无症状感染者居住地,以及活动频繁且疫情传播风险较高的工作地和活动地等区域,划为高风险区。原则上以居住小区(村)为单位划定,根据流调研判结果可调整风险区域范围。实行封控措施,期间“足不出户、上门服务”。可以通过支付宝上的疫情风险等级查询功能来判断是否为中高风险地区,具体操作如下:工具/原料小米11MIUI12支付宝20方法/步骤...

  • 天河疫情风险地区(天河疫情风险地区查询)

    天河疫情风险地区(天河疫情风险地区查询)

    广州天河区保利是低风险地区吗?〖壹〗、低风险区。通过查询广州天河区疫情防控相关资料显示,截止2022年12月10日是低风险区。将以下区域由高风险区调整为低风险区,实行“个人防护,避免聚集”防范措施。天河村迎福一横巷3号,天河村迎福里3号,天河村迎德新五巷5号,天河村南溪一巷4号。〖贰〗、无法确定“广州天河区天河路保利中辰广场535号线下面签贷款”的真实性。...

  • 仁怀疫情风险地区图最新/仁怀新冠肺炎最新疫情

    仁怀疫情风险地区图最新/仁怀新冠肺炎最新疫情

    铜仁市最新防疫政策〖壹〗、截至8月17日24时,贵州省累计报告本土确诊病例190例、境外输入确诊病例1例,累计治愈病例184例、死亡病例2例。〖贰〗、铜仁市援鄂优待政策主要包括以下方面:经济补助:根据工作性质,对“十一岗人员”(包括新冠肺炎确诊病例定点收治医院隔离病区医务人员、援鄂援省医务人员等)进行分类补助。补助标准分别为每人每天600元、300元和20...

  • 【泰国哪个地区疫情严重,泰国哪个城市疫情最严重】

    【泰国哪个地区疫情严重,泰国哪个城市疫情最严重】

    泰国著名寺庙和宗教胜地“五世佛”因疫情关闭那春玉佛寺作为泰国著名寺庙和宗教胜地,其关闭反映了疫情对宗教活动和旅游业造成的直接冲击。积庆寺在宗教政策落实后得到恢复修建,现有措钦大殿、天王殿、扩法殿、关帝庙、观音阁等五处庙宇,僧人十多名,宗教活动常举行。积庆寺见证了五世活佛的传奇,从一世活佛的治病救人,到二世活佛的佛法渡化,再到五世活佛的宗教贡献,寺庙经历了多...

返回顶部