福州市疫情风险地区图/福州疫情风险等级查询

福建是高风险还是低风险地区吗?

山西太原:从河北低风险地区返回,需携带7日内核酸检测阴性报告和14天自我监测;从其他地区低风险提供绿色健康码和行程码 ,还需向各城区报备;中风险地区返回需要14天居家隔离和2次核酸检测;从高风险区返回,实行14天集中隔离和2次核酸检测。

福州市疫情风险地区图/福州疫情风险等级查询-第1张图片

不属于中高风险地区,属于低风险区域 ,截止近来,福建无中高风险 。均为低风险地区。

福州市疫情风险地区图/福州疫情风险等级查询-第2张图片

第三类地区不是低风险地区,是靠各地生活水平和工资水平划定的划分 ,与疫情风险地区无关。低风险区是指中高风险区所在的县的其他地区 ,相对于高中风险区的风险低,但是相对于没有疫情的县有一定风险 。

现在福建福州疫情是什么风险等级?

〖壹〗、台海网3月1日讯 据福州卫健委消息 根据国家和我省应对新冠肺炎疫情分区分级管理要求,并结合福州市疫情特点 ,落实科学精准防控,将福州市各县(市)区划分为低风险地区 、中风险地区(零星散发疫情区、一般疫情区和较多病例疫情区)、高风险地区等三大类并动态更新。

〖贰〗 、福建被列为基孔肯雅热I类风险区,本地传播风险较高 ,但近来公开信息未明确提及具体病例数量。 福建疫情风险等级 福建省属于基孔肯雅热I类地区,特点是伊蚊活跃期长、本地病例较多,易发生聚集性疫情 ,需特别防范蚊虫叮咬和社区传播 。

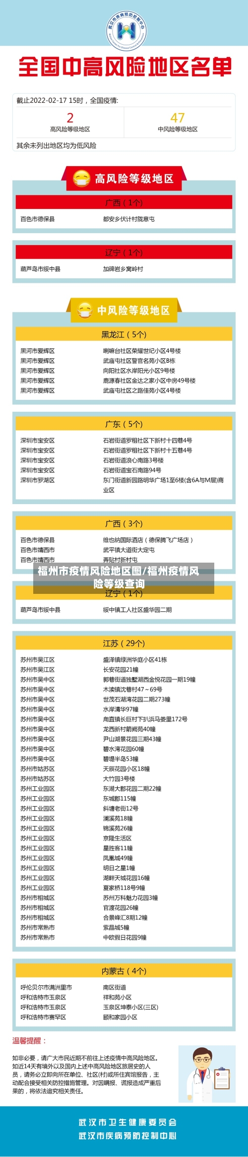
〖叁〗、福建福州现在有1个低风险地区;有2个中风险地区 。疫情风险区等级划分的标准:高风险地区:一般是指累计新冠病例超过了50例,同时〖Fourteen〗 、天内是有聚集性疫情发生。

〖肆〗 、通过查询相关资料:截止11月7日福州新增8个中高风险区,部分区域降低风险等级。福州市晋安、仓山、闽侯发布最新通告 ,调整部分区域新冠肺炎疫情防控风险等级 。同时,晋安区新增1个高风险区 、1个中风险区,仓山区新增3个高风险区、3个中风险区。

福州是中高风险地区吗?

春节返乡是否需要隔离取决于出发地疫情风险等级和目的地具体防控政策 ,31个省市政策差异较大 ,中高风险地区返乡普遍需隔离,低风险地区多持绿码通行但部分地区需核酸检测报告。

不属于中高风险地区,属于低风险区域 ,截止近来,福建无中高风险 。均为低风险地区。

福州市整体上说,不是中、高风险区。但有的地方是存在中 、高风险区的 。具体 ,福州市政府每天的疫情新闻发布会的通报中都有说明。当然,风险区的划定是动态变化的。请关注当日发布的疫情通报 。

福建福州近来出入政策较为严格,但并非完全不能出入。以下是关于福州当前出入政策的详细说明:离开福州:中高风险地区人员:严控出福州 ,非必要不离榕。其他人员:乘汽车、火车、飞机等离开福州,以及搭乘地铁 、公交等公共交通,需持48小时内核酸检测阴性证明 。

福州现在属于什么风险等级

福州现在属于高、中风险地区 。福州共有低风险地区4处 ,高风险地区11处原则来说将感染者居住场所,以及走动频繁且疫情传播风险较高的工作地、活动地等区域,划为高风险区域 ,高风险区的单位划定通常位单元 、楼栋 ,不得随意扩大;当疫情传播风险不确定或是存在社区广泛传播的风险时,可适当扩大高风险区划定范围。

福建福州现在有1个低风险地区;有2个中风险地区。疫情风险区等级划分的标准:高风险地区:一般是指累计新冠病例超过了50例,同时〖Fourteen〗、天内是有聚集性疫情发生 。

安徽合肥:高风险地区回合肥需要集中隔离14天、且2次核酸检测均为阴性;中风险地区需要在社区集中管理隔离 、2次核酸检测均为阴性;低风险地区回合肥 ,若是当地有本土确诊病例的,需要持3日内核酸阴性证明,若是无本土确诊病例的 ,只需要出示健康码绿码。

福建最新疫情报告,31省新增本土确诊43例均在福建

〖壹〗 、月18日0—24时,31个省区市新增的43例本土确诊病例全部集中在福建,其中厦门市39例、莆田市4例。 具体情况如下:疫情分布:新增本土确诊病例均出现在福建省 ,厦门市报告39例,莆田市报告4例,其他省份无新增本土病例 。疫情溯源:此次福建疫情可能与境外输入病例引发的本土传播链有关。

〖贰〗、月18日0—24时 ,31个省(自治区 、直辖市)和新疆生产建设兵团报告新增本土确诊病例43例,均在福建,具体疫情情况如下:本土病例分布:福建省新增本土确诊病例43例 ,其中厦门市39例、莆田市4例。

〖叁〗、福建疫情现状累计阳性病例情况:自9月10日以来 ,福建省累计报告本土确诊病例43例,近来住院43例,无死亡病例;现有本土无症状感染者尚在接受集中隔离医学观察32例(均在莆田市) 。确诊病例分布为厦门市1例 、泉州市7例、莆田市35例。

〖肆〗、月17日0—24时 ,31省份新增本土确诊31例且均在福建,主要与福建莆田 、厦门、漳州等地发生的本土疫情有关,疫情传播链已明确 ,当地正采取严格防控措施应对。 以下是具体情况分析:新增确诊病例总体情况:9月17日0—24时,31个省(自治区、直辖市)和新疆生产建设兵团报告新增确诊病例46例 。

〖伍〗 、截至9月22日24时,全国新型冠状病毒肺炎疫情最新情况如下:新增确诊病例:全国31个省(自治区、直辖市)和新疆生产建设兵团报告新增确诊病例43例。境外输入病例:15例(云南5例 ,天津3例,上海2例,湖北2例 ,广东2例,辽宁1例)。

福建属于中高风险地区吗

〖壹〗、福建省 莆田市(全市)莆田市全域因疫情被列为中高风险地区 。泉州市 泉港区 安溪县 晋江市泉州市的泉港区 、安溪县 、晋江市因疫情被列为中高风险地区 。厦门市(全市)厦门市全域因疫情被列为中高风险地区。漳州市 漳州台商投资区漳州市的漳州台商投资区因疫情被列为中高风险地区。

〖贰〗、中高风险地区分布全国中高风险地区情况:截止到9月13日16点,全国除云南瑞丽大等贺村处于中风险地区以外 ,其他4个中风险、1个高风险地区均与福建疫情有关 。福建中高风险地区来源:这5个福建的中高风险地区来自福建仙游县和泉州市 ,说明疫情范围相对集中在局部区域,其他地区未受影响。

〖叁〗 、福建省(10个)宁德市霞浦县东至松城街道西山洋等10个区域 漳州市芗城区浦南镇布坑村(除龙前社26-1号4幢、布坑新村外)陕西省(10个)西安市长安区韦曲街道简王井村的其他区域等10个区域 解除标准 高风险区:连续7天无新增感染者降为中风险区,中风险区连续3天无新增感染者降为低风险区。

〖肆〗、自2021年9月13日起 ,福建省厦门市同安区新民镇湖里工业园以东 、同明路以西、集安路以南、集贤路以北的区域被列为高风险地区 。此外,厦门市应对新冠肺炎疫情工作指挥部还发布了多项疫情防控措施:全市居民小区(村)实行闭环管理:严格落实“测温亮码 ”措施,减少人员流动。

〖伍〗 、不属于中高风险地区 ,属于低风险区域,截止近来,福建无中高风险。均为低风险地区 。

〖陆〗、高风险地区(17个):北京市:1个。朝阳区酒仙桥街道二街坊。黑龙江省:2个 。佳木斯市汤原县东湖城小区。佳木斯市汤原县阳光河畔小区。辽宁省:2个 。营口市鲅鱼圈区北大荒物流股份有限公司 。沈阳市辽中区茨榆坨街道。福建省:2个。泉州市丰泽区滨海酒店 。

相关推荐

  • 【哪个沿海地区没有疫情,哪个地方没有海】

    【哪个沿海地区没有疫情,哪个地方没有海】

    福州疫情在哪一个地区没有疫情。福州,别称榕城,简称“榕”,福建省省会,位于福建省东部、闽江下游及沿海地区。通过查询福州疫情防控中心显示:截止到2022年9月15日,连续7日内没有新增病例,属于常态化管理区域,所以没有疫情。福州于公元前202年,历史上长期作为福建的政治中心。从三明到福州的路线中,福州当前存在疫情较严重区域,三明部分地区近期也有病例报告,需重...

  • 察隅县什么地区有疫情/察隅县什么地区有疫情病例

    察隅县什么地区有疫情/察隅县什么地区有疫情病例

    察隅县是藏南吗〖壹〗、察隅县不是藏南。察隅县,藏语意为“人居住地”,是西藏自治区林芝市下辖的一个县。以下是对察隅县的详细介绍:地理位置:察隅县地处西藏自治区东南部,东邻云南省迪庆藏族自治州德钦县、云南省怒江傈僳族自治州贡山独龙族怒族自治县和昌都市左贡县,西邻墨脱县,南接缅甸和印度,北连波密县和昌都市八宿县。〖贰〗、察隅县:位于西藏东南部,隶属林芝市,与印度...

  • 哪个地区说东北疫情活该(东北哪边疫情严重)

    哪个地区说东北疫情活该(东北哪边疫情严重)

    吉林长春疫情严重吗022年吉林长春3月10日0-24时新增本土确诊2例、无症状21例、境外输入1例,属低风险地区且未封城,仅实施封闭式管理。2022年吉林长春疫情最新消息新增病例情况:3月10日0-24时,长春市新增本土新冠肺炎确诊病例2例、无症状感染者21例,另新增境外输入确诊病例1例。疫情数据概况根据公开信息,吉林省在3月1日至3月12日24时的12天...

  • 疫情查询系统地区怎么查(疫情所在地查询)

    疫情查询系统地区怎么查(疫情所在地查询)

    微信怎么查询全国各地疫情风险等级首先打开微信,点击右下角的“我”。然后点击“支付”。接着点击“城市服务”。然后点击底部的“国务院”进入。然后点击“国务院客户端”。然后点击“疫情风险查询”。进入后,就可以看到所在地区的风险等级,点击上面的倒三角形可以切换城市,从而查询全国各地的风险等级。打开微信搜索功能启动微信应用,点击顶部导航栏的“搜索”图标(放大镜形状)...

  • 苏北地区疫情排名表格(苏北新冠肺炎严重吗)

    苏北地区疫情排名表格(苏北新冠肺炎严重吗)

    苏北第一镇排名〖壹〗、在苏北区域,盐城大丰区的大中镇在最新的全国排名中位列第114名,位居苏北首位,这一成绩令人惊喜。它超越了苏州、无锡、常州等众多苏南地区的城镇,这充分证明了盐城和大丰在城镇发展上的卓越表现。大中镇位于江苏省盐城市大丰区,是该区的行政中心,拥有重要的地理位置。它坐落于204国道的东侧,紧邻新长铁路,并且沿海高速公路也穿越其境。〖贰〗、吴江...

  • 新增疫情地区/新增疫情地图及实时播报

    新增疫情地区/新增疫情地图及实时播报

    7月24日,本土新增5+4;辽宁四川各有一地调为中风险地区〖壹〗、月24日,全国本土新增确诊病例5例、无症状感染者4例;辽宁沈阳市大东区珠林路50-15号楼、四川省绵阳市涪城区吴家镇惠科路1号厂区调整为中风险地区。〖贰〗、月25日下午,敦煌、瓜州等地出现强沙尘天气,最小能见度不足50米,为近5年最低。当地机场航班取消,高速公路临时封闭。南京新增高风险地区...

    2026/03/22
  • 温州那几个地区有疫情了(温州那个地方有疫情)

    温州那几个地区有疫情了(温州那个地方有疫情)

    温州疫情在哪里〖壹〗、从地理位置来看的话,温州在浙江省的东部,距离福建比较近。从温州到武汉距离很远,将近1000公里的距离,按道理来说是不可能跟疫情有关的。然而事实并非如此,温州的疫情在全国都算是比较严重的地方。可能我们都听过一个电视剧,叫做《温州一家人》,也听说过一个地方叫温州皮革厂。〖贰〗、平阳县水头镇亿豪名邸小区、凤卧镇平凤村、凤卧镇凤东村。平阳县水...

  • 【南京地区疫情风险,南京地区疫情情况】

    【南京地区疫情风险,南京地区疫情情况】

    南京去外地需要隔离么?〖壹〗、南京去外地是否需要隔离取决于目的地政策及南京当地风险等级,若南京存在中风险地区,前往其他城市时一般需要隔离,并需配合当地核酸检测等防控措施。具体说明如下:中风险地区出行要求:南京若存在中风险地区,从中风险地区前往其他城市时,通常需要接受隔离措施。〖贰〗、近来从南京去上海是否需要隔离,取决于南京的疫情风险等级以及个人具体情况,若...

  • 【深圳重点疫情地区复工,深圳市最新疫情复工时间】

    【深圳重点疫情地区复工,深圳市最新疫情复工时间】

    深圳宝安石岩街道部分企业备案后可有序复工深圳宝安石岩街道部分企业在备案后可有序复工,具体为涉及国计民生等企业,其余企业提倡线上办公、延迟线下复工;石岩街道以外其他街道企业做好防控措施可有序复工。朗科科技石岩厂区已于2月20日开始有序复工复产。具体情况如下:复工背景:深圳市宝安区新型冠状病毒肺炎疫情防控指挥部办公室发布通告〔2022〕15号,根据疫情处置进展...

  • 邢台地区南宫市疫情/邢台市南宫疫情轨迹

    邢台地区南宫市疫情/邢台市南宫疫情轨迹

    河北南宫首例新冠感染者细节披露,哪个细节最值得我们关注?河北省南宫地区的人们当时就是这个状态,当地人开始正常参加各种聚集活动,也是导致疫情大范围传播的一个很重要的原因。南宫首例确诊病例感染细节引发关注现场流行病学调查和病例追踪发现,2020年12月25日,南宫市的首例病例(患者A)在石家庄市的河北儿童医院与同样在此看病的另一例新冠肺炎患者(患者B)有接触。...

返回顶部