青岛疫情高风险地区名单(青岛疫情高发区)

青岛属于疫情什么风险地区最新

〖壹〗、不是所有外省来青岛的人员都需要隔离14天 ,具体隔离要求需根据出发地疫情风险等级及行程轨迹确定。青岛最新隔离规定如下:中高风险地区人员:暂缓来青,确需来青的,抵达后需进行14天集中隔离和7天健康监测 。中高风险地区所在区县(市 、区、旗)人员:抵达后需进行7天集中隔离和7天健康监测。

青岛疫情高风险地区名单(青岛疫情高发区)-第1张图片

〖贰〗、截至近来 ,山东省存在中风险地区,暂无高风险地区。其中,青岛市黄岛区九龙江路53号甘水湾小区被列为中风险地区 ,并划定为封控区 。

青岛疫情高风险地区名单(青岛疫情高发区)-第2张图片

〖叁〗 、截至2022年3月6日23:00更新信息,青岛市存在高风险地区,具体为莱西市第七中学(龙口东路25号)和莱西市龙口东路18号安居小区。以下是详细信息:莱西市第七中学(龙口东路25号):自2022年3月5日零时起 ,被调整为高风险地区。

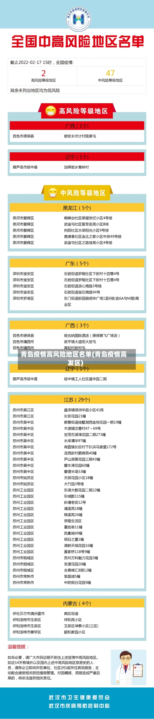
全国中高风险地区最新名单(附实时查询入口)

〖壹〗、全国风险等级查询入口国务院微信小程序用户可通过微信搜索“国务院客户端 ”小程序 ,进入后点击“疫情风险查询”功能,即可查看全国中高风险地区实时名单 。该平台数据由国家卫生健康委员会提供,更新及时且权威。

〖贰〗、最新全国风险地区名单可通过本地宝——全国疫情中高风险地区名单查询器实时查询。查询平台:本地宝——全国疫情中高风险地区名单查询器查询入口:点击进入(实时更新)本地宝的全国疫情风险等级名单查询系统由小编们实时维护 ,风险地区有调整时会第一时间更新专题,确保用户获取的信息准确且及时 。

〖叁〗 、全国中高风险地区名单可通过以下方式实时查询:国务院官方微信小程序:查询方式:直接点击进入该小程序,即可获取最新的全国风险等级信息 。信息来源:数据来源于各地政府和卫健委的官方发布 ,确保信息的权威性和准确性。

现在青岛黄岛区哪里为中风险地区?

截至2022年3月2日零时,青岛黄岛区中风险地区为九龙江路53号甘水湾小区。具体说明如下:划定依据:根据国务院联防联控机制有关规定,经综合研判 ,市委统筹疫情防控和经济运行工作领导小组(指挥部)决定将该区域列为中风险地区,并划定为封控区 。风险等级动态性:风险等级会随疫情形势变化而调整,需以最新官方通报为准。

截至近来 ,山东省存在中风险地区,暂无高风险地区。其中,青岛市黄岛区九龙江路53号甘水湾小区被列为中风险地区 ,并划定为封控区 。

自2022年3月2日零时起 ,青岛黄岛区九龙江路53号甘水湾小区被列为中风险地区,并划定为封控区,青岛市其他区域风险等级保持不变。具体说明如下:风险等级调整依据:根据国务院联防联控机制有关规定 ,市委统筹疫情防控和经济运行工作领导小组(指挥部)综合研判后作出上述决定。

青岛疫情最严重的地方

青岛疫情最严重的地方在即墨区 。根据疫情防控中心发布的消息,青岛高风险地区都是在即墨区,一共8个 ,30个中风险地区也都是在即墨区。

青岛疫情最严重的地方在即墨区根据疫情防控中心发布的消息,青岛高风险地区都是在即墨区,一共8个 ,30个中风险地区也都是在即墨区。

截至2022年3月10日0时至12时,青岛市南区新增1例本土确诊病例(轻型)和1例无症状感染者,均与莱西疫情关联 ,近来均在定点医院隔离治疗 。 以下是具体信息:新增病例情况 确诊病例:1例(病例303),系莱西疫情关联病例,诊断为轻型。无症状感染者:1例 ,同样为莱西疫情关联病例。

青岛市市北区为什么是中风险

〖壹〗、疫情危险等级划分为:高风险地区 ,一般是指累计新冠病例超过了50例,同时〖Fourteen〗、天内是有聚集性疫情发生;中风险区域,14天以内有新增新冠确诊病例 ,合计新冠肺炎确诊病例未超过50病例合计确诊的病例超过50例,14天之内未未发生聚集性疫情;低风险地区,没有确诊新冠肺炎病例 ,或连续14天都无新增加确诊新冠病例 。

〖贰〗 、青岛市市北区是高风险级别 。高风险等级地区,一般为病例和无症状感染者居住地,以及活动频繁且疫情传播风险较高的工作地和活动地等区域 。高风险区原则上以居住小区(村)为单位划定 ,可根据流调研判结果调整风险区域范围,采取“足不出户 、上门服务”等封控措施。

〖叁〗、历史数据借鉴2022年市北区治安公报显示,该公园全年报警量仅占全区公园类场所的6% ,主要为财物遗失纠纷 。相比其他城市公园,其发案率处于中低水平。需要特别说明的是,任何公共场所都可能存在治安隐患 ,但通过基础防范完全能够有效规避风险。

相关推荐

  • 崇左算钦州地区吗疫情/崇左算钦州地区吗疫情情况

    崇左算钦州地区吗疫情/崇左算钦州地区吗疫情情况

    广西到底有多少个地级市近来,广西共有14个地级市:桂林市、柳州市、南宁市、梧州市、玉林市、贵港市、贺州市、百色市、河池市、来宾市、崇左市、钦州市、北海市、防城港市。其中,钦州、北海、防城港三市是海滨城市,面临北部湾,发展前景广阔。南宁作为首府,是政治、经济、文化中心,柳州则是工业重镇,桂林则是世界知名的旅游文化名城。广西省(广西壮族自治区)下辖14个地级市...

  • 衡阳市哪些地区有疫情了(衡阳市有新冠肺炎吗)

    衡阳市哪些地区有疫情了(衡阳市有新冠肺炎吗)

    12月1日衡阳市新增16处高风险区(湖南衡阳是风险区吗)根据当前疫情防控形势,衡阳市被划分为中风险地区。这意味着衡阳存在一定的疫情传播风险,但相较于高风险地区,其风险程度较低。衡阳疫情防控要求根据疫情防控要求,衡阳市民应密切关注当地防控政策和动态,做好个人防护。近期如无必要,不建议离市、不出省、不前往中高风险地区,以减少疫情传播风险。湖南省衡阳市自202...

  • 泉港疫情中风险地区名单/泉港疫情中风险地区名单最新

    泉港疫情中风险地区名单/泉港疫情中风险地区名单最新

    聊城全国风险地区汇总聊城全国风险地区汇总表集贤路以北的区域福建省莆田市仙游县枫亭镇中风险等级地区福建省莆田市仙游县郊尾镇后沈村赖店镇象岭村园庄镇大埔村福建省泉州市泉港区界山镇东丘村界山镇鸠林村界山镇界山村顶府自然村疫情防护要注意:非必要,不远行。减少跨省区流动,不去中高风险区,美景常在,稍等再看也不迟。不扎堆,少聚集。聊城全国疫情风险地区须知如下:截至8月...

  • 全国疫情风险地区汇总m/全国疫情风险等级地区名单不断更新

    全国疫情风险地区汇总m/全国疫情风险等级地区名单不断更新

    全国疫情高中低风险区一览表?操作步骤:进入查询页面:点击搜索结果中的“疫情风险等级查询”服务。选取地区:系统默认显示当前所在地的风险等级,若需查询其他地区,可通过筛选功能手动选取目标省份、城市或区县。查看结果:页面会明确标注所选地区为高风险区、中风险区还是低风险区,并显示具体区域范围(如某街道、社区)。截至近来,国内共有2个高风险地区,76个中风险地区,主...

  • 【怎样才算严重疫情地区,疫情严重地区叫什么】

    【怎样才算严重疫情地区,疫情严重地区叫什么】

    涉疫区是指什么范围?涉疫区是指出现新冠病毒感染病例或疫情较为严重的地区。具体来说,涉疫区的范围包括以下几个方面:疫情发生地及其周边地区:这些地区可能存在新冠病毒感染的病例,包括确诊患者、无症状感染者和密切接触者等。这些地区会根据疫情的严重程度采取不同的防控措施,以遏制疫情的扩散。涉疫区是指受到新冠病毒疫情影响的地区。具体来说,涉疫区主要包括以下几个范围:有...

  • 【湖北疫情地区排名六月,湖北6月疫情】

    【湖北疫情地区排名六月,湖北6月疫情】

    湖北为什么增加这么多疫情〖壹〗、湖北疫情增加的原因主要包括地理位置因素、人口密集度高、早期防控措施不足等。地理位置因素:湖北位于中国中部,是一个交通枢纽省份,人员流动频繁,这增加了疫情传播的风险。人口密集度高:湖北人口众多,特别是武汉市,人口密度极高,这为病毒的传播提供了更多的机会。〖贰〗、地理位置因素:湖北位于中国中部,作为交通枢纽,人员流动频繁,与...

  • 厦门疫情是啥风险地区/厦门疫情区还是非疫情区

    厦门疫情是啥风险地区/厦门疫情区还是非疫情区

    福建疫情可防可控,其他地区不受影响,卫健委发声:有望在国庆长假前得到控...〖壹〗、福建疫情可防可控,其他地区不受影响,且有望在国庆长假前得到控制。具体分析如下:福建疫情现状累计阳性病例情况:自9月10日以来,福建省累计报告本土确诊病例43例,近来住院43例,无死亡病例;现有本土无症状感染者尚在接受集中隔离医学观察32例(均在莆田市)。确诊病例分布为厦门市...

  • 宁夏现在几个疫情地区有(宁夏有疫情的城市)

    宁夏现在几个疫情地区有(宁夏有疫情的城市)

    宁夏疫情最新消息,10月11日的最新消息,并传来了三个新消息。〖壹〗、新增确诊病例10例,无症状感染者39例。分布区域:银川市19例,中卫市9例,石嘴山市6例,吴忠市5例。疫情形势依然严峻,乐观估计清零目标最迟在10月20日前实现。三个新消息中卫市中宁县风险地区划分截止2022年10月11日11时:高风险地区70处中风险地区83处低风险地区5处疫...

  • 【宜宾市疫情封控地区名单,宜宾市疫情封控地区名单公布】

    【宜宾市疫情封控地区名单,宜宾市疫情封控地区名单公布】

    永川区11月有几个封控地区〖壹〗、个。根据公开信息显示,2022年11月17日,永川区新冠肺炎疫情防控指挥部将中山路街道兴龙大道2号C栋南楼、中山路街道双龙路33号、35号、37号、39号划定为高风险区域。地方疫情管控以官方公布为准,不信谣、不传谣。〖贰〗、没有封城。永川区隶属于重庆市,位于长江上游地区,根据重庆疫情防控中心显示,截止2022年11月9日,...

  • 疫情地区何时为无风险(什么是疫情无风险地区)

    疫情地区何时为无风险(什么是疫情无风险地区)

    低风险地区多久变成无风险低风险到常态化防控需要7~14天,具体根据当地防控形势而定。2022年6月,国务院应对新型冠状病毒肺炎疫情联防联控机制综合组印发《新型冠状病毒肺炎防控方案(第九版)》,明确新冠肺炎疫情风险区域划定标准。无确诊病例或连续14天无新增确诊病例为低风险地区;14天内有新增确诊病例,累计确诊病例不超过50例,或累计确诊病例超过50例,14天...

返回顶部