北京各地区疫情通报/北京各地区疫情情况

北京市地区最新疫情超过200人确诊

截至6月19日24时,北京市累计报告本地确诊病例625例 ,其中自6月11日新发地聚集性疫情发生以来累计报告本地病例205例,未超过200人确诊的单一时间节点数据,但需关注疫情动态变化 。

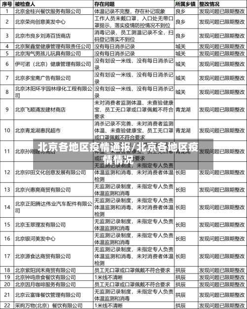
北京各地区疫情通报/北京各地区疫情情况-第1张图片

东城区采取严格的管控措施 ,其中包括前门街道草场10条西侧和草场横胡同1号以及草场10条东侧。这些地区的居民非必要不外出 ,如果需要外出,需要提前向当地社区进行报备,想要出手都要进行24小时的核酸证明 ,除了这几条街道之外,东城区的其他区域采取正常的疫情防控措施,出行需要扫健康码 ,进行个人信息登记。

北京各地区疫情通报/北京各地区疫情情况-第2张图片

北京此轮的疫情已经有超过200例的感染者了,而这些感染者涉及到的区域也是非常的多,分别是房山 ,朝阳,通州,丰台 ,顺义,海淀昌平,延庆 ,东城 ,石景山,西城 。

2022年4月3日北京疫情最新情况通报(附活动轨迹)

022年4月3日北京通报1例核酸检测阳性人员活动轨迹如下:3月31日 18:22 乘坐G530列车1车厢,22:47抵达北京西站 。当晚起 ,居住于大兴区盛坊路1号院天恒世界集公寓。4月1日—2日 工作地点为大兴区北兴路30号中建·大兴之星。4月1日 12:00—13:00,在中建·大兴之星负一层蝎子李(分店)就餐 。

022年北京疫情于2月21日开始,预计在4月上旬结束恢复正常 ,但具体时间需根据疫情发展动态调整,以官方通知为准。以下是详细信息:2022年北京疫情起始时间2022年北京疫情始于2月21日。具体情况如下:2月21日22时40分:经开区接市级部门来函,称外省确诊病例密接人员落位经开区 。

022官方发布最新消息如下:北京疫情进京最新规定4月: 『1』抵京前或抵京后1两小时内:需向所在社区(酒店、单位 、村)等报备。 『2』抵京后24小时-7两小时:开展一次核酸检测。 『3』返京后7日内:不聚餐、不聚会、不前往人群密集场所 。

南京市栖霞区关于确定管控区域的通告(2022年4月3日发布)核心内容如下:通告发布背景与依据根据国家和江苏省关于新冠肺炎疫情分区分级防控的工作要求 ,经省市区专家组研判评估,栖霞区自2022年4月2日9:30起对部分区域实施管控措施。

022年4月3日0时-12时,全市报告新增2例无症状感染者。无症状感染者1 ,3月28日自上海经杭州自驾货车于3月30日回到鄄城县 。4月1日,被接到集中隔离点隔离。4月3日,初筛报告结果阳性 ,送市疾控中心复核 ,结果阳性。

北京一新增病例隐瞒涉疫行程被立案调查

北京新增病例刘某某因隐瞒涉疫行程被丰台警方依法立案调查,其行为导致260人被判定为风险人员,造成重大疫情传播风险隐患 。案件核心事实北京疾控部门8月15日通报新增病例中 ,3号无症状感染者刘某某为尽快返京,在申诉解除健康宝弹窗时涉嫌隐瞒曾前往中高风险地区的行程信息 。

相关案例:近日北京西城某地区有疑似或确诊病例的涉疫虚假信息,系赵某明(男 ,60岁) 、陈某宇(男,29岁)编造,转发扩散后引发部分群众恐慌 ,二人已被西城公安分局依法刑事拘留。

北京一烤鸭店在3月10日至15日经营期间对进店消费者未落实体温检测 、扫码登记等疫情防控措施导致发现确诊病例后无法进行流调和数据采集工作,在调查中隐瞒员工行程给防控工作带来很大的困难,最终被公安机关以妨碍传染病防治罪被立案侦查。

非常恶劣 ,因为他不仅瞒报了行程,而且还没有按照规定扫码登记,造成了一定的安全隐患 ,所以非常恶劣 。他隐瞒不报的行为会导致有一些密切接触者没有被查出来 ,间接导致了疫情的扩大。他的行为非常恶劣,严重影响了当地的防疫工作。让无数的生活陷入了困难 。

刘某这种隐瞒的行为不但在自己被感染情况下得不到及时确诊,危害自己单位健康。同时也给传染源和密接范围的确定增加了难度。加大了疫情继续传播的风 。近来 ,不但刘某的检测核酸为阳性。与他密接亲属的核酸检测也疑似为阳性。真是害自己也害他人 。

北京市新增3例本土确诊病例,涉疫榆乐轩烤鸭店管理者因涉嫌妨害传染病防治罪被警方立案侦查。新增确诊病例情况 感染者61:现住丰台区花乡街道京投银泰万科西华府三期1号楼。

相关推荐

  • 【疫情各地区封控时间表查询,疫情封控区域地图】

    【疫情各地区封控时间表查询,疫情封控区域地图】

    北京疫情封控区、管控区和防范区怎么查询可以通过本地宝APP查询北京疫情封控区、管控区和防范区,具体步骤如下:打开防疫政策:打开本地宝首页,点击顶部“防疫政策”。选取封/管控区:在防疫政策页面,点击“封/管控区”。打开封控/管控/防控区地图:进入封/管控区页面后,点击“封控/管控/防控区地图”。结果展示:完成上述操作后,即可查看封控区、管控区和防范区的具体信...

  • 【衡水疫情最新封控地区,衡水疫情最新通知】

    【衡水疫情最新封控地区,衡水疫情最新通知】

    衡水市阜城县封城了吗衡水阜城没有封城。据查询相关公开资料,截止2022年12月8日,衡水阜城并没有封城,并将阜城县13个高风险区调整为低风险区,并落实相应管控措施,调整后阜城县全域无高风险区,低风险区实行“个人防护,避免聚集”。没有。通过查询衡水市疫情防控显示,截止于2022年12月8日,衡水市为无风险地区,因此衡水市阜城县没有封城。衡水,河北省辖地级市,...

  • 【抖音在哪看疫情地区信息,抖音怎么查新冠肺炎实时数据】

    【抖音在哪看疫情地区信息,抖音怎么查新冠肺炎实时数据】

    抖音本地疫情消息怎么查看?打开抖音APP,找到关注旁边的地区入口。点击“本地疫情”选项,进入疫情信息页面。在页面中可查看全部本地疫情动态,点击右侧“切换城市”按钮可查看其他地区的疫情信息。注意事项若操作中遇到问题,可在页面下方留言反馈。进入抖音APP后定位地区选项:打开抖音应用,在首页找到位于“关注”按钮旁边的地区显示栏。点击进入本地疫情专区:点击该地区...

  • 怎么看疫情地区等级(怎么看疫情地区等级划分)

    怎么看疫情地区等级(怎么看疫情地区等级划分)

    电脑微信,怎么查看当前所在地区的风险等级?〖壹〗、在电脑微信中,可通过“国家政务服务平台”小程序查看当前所在地区的风险等级,具体步骤如下:打开小程序入口:在电脑微信界面中,点击左侧导航栏的【小程序】按钮,进入小程序搜索页面后,输入“国家政务服务平台”并点击打开。进入风险等级查询功能:在“国家政务服务平台”小程序首页,找到并点击【各地疫情风险等级查询】选项。...

  • 各地区疫情时间表图最新(各地区疫情实时动态)

    各地区疫情时间表图最新(各地区疫情实时动态)

    越南疫情发展时间表,8个月31418人死亡〖壹〗、月31日,胡志明开始社会隔离,多次升级防疫等级。6月6月2日,胡志明首例死亡病例出现。6月19日,胡志明展开越南最大规模的疫苗接种工作。7月7月12日,越南政府同意试点F1在家隔离。7月15日,一天中死亡69人,建立了新冠紧急复苏医院,有1000张床位。7月26日,第一次达到一天中死亡超100人的记录。20...

  • 房山新增疫情地区在哪里/房山有疫情

    房山新增疫情地区在哪里/房山有疫情

    4月25日起北京5地升级中风险地区(在朝阳房山)自4月25日起,北京市将朝阳区垡头街道垡头西里社区、三间房乡艺水芳园社区、南磨房乡南新园社区、十八里店乡周家庄中路19号院和房山区窦店镇于庄村这5个地区升级为中风险地区。信息来源:4月25日北京市新型冠状病毒肺炎疫情防控工作第314场新闻发布会。具体升级地区及病例情况:朝阳区垡头街道垡头西里社区:近14天累计...

  • 福州疫情阳性地区名单查询/福州疫情最新确诊小区

    福州疫情阳性地区名单查询/福州疫情最新确诊小区

    泉州疾控发布关于福州阳性感染者紧急提醒〖壹〗、福州闽侯、仓山新增阳性感染者泉州疾控发布紧急提醒10月7日-9日,福州市闽侯县在对集中隔离人员新冠病毒核酸检测中发现7例阳性,均为省外来闽侯人员,已闭环转运至定点医院。无症状感染者主要活动轨迹如下:感染者410月3日从新疆乌鲁木齐自驾出发。〖贰〗、泉州开发区阳性感染人员主要活动区域公布截至3月21日24时,泉州...

  • 【成都哪个县没有疫情地区,成都什么县有疫情】

    【成都哪个县没有疫情地区,成都什么县有疫情】

    成都龙泉是低风险吗〖壹〗、红星新闻网8月4日讯金牛区、龙泉驿区、新都区、金堂县发布最新公告:即日起,这些地方降低风险等级。其中,龙泉驿区和金堂县低风险区同步发布。〖贰〗、龙泉驿区现在不是高风险地区。成都市龙泉驿区新型冠状病毒肺炎疫情防控指挥部研究决定:自2022年7月29日00:00起,龙泉街道龙都南路756号金色逸景小区4栋风险等级由高风险调整为中风险,...

  • 辽宁各地区疫情防控要求(辽宁各地疫情防控政策)

    辽宁各地区疫情防控要求(辽宁各地疫情防控政策)

    辽宁疫情防控七合一指什么〖壹〗、“七合一”排查管控要求。“14+7+7”疫情防控措施。即对入境人员实行14天集中隔离医学观察后,再进行7天居家隔离观察(不符居家隔离条件的进行集中隔离)和7天社区健康监测。14天集中隔离期间进行2次核酸检测和1次血清抗体检测,完成两个“+7”防控措施时,各进行1次核酸检测。辽宁疾控、沈阳市疾控发布最新提醒!〖壹〗、沈阳市疾...

  • 疫情地区要求隔离多少天/疫情地区要求隔离多少天合理

    疫情地区要求隔离多少天/疫情地区要求隔离多少天合理

    去过高风险地区,隔离多久才安全?〖壹〗、火车途径中、高风险地区时间较短,只要时间不超过4小时就不会引起健康码和行程码的改变,一般情况是不需要隔离的。但如果中途有接触到确诊病人或者疑似病人的话,则可能需要进行隔离。〖贰〗、对7天内有高风险区旅居史的人员,采取7天集中隔离医学观察,在集中隔离第7天各开展一次核酸检测;管理期限自离开风险区域算起。(一)7天内有本...

返回顶部