青岛胶州市疫情防控最新措施(持续更新)
〖壹〗、关注疫情,合理安排出行非必要不出行:市民应密切关注国内疫情动态 ,非必要不前往中高风险地区及疫情发生地区,非必要不出市 。中高风险地区人员来胶管理:中 、高风险地区人员暂缓来胶,确需来胶的 ,需持当地疫情防控指挥部审批证明,并携带48小时内核酸检测阴性证明。

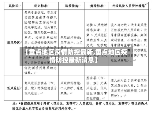
〖贰〗、湖州路早市区域(胶州公园西门,含公共卫生间)胶北西谷便民市场(北外环路与龙溪路交叉路口往西南约100米)解除管控措施的区域 胶州阳光小区(封控区域以外的部分)湖州路政府家属院 说明与注意事项 解除时间:上述区域自2022年4月22日8时起正式解除封控或管控措施。

〖叁〗、湖州路政府家属院 后续防疫要求通告强调 ,解除封控 、管控措施后,市民仍需严格遵守防疫规定,具体包括:个人防护:坚持佩戴口罩、勤洗手、常通风 ,保持安全社交距离 。减少聚集:避免非必要的聚集性活动,降低疫情传播风险。配合管理:继续配合社区及相关部门落实常态化疫情防控措施。

〖肆〗 、山东胶州通过精细化服务与人文关怀,为隔离人员提供全方位暖心保障 。
〖伍〗、近来山东省内低风险地区返回青岛需要提前3天向目的地社区(村委)报备,具体防疫要求以社区(村委)实际规定为准。以下是详细说明:报备要求根据现行政策 ,山东省内各地市均为低风险区,但返青人员需提前3天向目的地社区(村委)报备。此措施旨在加强人员流动管理,便于社区掌握返青人员信息并落实后续健康监测 。

“两节”期间疫情防控最新要求来了!
〖壹〗、承办5桌以上宴会等聚餐活动的餐饮单位须严格做好疫情防控工作。自行举办5桌以上宴会等聚餐活动的个人 ,须向属地社区居委会或村委会报备,落实属地疫情防控规定。旅游景区和公共场馆管理:落实“限量 、预约、错峰”要求,控制人员接待上限。落实门票预约、现场测温、验码 、扫场所码、佩戴口罩等措施 ,及时疏导客流 。
〖贰〗、月28日,湖北省新冠疫情防控指挥部发布通知,对元旦春节期间疫情防控工作进行部署 ,要求按照减少人员流动 、减少人员聚集、减少旅途风险、加强个人防护 、加强社区防控、加强外防输入的总体思路,优化“以严防输入为重点严防反弹 ”措施,严格落实“四方责任” ,坚决守住冬春季疫情防线。
〖叁〗、“两节”期间返乡和外出需加强个人防护,严格遵守疫情防控要求,具体注意事项如下:返乡与外出通用防护措施全程规范佩戴口罩:在公共交通工具(如火车 、飞机、长途客车)、电梯等密闭场所,以及超市 、商场、车站等人群聚集的室外场所 ,必须全程佩戴医用外科口罩或N95口罩,确保口罩覆盖口鼻并贴合面部。
〖肆〗、跨省旅行建议“点对点 ”往返,减少中转或停留站点 ,降低途中感染风险 。途中防护:全程规范佩戴口罩,尤其在密闭交通工具(如飞机、火车)或服务区等公共场所。保持手部卫生,接触公共物品后及时消毒 ,避免用手触摸口鼻。返京后健康监测:主动向社区报备行程,配合查验健康码 、行程卡及核酸检测证明(如有要求) 。
春节期间北京疫情防控政策最新(持续关注)
〖壹〗、022年春节期间北京疫情防控政策核心要求为“非必要不出京”,出京返京人员需减少出行目的地并避免回京后7日内聚集 ,具体政策及补充措施如下:核心防控政策非必要不出京:倡导市民就地过年,减少跨省市流动。
〖贰〗、若确诊新冠肺炎,需积极配合流调部门 ,如实报告行程及密接人员信息。密接人员需按防疫要求进行隔离观察,避免隐瞒行程导致疫情扩散 。其他建议关注政策更新 北京市疫情防控政策可能动态调整,返京前需通过“北京健康宝”或官方渠道确认最新要求。
〖叁〗 、政策背景全球疫情高位运行:当前全球疫情大流行仍在高位运行,国内多地接连发生疫情 ,防控形势严峻复杂。“两节 ”人员流动频繁:元旦、春节期间人员流动更加频繁,又正值北京冬奥会和冬残奥会举办,做好疫情防控至关重要 。
〖肆〗、建议市民比较好不要进行跨多省旅游 ,时刻关注当地疫情信息和防控措施。返京政策回京7日内不参加聚集活动:出京探亲 、旅游人员回京后7日之内不参加聚集活动,降低疫情传播风险。探亲旅游防控措施减少目的地不聚集:春节期间人员流动加大,市民要保持对病毒的警惕性 ,少聚餐、少聚会,少去人员密集场所。
〖伍〗、春节期间疫情防控的特殊考量人口流动高峰的应对 春节是人口流动高峰期,北京通过“非必要不出京”政策 ,减少人员跨区域流动,降低输入性风险 。对返京人员实施核酸检测和健康监测,确保疫情不因人员流动反弹。社区防控与个人防护强化 社区加强出入管理 ,落实测温 、扫码等措施,及时发现异常情况。
〖陆〗、政策实施时间与背景北京自1月22日起实施新政策,持续至3月底 。此举是为应对当地首例奥密克戎病例,加强春节及冬奥会期间的疫情防控。政策覆盖中国新年假期(1月31日-2月6日)和北京冬季奥运会(2月4日-20日) ,旨在降低人员流动带来的传播风险。









