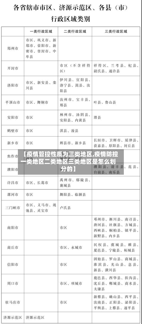
【疫情管控性质为三类地区,疫情防控一类地区二类地区三类地区是怎么划分的】

排查管控地区是什么意思

封闭区 。 将新冠病毒阳性个案的发现点、居住点 、工作点、活动点及周边区域划为封闭区。实行“封闭隔离、足不出户 、服务上门”管理措施 ,封闭的第14天分别进行一次全员核酸检测。防控区 。 根据现场流行病学调查结果,视情将封闭封控区周边区域划为警戒区,实行“两点(居住点-工作点)一线、非必要不离开 ”管理措施。

【疫情管控性质为三类地区,疫情防控一类地区二类地区三类地区是怎么划分的】-第1张图片

排查管控地区意思指的是将阳性患者的密切接触者以及共同暴露高风险人群的居住点、工作点 、活动点及周边区域划为封控区 ,暂时关闭辖区内的休闲娱乐场所,并且实行“只进不出、严禁聚集”管理措施。

【疫情管控性质为三类地区,疫情防控一类地区二类地区三类地区是怎么划分的】-第2张图片

截止到2022年10月17日,通过查询疫情最新情况可知 ,兰州为部分中高风险区域,其中对新区进行排查管控,意思是通过主动搜索感染者 ,做到早发现早隔离 ,从而阻断疫情传播 。

【疫情管控性质为三类地区,疫情防控一类地区二类地区三类地区是怎么划分的】-第3张图片

管控区意思是划定范围为病例发病前2天或无症状感染者检测阳性前2天到隔离管理前,其工作、活动地等区域,实行“人不出区 、严禁聚集”管理。在管控区内的居民原则上居家 ,每户每2到3天可安排1人在严格做好个人防护的前提下,到社区指定地点购买生活物资。

疫情管控的分区怎么划分?各级怎么管控?

管控区划分标准:近7天内无阳性感染者报告的居住小区 、自然村或单位、场所,划为管控区 。管控政策:实施“7天居家健康监测 ” , “人不出小区、严禁聚集” 。原则上居家,每户每天可在做好个人防护的前提下,分时有序 、分区限流 ,至小区指定区域无接触式地领取配送物资。

分区分类差异化防控是上海疫情管理核心策略。上海将区域划分为封控区、管控区、防范区三类,实施分级管理 。封控区为近7天内有阳性感染者报告的居住小区 、自然村或单位,采取“7天封闭管理+7天居家健康监测”政策 ,期间严格落实“区域封闭、足不出户、服务上门 ”,通过物理隔离和物资配送保障居民基本生活需求。

封控区:严格实施“足不出户 、服务上门”的管控要求,防止人员外出流动。管控区:严格实施“人不出小区(单位) ,错峰取物”的管控要求 ,原则上居家,每户每天可在严格做好个人防护的前提下,分时有序、分区限流至小区指定区域活动 ,无接触式收取快递物资 。

四川省按照中央要求,以县级为单位划分低风险地区、中风险地区和高风险地区,具体划分依据和防控措施如下:分区划分依据低风险区(无现症病例区):本行政区域内无新冠肺炎病例;或最后1例新冠肺炎病例治愈出院且14天后无新发病;或最后1例住院(新发)病例转院至其他行政区域内后14天无新发病例。

武汉封控区管控区防范区区别(武汉管控区和封控区)

封控 、管控、防范区的出行规定按照相应管控措施 ,封控区足不出户,管控区人不出区,防范区有序出行。非特殊需要 ,未经市、区(县)疫情防控部门批准的不得离开当地 。市内其他区域居民非必要不离当地 、不出本省。

管控区:主要是阳性个案的密接 、次密接及共同暴露高风险人群的居住点、工作点、活动点及周边区域。这些区域的人员与确诊病例或无症状感染者有密切接触,存在较高的感染风险,但相较于封控区 ,风险程度可能稍低 。防范区:指封闭区 、管控区以外可能暴露的重点人群的活动区域。

管控区可精准划分至小区(自然村组)、楼栋、单元等。防范区县(区)内封控区 、管控区以外的区域均为防范区 。管理措施封控区实行“区域封闭、足不出户、服务上门 ” 。管控区实行“人不出区 、严禁聚集 ”。管控区内发现核酸检测阳性者立即转为封控区。

什么是封控区 、管控区、防范区?

封控区、管控区 、防范区是疫情防控中根据风险程度划分的三类区域,具体定义及管理措施如下: 封控区 定义:病例和无症状感染者的居住地所在小区及活动频繁的周边区域;或病例发病前2天 、无症状感染者检测阳性前2天起至隔离管理前,曾活动且传播风险高、密接/次密接追踪难度大的区域 。

封控区:主要是病例和无症状感染者的居住地所在小区及活动频繁的周边区域。这些区域由于存在直接的病例关联或高风险暴露 ,因此被划定为封控区。

封控区、管控区 、防范区是发生疫情的地区根据疫情传播风险的高低 ,将社区防控精准划分为三个区域,实施分类管理措施,具体如下:封控区管理原则:区域封闭、足不出户、服务上门 。划分标准:病例和无症状感染者的居住地所在小区及活动频繁的周边区域可划分为封控区。

相关推荐

  • 天河疫情风险地区(天河疫情风险地区查询)

    天河疫情风险地区(天河疫情风险地区查询)

    广州天河区保利是低风险地区吗?〖壹〗、低风险区。通过查询广州天河区疫情防控相关资料显示,截止2022年12月10日是低风险区。将以下区域由高风险区调整为低风险区,实行“个人防护,避免聚集”防范措施。天河村迎福一横巷3号,天河村迎福里3号,天河村迎德新五巷5号,天河村南溪一巷4号。〖贰〗、无法确定“广州天河区天河路保利中辰广场535号线下面签贷款”的真实性。...

  • 仁怀疫情风险地区图最新/仁怀新冠肺炎最新疫情

    仁怀疫情风险地区图最新/仁怀新冠肺炎最新疫情

    铜仁市最新防疫政策〖壹〗、截至8月17日24时,贵州省累计报告本土确诊病例190例、境外输入确诊病例1例,累计治愈病例184例、死亡病例2例。〖贰〗、铜仁市援鄂优待政策主要包括以下方面:经济补助:根据工作性质,对“十一岗人员”(包括新冠肺炎确诊病例定点收治医院隔离病区医务人员、援鄂援省医务人员等)进行分类补助。补助标准分别为每人每天600元、300元和20...

  • 【泰国哪个地区疫情严重,泰国哪个城市疫情最严重】

    【泰国哪个地区疫情严重,泰国哪个城市疫情最严重】

    泰国著名寺庙和宗教胜地“五世佛”因疫情关闭那春玉佛寺作为泰国著名寺庙和宗教胜地,其关闭反映了疫情对宗教活动和旅游业造成的直接冲击。积庆寺在宗教政策落实后得到恢复修建,现有措钦大殿、天王殿、扩法殿、关帝庙、观音阁等五处庙宇,僧人十多名,宗教活动常举行。积庆寺见证了五世活佛的传奇,从一世活佛的治病救人,到二世活佛的佛法渡化,再到五世活佛的宗教贡献,寺庙经历了多...

  • 欧洲地区国家疫情反弹(欧洲疫情反复)

    欧洲地区国家疫情反弹(欧洲疫情反复)

    欧洲各国陆续做出逐步复工复产的决定,释放了哪些信号?〖壹〗、欧洲各国陆续做出逐步复工复产的决定,释放了多方面的信号,具体如下:疫情形势趋于可控疫情得到初步控制:德国、意大利、瑞士、丹麦、西班牙等国在严格实施社会管控后,疫情形势趋于平缓,新增病例和死亡病例的增长速度放缓,为复工复产提供了基础条件。〖贰〗、欧洲各国陆续做出逐步复工复产的决定,释放了多方面的信...

  • 【哪里是疫情危险地区,哪里是疫情危险地区图片】

    【哪里是疫情危险地区,哪里是疫情危险地区图片】

    四川五名少年被骗往缅甸!〖壹〗、四川五名少年被骗往缅甸后,遭遇了惨无人道的对待,包括被毒打、电击、用开水烫等,且无法与外界联系。以下是详细情况:事件背景:缅北地区在后疫情时代成为罪恶集中爆发的地区,尤其是缅甸北部四邦和缅东妙瓦底地区最为危险。自2020年新冠疫情爆发、2021年缅甸政变后,缅北成为了彻底的三不管地区。〖贰〗、近来公开报道中,被骗至缅甸的未...

  • 【龙岩疫情地区分布情况,龙岩疫情最新通知】

    【龙岩疫情地区分布情况,龙岩疫情最新通知】

    龙岩是无风险地区吗高危交界地带。因为福建龙岩是高危交界地带,所以被物联卡列为禁区。龙岩市,又称闽西,福建省地级市,位于福建省西部,地处闽粤赣三省交界,通称闽西。龙岩市古为闽越地,是“闽越人”的祖籍地。龙岩是无风险地区。通过查询相关公开信息截止2022年11月12日,龙岩暂无高中低风险地区,全域都是常态化防控区域。不可以。根据相关资料查询显示,中秋不可以从深...

  • 【阿里地区疫情直播视频,阿里地区最新防疫政策】

    【阿里地区疫情直播视频,阿里地区最新防疫政策】

    西藏阿里出现疫情了吗答案:西藏阿里地区发现4名新冠病毒无症状感染者,系外来旅游人员,当地已采取防控措施,同时日喀则市亚东县等区域正开展相关人员排查与管控。具体信息如下:感染者情况8月7日,阿里地区在常规核酸检测中发现4名外来旅游人员新冠病毒核酸检测阳性,确诊为无症状感染者。出现了。阿里地区是西藏自治区唯一的地区,位于中国西南边陲、西藏自治区西部、青藏高原...

  • 物流可以发货到疫情地区/疫情期间物流可以发货吗

    物流可以发货到疫情地区/疫情期间物流可以发货吗

    最近杭州快递发不了?〖壹〗、杭州并非所有快递都无法寄送,能否邮寄以寄件地和收发地的当地网点为准,近来杭州无疫情影响地区的快递均正常派送。具体说明如下:杭州本地寄递情况:在杭州无疫情影响的地区,快递服务均正常开展,寄件和收件都不受影响。〖贰〗、原因:物流信息未更新:可能由于物流信息系统未及时更新,导致显示的物流信息停留在杭州中转部。中转站积压:杭州中转站可能...

  • 最新吉林地区疫情通报图(最新吉林疫情风险等级地区名单图)

    最新吉林地区疫情通报图(最新吉林疫情风险等级地区名单图)

    吉林省疫情最新消息!月1日0-24时,吉林省新增确诊病例4例,新增无症状感染者3例。具体情况如下:新增确诊病例情况新发现确诊病例1例,来自通化市,是通过对隔离医学观察人员开展主动检测筛查发现。既往报告的在定点医疗机构集中隔离医学观察的无症状感染者中,有3例转为确诊病例,均来自通化市。吉林市针对疫情升级采取全面封闭管理、提级管控等多项措施,吉林省副省长安...

  • 【快递发货地区如果有疫情,快递发货地区如果有疫情怎么办】

    【快递发货地区如果有疫情,快递发货地区如果有疫情怎么办】

    因为疫情原因快递卡在路上怎么办联系卖家或快递公司与卖家沟通:通过淘宝订单页面点击【联系卖家】,说明快递滞留情况,要求卖家协助联系快递公司催件或提供解决方案(如补发、退款等)。若卖家未及时响应,可申请平台客服介入(路径:我的淘宝→官方客服→输入“人工”)。因疫情原因快递卡在路上,可通过快递公司官方APP联系在线客服催促快件。具体操作步骤如下:打开快递公司官...

返回顶部