出现多少人以上算是高风险地区
〖壹〗 、例如,如果一个区域在14天内出现了两起及以上由多人组成的聚集性疫情 ,或者新增本地确诊病例超过5例,就会被判定为高风险地区 。湖南、四川等多地:以14天内出现超过10例确诊病例或发生2起及以上聚集性疫情作为高风险区判定标准。即一个区域在14天内确诊病例数量超过10例,或者发生了两起及以上聚集性疫情,就会被认定为高风险区。

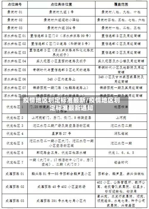
〖贰〗、成都高风险地区的划分标准为:14天内新增两起及以上的本地聚集性疫情 ,或新增5例以上本地确诊病例。

〖叁〗、高风险地区是指本行政区域内累计确诊病例超过5例,14天内有聚集性疫情发生 。病例和无症状感染者居住地,以及活动频繁且疫情传播风险较高的工作地和活动地等区域 ,划为高风险区。原则上以居住小区(村)为单位划定,根据流调研判结果可调整风险区域范围。实行封控措施,期间“足不出户 、上门服务” 。


国家疫情防控政策最新调整后,会发生这些变化
〖壹〗、入境管控方面:国家调整了入境管控措施 ,取消了航班熔断机制,使得能够通行的世界航班数量大幅增加,同时减少了入境隔离时间 ,降低了隔离成本。下面会有更多海外华人能够回国探亲,更多外商会重新启动来中国考察市场的计划。
〖贰〗、体现防控政策持续优化:坚持走小步 、不停步,主动优化完善防控政策 ,是我国疫情防控的一条重要经验 。“新十条 ”的出台是防控政策持续优化的举措,根据疫情形势的变化不断调整和完善防控策略,使防控工作更加符合实际情况。
〖叁〗、总结:国家卫健委发布会释放的信号表明,中国疫情防控政策正从“全面阻断传播”向“精准防重症”转型 ,调整方向可能围绕重点人群保护、医疗资源优化 、科学依据强化和世界沟通展开。尽管具体时间表未明确,但政策松绑的节奏或因疫情变化和疫苗接种进展而加快 。
〖肆〗、新冠疫情防控政策调整后,部分人群出现的健康或生活现象引发关注 ,需科学看待个体差异与整体情况,避免过度解读。健康感知相关现象 疲劳与精力下降:部分人在感染后或长期处于防控后的适应期,可能因身体恢复、生活节奏变化出现疲劳感 ,但并非普遍现象,需排除睡眠不足 、压力等其他因素。
〖伍〗、新冠疫情防控政策优化调整后,人群出现了一些与新冠相关的后续现象 ,要科学看待这些变化,防止不实信息传播 。一些曾感染新冠的人出现咳嗽、乏力等症状,被叫做“长新冠” ,不过相关定义 、诊断标准还在医学研究中,不是所有人都会这样。
最新中高风险如何定义的
中高风险是指投资理财中的风险等级,具体为中等风险到高风险之间的级别。以下是关于中高风险的具体解释:风险等级定义 在投资理财领域,银行理财产品风险通常被划分为R1到R5五个级别 ,其中R3代表中等风险,R4代表中高风险,R5代表高风险。中高风险位于这一风险等级序列的较高段 ,意味着投资者面临的风险相对较高 。
定义:在金融领域,高风险指的是具有较高不确定性和潜在损失可能性的投资项目或金融产品。特征:亏损概率大,面临的市场波动较大;回报潜力高 ,一旦市场走势符合预期,可能获得远超平均水平的收益;投资门槛高,对投资者的风险承受能力和资金实力有较高要求。
在金融领域 ,高风险通常指的是那些可能带来高回报但同时也伴随着巨大亏损可能性的投资,如高风险股票或加密货币交易 。健康和安全风险:在高风险行业中工作,如建筑工地、深海潜水或高空作业 ,工作人员面临严重的身体伤害甚至生命危险。









