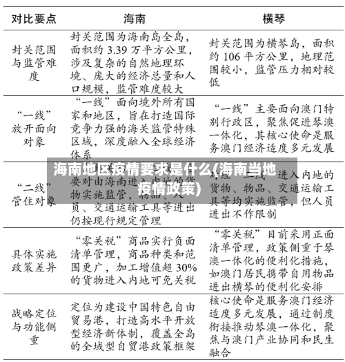
海南地区疫情要求是什么(海南当地疫情政策)

全国各地最新入境隔离政策更新

集中隔离时间较长 ,适用于高风险地区入境人员 ,居家隔离期间需严格限制外出活动。山西:14天集中隔离 + 14天居家隔离 。居家隔离期间需分餐制,家庭成员需同步减少外出,社区提供必要生活保障 。云南:14天集中隔离 + 7天居家隔离。集中隔离结束后 ,需由目的地社区出具接收证明方可转运,居家隔离期间禁止乘坐公共交通工具。

海南地区疫情要求是什么(海南当地疫情政策)-第1张图片

十月,部分国家的入境政策更新如下:国内:近来回国的入境政策大多数地方依然采用长达28天的隔离和健康监控(14天集中隔离+14天居家隔离 或者14天集中隔离+7天居家隔离+7天健康监测) 。

海南地区疫情要求是什么(海南当地疫情政策)-第2张图片

北京口岸入境隔离政策调整为10+7 ,全国其他口岸多维持28天隔离监控,各地政策略有差异。

海南地区疫情要求是什么(海南当地疫情政策)-第3张图片

近来国内部分省市确实存在入境隔离期延长至“21+35”的情况,其中辽宁省沈阳市对入境人员实施的“21+7+28 ”管控措施 ,实际相当于最长35天的居家健康管理,总隔离时间达21+35=56天,为近来已知最长隔离期。

行程卡取消“星号 ”标记 ,北京丰台站开通,各地出行政策有新调整,多航司增开航线 。行程卡取消“星号”标记据工信部网站消息 ,为方便广大用户出行 ,即日起取消通信行程卡“星号”标记。截至6月29日0时,全国剩11个中高风险地区,分布在北京 、上海 、南京等地。

现在去海南要隔离吗,现在去海南需要隔离嘛

〖壹〗、现在国内游客前往海南省不需要额外手续 ,直接凭身份证购票出行即可,与封关前政策一致 。具体说明如下:自驾情况:若选取自驾前往,需提前通过“琼州海峡轮渡管家 ”等平台购买船票。同时 ,非本省号牌小客车每年通行天数累计不超 120 天,车主可通过“海南交警”公众号查询剩余天数。此外,务必确保驾驶证在有效期内 。

〖贰〗、现在内地人去海南无需额外办理证件 ,凭身份证 、护照等现有证件即可正常通关。具体说明如下:近来政策情况当前,内地居民前往海南无需办理任何特殊通行证件。

〖叁〗、进出海南岛的便利性封关后,人员进出海南岛仍然按照现行规定管理 ,不需要办理额外证件 。大多数货物运输也保持原有方式,只有部分从海南进入内地的货物需要接受查验 。游客和商务人士的往来不会受到影响。 离岛免税政策延续离岛免税购物政策将继续实施。

三亚属于什么风险地区

低风险地区游客:到三亚旅游,只需提供海南健康码绿码即可通行 ,无须提供核酸检测阴性结果证明 。健康码注册:低风险地区人员要来三亚 ,从当地登机前或落地三亚后,在机场都可扫码注册海南健康码,并录入抵琼健康登记。注意:若发现低风险地区人员为二类管控地区及所在城市旅居史人员 ,则需按相关管控政策执行。

不能 。三亚又称“鹿城”,位于海南岛南端。儋州市,是海南省地级市。通过查询三亚市疫情防控中心 ,三亚属于中风险地区,去往儋州需要隔离,所以当天不能回 。疫情防控期间 ,请广大居民积极配合一i去那个防控中心工作。

三亚市部分地区为高风险区,没有高风险地区和重点涉疫区旅居史的人员来三亚不需要隔离,但是需要核酸检测。没有涉疫区旅居史的人员需要48小时核酸和落地检 。

是。陵水黎族自治县位于海南岛的东南部 ,三亚陵水属于是是高风险地区,通过查询相关资料显示:三亚陵经防控中心检测显示:还有很多感染者和疑似感染者所以属于是高风险地区。

一般人不能去海口,背后的缘由是什么?

〖壹〗、个人特殊状况:如果个人处于被限制出行状态,例如被司法机关限制出境 、入境 ,或者有未履行的法律义务等 ,可能无法前往海口  。但这并非针对海口,而是基于个人特定的法律或行政约束 。正常情况下,大众都可以自由前往海口旅游、工作、生活等。

〖贰〗 、海口留不住人背后有多方面缘由。经济层面:产业结构相对单一 ,主要依赖旅游、房地产等产业,新兴产业发展不足,就业岗位有限 ,尤其是高薪岗位较少,难以满足高学历、高素质人才的职业发展需求 。

〖叁〗 、自贸港政策红利刺激自2018年确立建设自由贸易港以来,海南新增市场主体年均增长近40% ,现代服务业、免税产业、高新技术等领域吸纳了超过150万外来就业人口。2025年封关运作的政策预期,更使三亚 、海口等地出现持续性人才流入。

进入海南需要什么手续

自驾去海南车辆办理手续需要准备相关证件 、办理车辆通行证,并确保车辆保险有效 。首先 ,你需要准备车主及随行人员的有效身份证、驾驶证、车辆行驶证以及车辆保险证明。这些证件都是必备的,用于证明车主身份 、驾驶资格、车辆合法上路以及保险保障。

海南对于外地车辆的通行管理有明确的规定 。无需特别办理手续,直接驾车前往港口并购买船票即可进入海南。然而 ,为了规范管理 ,外地号牌的小客车进入海南省行政区域通行时,会受到一定的限制。具体而言,每一年度内 ,外地号牌小客车在海南省的通行天数累计不得超过120天 。

前往海南所需手续因身份不同而异,主要分为中国公民和外国游客两类。 中国公民身份证件:携带有效身份证,未成年人可用户口本。若停留超30天需办理暂住登记;前往三沙群岛等特殊区域需准备有效期6个月以上的护照 。交通住宿:预订机票/火车票需提供身份证号 ,酒店入住时需出示身份证登记 。

若计划自驾前往,需携带身份证及车辆行驶证,经琼州海峡轮渡时按常规流程办理手续。长期在海南工作或居住的内地居民 ,按现行户籍管理规定办理居住证即可,与海南自贸港封关政策无关。

海南:暂不接待中高风险地区游客来琼

〖壹〗、海南近来暂不接待中高风险地区游客来琼,也不组织游客前往中高风险地区旅游 。具体说明如下:政策要求:海南省旅文厅发布通知 ,明确要求旅行社及在线旅游企业暂不招徕接待中 、高风险地区游客来琼,同时暂不组织游客前往中、高风险地区旅游。这是基于当前疫情防控形势的审慎决策,旨在降低人员流动带来的疫情传播风险。

〖贰〗、海南暂不接待中 、高风险地区游客来琼 ,也不组织游客前往中、高风险地区旅游 。具体疫情防控要求如下:旅行社管理暂不接待中、高风险地区游客来琼或组织游客前往中 、高风险地区旅游。严格控制组团规模。体温异常、非“绿码 ”者不允许参加行程 。

〖叁〗、文化和旅游部发布端午节假期出游提示 ,建议游客不前往中高风险地区旅游,并从行程安排 、个人防护 、汛期安全、文明出游等方面提出具体建议,具体内容如下:合理安排名程关注疫情动态:游客出游前需关注疫情动态和中高风险地区变化情况 ,避免前往中高风险地区。

相关推荐

  • 3月疫情严重地区图表/3月份疫情数据表

    3月疫情严重地区图表/3月份疫情数据表

    第三波疫情杀来:俄罗斯突然严重,印度危险!〖壹〗、第三波疫情主要指印度、俄罗斯、印尼、巴西、土耳其、非洲等国家确诊病例暴增所引发的全球疫情新态势,其中俄罗斯疫情突然严重,印度形势尤为危险。俄罗斯疫情情况疫情严重程度:俄罗斯处在明显的疫情上升期。4月7日消息显示,过去24小时,俄罗斯新增1154例新冠肺炎确诊病例,累计达7497例。〖贰〗、国外第三波疫情的来...

  • 【酒泉地区疫情防困,酒泉防控】

    【酒泉地区疫情防困,酒泉防控】

    甘肃省酒泉市的疫情怎么样了0月19日20时50分许,甘肃省召开疫情防控新闻发布会,通报了4市(兰州、嘉峪关、张掖、酒泉)疫情防控最新情况,包括新增病例、密接排查、风险区调整及防控措施等内容。兰州疫情情况新增病例:10月18日23时至19日5时,甘肃省新增4例确诊病例、2例无症状感染者,均来自兰州。控制为低风险地区。截止2022年8月19日15时,甘肃酒泉疫...

  • 德阳地区疫情图片高清/德阳疫情分布最新消息

    德阳地区疫情图片高清/德阳疫情分布最新消息

    5.12汶川大地震感人故事汶川大地震中的感人故事--彭州35岁女子牺牲自己救丈夫一女子为救自己的丈夫,爬在其身上,最终自己被活活砸死,她的丈夫因此幸运的躲过了一劫。这是发生在四川省彭州市灾区的感人一幕。“我的弟媳妇是为救她丈夫被砸死的,可怜的她尸体现在还放在路边。”四川省彭州市小鱼洞镇村民毛兴华坐在记者的采访车上心情沉重地说。四川汶川地震发生后,中国地震...

  • 看各地疫情风险地区查询/看各地疫情风险地区查询的软件

    看各地疫情风险地区查询/看各地疫情风险地区查询的软件

    用微信怎么查询各地疫情风险等级首先打开微信,点击右下角的“我”。然后点击“支付”。接着点击“城市服务”。然后点击底部的“国务院”进入。然后点击“国务院客户端”。然后点击“疫情风险查询”。进入后,就可以看到所在地区的风险等级,点击上面的倒三角形可以切换城市,从而查询全国各地的风险等级。打开微信搜索功能启动微信应用,点击顶部导航栏的“搜索”图标(放大镜形状)。...

  • 【辽宁地区什么地区有疫情,辽宁地区什么地区有疫情发生】

    【辽宁地区什么地区有疫情,辽宁地区什么地区有疫情发生】

    辽宁省都哪里有疫情〖壹〗、辽宁省14个市有疫情。根据相关资料查询截止2022年11月26日辽宁省14个市有疫情分别为:铁岭、沈阳、盘锦、抚顺、大连、锦州、辽阳、丹东、葫芦岛、阜新、朝阳、鞍山、营口、本溪。〖贰〗、沈阳市。截止到2022年9月23日,通过查询辽宁省防疫部门显示,辽宁省中只有沈阳市有疫情,辽宁省是中华人民共和国省级行政区,位于中国东北地区南部。...

  • 可能出现的疫情地区包括(存在疫情的地区)

    可能出现的疫情地区包括(存在疫情的地区)

    什么叫重点疫区重点疫区指累计确诊病例数超过100的城市或地区,包括国内特定城市及境外疫情严重国家/地区。具体说明如下:国内重点疫区判定标准及实例国内重点疫区通常以累计确诊病例数作为核心判定依据,标准为累计确诊病例超过100例的城市。重点疫区的定义与划分:重点疫区指的是新型冠状病毒疫情较为严重的地区,通常以某一省份为主要疫源地。具体的划分是基于疫情的感染人数...

  • 地区疫情进度条(役情进展情况)

    地区疫情进度条(役情进展情况)

    达峰进度条在哪〖壹〗、城市数据库查看。通过查询达峰进度相关资料了解到,达峰进度条在城市数据库查看。达峰进度条”:是指疫情达峰前已经感染的人口除以疫情达峰时会感染人口的比例。打开微信搜索城市数据库,找到相关小程序,点击进入就可以看到全国各城市达峰进度数据预测。〖贰〗、达峰进度在微信城市数据团小程序。打开微信,搜索城市数据团小程序,进入城市数据团小程序,点击查...

  • 石家庄地区举报疫情电话/石家庄疫情举报中心

    石家庄地区举报疫情电话/石家庄疫情举报中心

    石家庄长安区卫健委24小时热线〖壹〗、国家卫健委24小时热线电话号码是:1232012320是卫生部设立的政府公益热线电话,2005年12月9日开始启用,2006年开始试点,2012年结束试点全面推开。2013年3月,12320公共卫生公益电话正式更名为12320卫生热线。该电话覆盖全国各地,服务对象为中国境内所有人。〖贰〗、长安区医建委是行政管理单位性质...

  • 温州地区疫情人数/疫情最新消息温州多少例了

    温州地区疫情人数/疫情最新消息温州多少例了

    病毒突发变异?关于疫情,只靠医生控制还远远不够!近来没有证据表明新型冠状病毒发生了明显突变,疫情控制需要全社会共同努力,仅靠医生远远不够。以下是对相关问题的详细阐述:关于“温州病毒变异”的谣言此前有消息称“温州490例里有40%是全新变异的病毒”,引发公众恐慌。但广州疾控中心很快发布辟谣消息,我国最新研究表明,新型冠状病毒未发生明显的变异。在疫情当前,自救...

  • 台海地区最新消息今天疫情/台海地区最新消息今天疫情情况

    台海地区最新消息今天疫情/台海地区最新消息今天疫情情况

    2022年:美国将对是否东西两线作战做出“抉择”022年美国面临在亚太地区和欧洲同时进行东西两线“作战”的重要抉择,需在对外战略、地缘政治及国内事务处理上做出关键决策。东线情况印太战略与对华遏制:美国竭力推行印太战略,矛头直指中国。例如,举办“民主峰会”却遭多国抵制,布林肯访问东南亚国家拼凑反华“统一战线”也未能如愿。战略威慑平衡:美国的“同时打赢两场战争...

返回顶部