疫情地区停课通知怎么写/疫情暂停上课的通知范本

停课通知文案

〖壹〗、因天气恶劣停课通知文案如下:停课通知 由于当前天气状况极为恶劣,为确保全校师生的安全 ,经学校慎重决定,今日所有教学活动暂停,实行停课一天。家长与学生注意事项 请家长和学生密切关注天气变化 ,及时了解最新的气象信息 ,以便做好相应的防范和应对措施 。合理安排时间,确保安全。在停课期间,尽量避免外出 ,确保个人安全。

疫情地区停课通知怎么写/疫情暂停上课的通知范本-第1张图片

〖贰〗 、停课通知文案如下:停课决定 尊敬的家长们:为了确保学生的身体健康,根据《中华人民共和国传染病防治法》及疫情防控相关要求,学校决定自即日起至3月2日停止所有线下课程 。教学安排 在此期间 ,学校及老师将会采取个性化、多媒体等远程授课方式,继续跟进学生的学习进度,确保学生的学习不受影响 。

疫情地区停课通知怎么写/疫情暂停上课的通知范本-第2张图片

〖叁〗、尊敬的家长和学员们:近期连续的降雨天气给我们的生活带来了很多不便 ,为确保大家的安全,我们决定暂时停止所有课程,直到天气状况好转。在此期间 ,建议大家密切关注当地气象台发布的天气预报,以便及时调整自己的行程。同时,我们会利用这段时间进行一些内部培训和课程资料的更新 ,以提升教学质量 。

疫情艺术学校停课通知怎么发

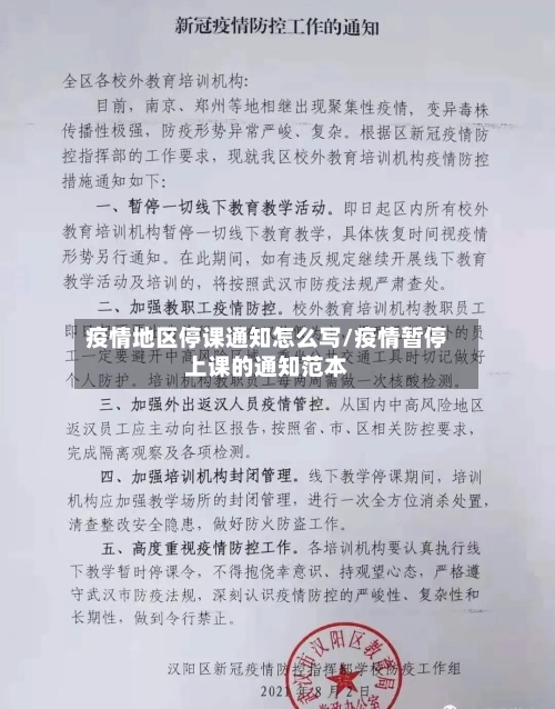
〖壹〗 、紧急通知:根据近来疫情防控形势和教育局的要求 ,原定于...的托管服务暂停,具体托管开始时间另行通知,请相互转告 ,收到请回复 或者 通知 各位家长,你们好!由于疫情原因,教育局经过慎重考虑 ,决定明日起暂停到校上课,改为线上授课。

〖贰〗 、疫情期间停课艺术教育机构在群里发如下信息能安抚家长:亲爱的各位家长,为了全面做好新冠肺炎疫情防控工作 ,艺术教育机构在此发出声明:1,艺术教育机构坚持严格防控标准、落实各项措施,艺术教育机构工作人员每天上班需要洗手消毒与体温检测 ,并且检查行程码与健康码。

〖叁〗、培训机构疫情停课通知写法如下:尊敬的各位家长:大家好!为配合新冠病毒防疫工作,根据教育局相关文件要求,即日起xxx教育(xxx)校区将暂停线下集体课程 。具体复课时间 ,待教育局统一通知安排。

〖肆〗 、停课通知文案如下:停课决定 尊敬的家长们:为了确保学生的身体健康 ,根据《中华人民共和国传染病防治法》及疫情防控相关要求,学校决定自即日起至3月2日停止所有线下课程。教学安排 在此期间,学校及老师将会采取个性化、多媒体等远程授课方式 ,继续跟进学生的学习进度,确保学生的学习不受影响 。

暂停线下教学的通知

西青区自3月14日起,全区中小学、幼儿园(含民办幼儿园 、托幼点)、西青中专暂停线下教学 ,调整为线上教学或暂停到园,各类校外培训机构同步停止线下培训。 具体安排及要求如下:暂停线下教学的范围 各级各类学校:包括公民办中小学、西青中专,自3月14日起全面调整为线上教学。

自4月11日起 ,广州全市中小学(高三有住宿和全封闭管理条件的除外)暂停线下教学,中考体育考试暂停,相关安排暂定实施至4月17日24时 。 具体安排如下:中小学教学安排 暂停线下教学范围:全市中小学阶段学校(除有住宿条件和全封闭管理条件的高三外)暂停线下教学 ,改为线上教学。

郑州自11月7日起暂停全市校外培训机构线下教学,恢复时间另行通知。具体说明如下:政策发布背景与依据根据河南日报11月8日报道,郑州市教育局发布《关于暂停校外培训机构线下教学的紧急通知》 ,明确要求全市校外培训机构自11月7日起立即停止线下教学 ,并禁止组织任何形式的线下聚集性活动 。

南昌市自3月17日起所有县区中小学 、幼儿园和培训机构陆续暂停线下教学,其中中小学转为线上教学,幼儿园和培训机构暂时停课 。

停课时间:自10月11日起开始停课 ,复课时间将根据后续情况另行通知。停课范围:中小学、幼儿园:除初中、高中毕业年级外,其他年级一律暂停线下教学。培训学校:全日制培训学校 、职业学校非毕业年级一律暂停线下教学;非全日制培训学校一律暂停线下教学活动 。

幼儿园停课通知及温馨提示

〖壹〗、幼儿园停课通知!亲爱的家长朋友们;您好!因XX地区疫情持续蔓延,为保证全体师生生命安全。防止疫情在校内传播 ,按照省教育厅紧急通知要求,各类幼儿园【明日】全部停课。具体开学时间将另行通知,请各位家长提前把幼儿安排好 ,并请坚持做好幼儿、幼儿家庭成员健康打卡以及其他上报工作!假期延续 。

〖贰〗 、西安市雁塔区教育局发布通知,全区各级各类学校自3月14日起停课,具体安排如下:中小学与幼儿园:自3月14日起停课 、停园 ,开展线上教学,期限暂定一周。职业学校:有封闭管理能力的学校实施封闭式管理,继续线下教学;无封闭管理能力的学校自3月14日起暂停线下教学 ,转为居家线上教学。

〖叁〗、防台风安全提示了解台风预警信号黄色预警、暴雨红色预警:幼儿园停课 ,未启程上学的学生不必到校;仍在上学或放学途中的学生应在安全情况下回家或就近到安全场所暂避 。橙色预警:幼儿园停课。

相关推荐

  • 崇左算钦州地区吗疫情/崇左算钦州地区吗疫情情况

    崇左算钦州地区吗疫情/崇左算钦州地区吗疫情情况

    广西到底有多少个地级市近来,广西共有14个地级市:桂林市、柳州市、南宁市、梧州市、玉林市、贵港市、贺州市、百色市、河池市、来宾市、崇左市、钦州市、北海市、防城港市。其中,钦州、北海、防城港三市是海滨城市,面临北部湾,发展前景广阔。南宁作为首府,是政治、经济、文化中心,柳州则是工业重镇,桂林则是世界知名的旅游文化名城。广西省(广西壮族自治区)下辖14个地级市...

  • 衡阳市哪些地区有疫情了(衡阳市有新冠肺炎吗)

    衡阳市哪些地区有疫情了(衡阳市有新冠肺炎吗)

    12月1日衡阳市新增16处高风险区(湖南衡阳是风险区吗)根据当前疫情防控形势,衡阳市被划分为中风险地区。这意味着衡阳存在一定的疫情传播风险,但相较于高风险地区,其风险程度较低。衡阳疫情防控要求根据疫情防控要求,衡阳市民应密切关注当地防控政策和动态,做好个人防护。近期如无必要,不建议离市、不出省、不前往中高风险地区,以减少疫情传播风险。湖南省衡阳市自202...

  • 泉港疫情中风险地区名单/泉港疫情中风险地区名单最新

    泉港疫情中风险地区名单/泉港疫情中风险地区名单最新

    聊城全国风险地区汇总聊城全国风险地区汇总表集贤路以北的区域福建省莆田市仙游县枫亭镇中风险等级地区福建省莆田市仙游县郊尾镇后沈村赖店镇象岭村园庄镇大埔村福建省泉州市泉港区界山镇东丘村界山镇鸠林村界山镇界山村顶府自然村疫情防护要注意:非必要,不远行。减少跨省区流动,不去中高风险区,美景常在,稍等再看也不迟。不扎堆,少聚集。聊城全国疫情风险地区须知如下:截至8月...

  • 全国疫情风险地区汇总m/全国疫情风险等级地区名单不断更新

    全国疫情风险地区汇总m/全国疫情风险等级地区名单不断更新

    全国疫情高中低风险区一览表?操作步骤:进入查询页面:点击搜索结果中的“疫情风险等级查询”服务。选取地区:系统默认显示当前所在地的风险等级,若需查询其他地区,可通过筛选功能手动选取目标省份、城市或区县。查看结果:页面会明确标注所选地区为高风险区、中风险区还是低风险区,并显示具体区域范围(如某街道、社区)。截至近来,国内共有2个高风险地区,76个中风险地区,主...

  • 【怎样才算严重疫情地区,疫情严重地区叫什么】

    【怎样才算严重疫情地区,疫情严重地区叫什么】

    涉疫区是指什么范围?涉疫区是指出现新冠病毒感染病例或疫情较为严重的地区。具体来说,涉疫区的范围包括以下几个方面:疫情发生地及其周边地区:这些地区可能存在新冠病毒感染的病例,包括确诊患者、无症状感染者和密切接触者等。这些地区会根据疫情的严重程度采取不同的防控措施,以遏制疫情的扩散。涉疫区是指受到新冠病毒疫情影响的地区。具体来说,涉疫区主要包括以下几个范围:有...

  • 【湖北疫情地区排名六月,湖北6月疫情】

    【湖北疫情地区排名六月,湖北6月疫情】

    湖北为什么增加这么多疫情〖壹〗、湖北疫情增加的原因主要包括地理位置因素、人口密集度高、早期防控措施不足等。地理位置因素:湖北位于中国中部,是一个交通枢纽省份,人员流动频繁,这增加了疫情传播的风险。人口密集度高:湖北人口众多,特别是武汉市,人口密度极高,这为病毒的传播提供了更多的机会。〖贰〗、地理位置因素:湖北位于中国中部,作为交通枢纽,人员流动频繁,与...

  • 厦门疫情是啥风险地区/厦门疫情区还是非疫情区

    厦门疫情是啥风险地区/厦门疫情区还是非疫情区

    福建疫情可防可控,其他地区不受影响,卫健委发声:有望在国庆长假前得到控...〖壹〗、福建疫情可防可控,其他地区不受影响,且有望在国庆长假前得到控制。具体分析如下:福建疫情现状累计阳性病例情况:自9月10日以来,福建省累计报告本土确诊病例43例,近来住院43例,无死亡病例;现有本土无症状感染者尚在接受集中隔离医学观察32例(均在莆田市)。确诊病例分布为厦门市...

  • 宁夏现在几个疫情地区有(宁夏有疫情的城市)

    宁夏现在几个疫情地区有(宁夏有疫情的城市)

    宁夏疫情最新消息,10月11日的最新消息,并传来了三个新消息。〖壹〗、新增确诊病例10例,无症状感染者39例。分布区域:银川市19例,中卫市9例,石嘴山市6例,吴忠市5例。疫情形势依然严峻,乐观估计清零目标最迟在10月20日前实现。三个新消息中卫市中宁县风险地区划分截止2022年10月11日11时:高风险地区70处中风险地区83处低风险地区5处疫...

  • 【宜宾市疫情封控地区名单,宜宾市疫情封控地区名单公布】

    【宜宾市疫情封控地区名单,宜宾市疫情封控地区名单公布】

    永川区11月有几个封控地区〖壹〗、个。根据公开信息显示,2022年11月17日,永川区新冠肺炎疫情防控指挥部将中山路街道兴龙大道2号C栋南楼、中山路街道双龙路33号、35号、37号、39号划定为高风险区域。地方疫情管控以官方公布为准,不信谣、不传谣。〖贰〗、没有封城。永川区隶属于重庆市,位于长江上游地区,根据重庆疫情防控中心显示,截止2022年11月9日,...

  • 疫情地区何时为无风险(什么是疫情无风险地区)

    疫情地区何时为无风险(什么是疫情无风险地区)

    低风险地区多久变成无风险低风险到常态化防控需要7~14天,具体根据当地防控形势而定。2022年6月,国务院应对新型冠状病毒肺炎疫情联防联控机制综合组印发《新型冠状病毒肺炎防控方案(第九版)》,明确新冠肺炎疫情风险区域划定标准。无确诊病例或连续14天无新增确诊病例为低风险地区;14天内有新增确诊病例,累计确诊病例不超过50例,或累计确诊病例超过50例,14天...

返回顶部