【疫情重点地区措施最新,疫情重点地区划分标准】

扩散丨四川:从疫情防控重点地区高风险地区来的人员应隔离14天

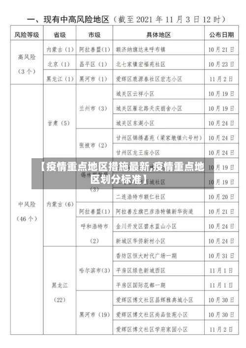
从湖北等疫情防控重点地区和高风险地区来四川的人员应当按规定接受集中或居家隔离14天管理和服务 。具体内容如下:公告发布背景:27日 ,四川省应对新型冠状病毒肺炎疫情应急指挥部发布第12号公告 ,旨在依法科学精准做好疫情防控工作 。人员管理措施:感染者须接受隔离治疗或集中医学观察。

【疫情重点地区措施最新,疫情重点地区划分标准】-第1张图片

四川省对高风险地区来(返)川人员实行14天集中隔离医学观察,对中风险地区来(返)川人员实行14天居家医学观察,并要求中高风险地区人员全员核酸检测。具体措施如下:隔离要求:高风险地区以及近14天内有高风险地区旅行史的来(返)川人员 ,由县(市、区)实行14天集中隔离医学观察 。

【疫情重点地区措施最新,疫情重点地区划分标准】-第2张图片

高风险人群的集中留观与检测入境人员若在入境前14天内有疫情高发国家(地区)旅居史,需接受24小时集中留观并进行核酸检测。这一措施旨在快速识别潜在感染者,阻断疫情输入链条。

【疫情重点地区措施最新,疫情重点地区划分标准】-第3张图片

经由境内疫情中 、高风险地区抵蓉人员是否隔离:要纳入隔离观察范围 。来自境内疫情中风险地区的人员应当自到达目的地开始居家或集中隔离医学观察14天 ,来自境内疫情高风险地区的人员应当自到达目的地开始集中隔离医学观察14天,隔离时间以隔离观察人员抵达观察点次日起计算。是否检测:要检测。

最新!河北三个市全域封闭,石家庄超2万村民大转移异地隔离

河北省石家庄市 、邢台市、廊坊市实行全域封闭管理,石家庄市藁城区增村镇部分村庄2万多名村民进行分批异地集中隔离观察 。以下是具体情况:全域封闭管理措施封闭范围:石家庄市、邢台市 、廊坊市全域实行封闭管理 ,人员、车辆非必要不外出。封控措施:对三市中高风险地区的村庄和居民小区采取更为严格的封控措施,严控人员流动。

广东对重点地区来粤人员健康管理措施(10月20日)

〖壹〗、广东省对重点地区来(返)粤人员健康管理措施主要包括隔离和核酸检测等方面,具体需根据疫情风险等级和当地政策执行 ,可通过官方渠道查询最新规定 。主要措施分类隔离要求:针对不同风险等级地区来粤人员,可能采取集中隔离 、居家隔离或居家健康监测等措施。

〖贰〗、中、高风险地区需要隔离14天。_广东对重点地区来粤人员健康管理措施对湖南长沙市来佛返佛人员开展“四个一 ”健康管理和14天自我健康监测 。四个一:即发放一份健康告知书,开展一次健康问询 ,查验一次健康码 ,抵达佛山当日一次核酸检测 。以上管控措施起始日期:10月17日起。

〖叁〗 、实施时间:9月25日至10月20日期间 对有中高风险地区旅居史的来(返)穗人员实施“集中隔离14天 ”(时间从离开所在地级市开始计算),在14天开展核酸检测,第14天双采双检。

重点关注地区是什么意思?

重点关注区是信息流中一种突出的显示形式 ,旨在提高用户对某一类信息的关注度 。以下是关于重点关注区的详细解释:作用:提高用户关注度:在众多信息中,重点关注区可以迅速吸引用户的注意力,使用户更容易注意到并关注到特定的信息。

重点关注地区是指政府或机构在某个时期或某个问题上所特别关注和关心的地区。这些地区往往存在某些重要特征 ,例如经济发展潜力、人口变化、社会问题等等,这些特征使得这些地区在中央政府或省级政府的规划中处于特别的位置,需要采取特殊的政策 、措施或投资 。

重点关注区是信息流中一种突出的显示形式 ,意在提高用户对某一类信息的关注度。在大量信息面前,重点关注区不仅可以减少用户的审阅时间,还可以让用户更容易地获取自己想要的信息。对于信息发布者来说 ,重点关注区也能突出其所要宣传的内容,提高信息传播效果 。

疫情重点关注地区是指重点管控区所在的地市除重点管控区以外的行政区域。针对疫情重点关注地区来(返)人员,各地有相应的管理措施。比如沈阳规定 ,从重点关注地区来(返)人员需提供7日内或48小时新冠病毒核酸检测阴性证明 ,无法提供核酸检测阴性信息的,需第一时间接受核酸检测 。

国家卫建委今天公布的20条优化防疫的重磅措施,信息量非常大,都有哪些重...

〖壹〗、国家卫健委公布的20条优化防疫措施在管控范围、风险区划定 、隔离政策 、核酸检测、整治层层加码等方面做出重大调整,释放了科学精准防控、平衡防疫与经济社会发展的信号 ,具体如下:重大调整内容管控人群范围缩小取消次密接判定:此前第九版防控方案规定,对次密接采取七天居家隔离。

〖贰〗 、疫情防控:考生需遵守当地疫情防控要求,配合考场工作人员进行体温检测、健康码查验等工作。考试期间需佩戴口罩 ,保持社交距离 。备考建议 制定复习计划:根据考试大纲和自身情况,制定合理的复习计划,确保每个知识点都能得到充分的复习 。多做真题:通过做真题可以了解考试形式和题型 ,提高解题能力和应试技巧。

〖叁〗、非医药卫生专业大学专科以上学历+工作经验:考生若持有非医药卫生专业的大学专科或以上学历证书,则需连续从事本职业或相关职业工作2年以上,并经过健康管理师三级正规培训达到规定标准学时数 ,取得结业证书。

如何做好重点地区和高风险地区返回人员的社区防控?【国务院联防联控机制...

做好重点地区和高风险地区返回人员的社区防控,需从管理机制 、人员监测、应急处置、宣传引导四个核心环节入手,具体措施如下:实施网格化与地毯式管理 ,强化人员摸排与登记网格化管理:将社区划分为若干网格 ,每个网格配备专人负责,明确责任分工,确保防控工作无死角 。

返乡政策核心要求精准防控:针对不同风险区域返乡群众 ,需分类分区落实防控措施,避免“一刀切”式管理。例如,对低风险地区返乡人员 ,不得擅自加码要求隔离或限制出行;对中高风险地区人员,需严格落实核酸检测 、健康监测等措施,但不得随意扩大管控范围。

密切接触者应严格落实集中或居家隔离医学观察 。其他人员体温检测正常可出行和复工。重点措施:从湖北等疫情防控重点地区和高风险地区来的人员 ,应当按规定接受集中或居家隔离14天管理和服务。社区防控措施:未发现病例社区,做好组织动员、健康教育、物资储备等疫情应对准备工作 。

资源集约:通过调整隔离方式 、取消密接的密接判定等措施,提高防控资源利用效率。政策意义此次优化是针对奥密克戎变异株传播速度快、隐匿性强等特点的主动调整 ,旨在通过更精准的管控措施降低疫情对经济社会的影响,同时保障高风险人群和重点区域的防控效果。

没有发生疫情的地区,严格按照第九版防控方案确定的范围对风险岗位、重点人员开展核酸检测 ,不随意扩大核酸检测范围 、人员管控 、社区封控、隔离转运范围 。纠正“一天两检”“一天三检 ”等不科学做法。疫情发生地分类有序做好外地滞留人员疏解 ,目的地不得拒绝接受滞留人员返回,避免疫情外溢,不得加码管控。

相关推荐

  • 【疫情地区新闻,疫情新闻合集】

    【疫情地区新闻,疫情新闻合集】

    北京发布会汇总:新增2例、5密接阳性,顺义进入战时状态。图:顺义区两确诊病例行动轨迹公布相关场景5例密接阳性:朝阳区3个街道、顺义区12个街道乡镇及天竺综保区相关人员核酸检测中,初步发现5例阳性,均为确诊病例密接者。市、区疾控机构正在复核诊断,不排除进一步发现病例可能。月26日北京市召开第192场疫情防控新闻发布会,通报新增5人核酸检测阳性,均为确诊病例密...

    2026/03/21
  • 宁波地区疫情病毒毒株/宁波 病毒

    宁波地区疫情病毒毒株/宁波 病毒

    2025年秋冬季新冠病毒毒株是什么025年秋冬季在全球不同地区流行的新冠病毒毒株存在差异,主要以奥密克戎的多个亚型变异株为主,其免疫逃逸能力和传播力均有所增强。具体来看,在中国地区,冬季流行的优势毒株为奥密克戎XBB.9亚分支。该毒株的免疫逃逸能力相较于早期的XBB.5更强,这直接导致了现有疫苗的保护效果有所下降。025年英国发现的新冠病毒新毒株为NB.1...

  • 如何显示当前地区疫情情况(怎么看当地疫情情况)

    如何显示当前地区疫情情况(怎么看当地疫情情况)

    如何使用百度地图查询疫情动态〖壹〗、步骤1:进入更多功能入口打开百度地图主界面,在屏幕右下角或右上角找到“更多”图标(通常为三个横线或省略号形状),点击进入功能扩展页面。步骤2:选取疫情动态功能在“更多”页面中,浏览功能列表,找到“疫情动态”图标(可能标注为“疫情地图”“疫情信息”等),点击后系统将自动跳转至疫情数据展示界面。〖贰〗、第一步:进入“我的”页...

  • 甘孜州疫情最新地区情况(甘孜州疫情最新地区情况查询)

    甘孜州疫情最新地区情况(甘孜州疫情最新地区情况查询)

    甘孜州有没有疫情通过查询相关资料显示,甘孜州有疫情,中新网成都2022年8月27日,记者27日从四川省甘孜州卫生健康委员会获悉,8月26日0时至24时,该州新增确诊病例3例,无新增无症状感染者。所以2022年甘孜州有疫情。是。截止时间2022年9月3日查询,中新网成都9月2日从四川省甘孜州应对新冠肺炎疫情应急指挥部获悉,9月1日0时至24时,甘孜州新增1例...

  • 【遵义市疫情地区有哪些,遵义疫情哪个区】

    【遵义市疫情地区有哪些,遵义疫情哪个区】

    遵义市汇川区部分区域划定为高风险区公告(11月18日起)经综合研判,汇川区部分区域划定为高风险区,现公告如下:高风险区汇川区大连路街道办事处大连路人寿保险商住楼A栋1单元以上高风险区实行封控管理措施,期间“足不出户、上门服务”。低风险区汇川区除高风险区外的其他区域划定为低风险区,实行“个人防护,避免聚集”,离开所在地持48小时核酸检测阴性证明。遵义红花岗区...

  • 【卢家堡什么地区有疫情发生,卢家堡什么地区有疫情发生的】

    【卢家堡什么地区有疫情发生,卢家堡什么地区有疫情发生的】

    九台简介及详细资料〖壹〗、九台市简介:教育情况:九台拥有一所省重点高中——九台一中,该校教育质量较高,每年都有学生考入北京大学和清华大学。休闲娱乐:九台的休闲娱乐设施相对有限,没有慢摇吧或较高档次的酒吧。风景方面,南山和东山是当地的主要景点,但南山的门票仅为1元,内部设施较为简单,而东山则尚未开发。〖贰〗、003年,九台市辖:九台街道、营城街道、九郊街道、...

  • 石家庄疫情重点地区/石家庄疫情最重的地方

    石家庄疫情重点地区/石家庄疫情最重的地方

    环京紧急冰封:河北藁城疫情中心区两万村民火速异地隔离河北藁城疫情核心区增村镇12个村超2万村民被紧急转移实施异地隔离,主要因当地对传统封村隔离信心不足,推测环境多处阳性使封村措施有效性面临挑战,异地隔离是更安全妥帖的做法。事件背景1月2日藁城第一例新冠患者确诊后,4日开始增村村口封闭,村民多数“插上门自己隔离”。高风险地区前往北京,需要集中隔离14天,中风...

  • 【伊犁地区疫情指挥部电话,伊犁地区疫情指挥部电话是多少】

    【伊犁地区疫情指挥部电话,伊犁地区疫情指挥部电话是多少】

    福建泉州援疆:半年完成全年八成项目建设任务〖壹〗、资金投入与任务完成:上半年在教育、医疗、住房等民生领域投资超5000万元,完成年度八成以上项目建设任务,一批学校、幼儿园、安居房已交付使用。滨湖镇幸福大院项目:作为昌吉市首座农村幸福大院,总投资550万元全部来自援疆资金。项目可满足未来5至10年滨湖镇及周边10个乡镇的集中养老需求,解决困难老年人生活照料问...

  • 发生校园疫情的地区(发生校园疫情的地区有哪些)

    发生校园疫情的地区(发生校园疫情的地区有哪些)

    福建校园疫情防控为何破防?金冬雁指出,莆田市疫情虽然“破防”,但上述操作是学校防疫工作中非常先进的做法,值得表扬和推广,“它实际上是建立了一个雷达系统,在这次疫情防控中,就弥补了外防输入的漏洞。”也有专家分析,15天间隔时间过长,这也导致莆田此次疫情未被及早发现。因为学校里面有很多的孩子,而且很多孩子都来自不一样的地方,所以才会出现一些疫情防控破防。此次莆...

  • 三亚市疫情地区图最新(三亚市疫情报告)

    三亚市疫情地区图最新(三亚市疫情报告)

    2022年三亚疫情封城了吗?附机场最新防疫政策!022年三亚未封城,但针对疫情对部分场所实施了封控管理,同时机场防疫政策有所调整。以下是详细情况:2022年三亚疫情封城情况疫情最新动态:2022年2月28日,三亚市新增1例确诊病例。有。三亚位于海南省,该地区受疫情影响在2022年5月便开始封城,但在2022年9月1日便开始解封,根据该地区政府推出的复工政策...

返回顶部