潍坊哪个区是低风险地区
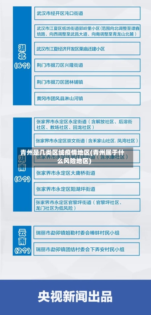
〖壹〗 、潍坊11个区是低风险地区 。潍坊市潍城区等11个县(市、区)为低风险地区。潍坊低风险区为:潍城区、寒亭区 、坊子区、奎文区、诸城市 、高密市、临朐县、青州市 、寿光市、安丘市、昌邑市。潍坊中风险区为:昌乐县 。潍坊无县(市、区)处于高风险区。风险等级每周调整一次 ,发生突发聚集性疫情或不明原因社区传播疫情时随时调整。

〖贰〗 、潍坊低风险地区有以下几个:奎文区的梨园街道绿城诚园小区2号楼、潍州路街道水岸华庭9号楼、大虞街道丹桂里小区7号楼 、北苑街道同心园小区14号楼 。寒亭区的张氏发展中心仁和盛庭 12 号楼、开元街道天宏尚文苑 2 号楼、开元街道惠和园 21 号楼 、朱里街道前朱里村。疫情期间出行注意防护。

〖叁〗、通过查询相关资料显示,潍坊有高风险也有低风险 。截止2022年11月25日,山东潍坊的奎文区是高风险地区 ,其他区域是低风险地区。因此,潍坊有高风险也有低风险。

〖肆〗、有关事项通告如下:自2022年4月2日0时起,潍城区城关街道颐园小区 、北关街道谷德锦商场由中风险地区降为低风险地区。自2022年4月2日0时起 ,解除潍城区封控区和管控区封控管控措施 。
潍坊市青州市现在能收快递吗
〖壹〗、通过查询相关资料显示,潍坊市青州市现在能收快递。现在是2022年11月17日,根据潍坊市青州市疫情最新数据显示 ,潍坊市青州市全域为无风险地区,落实常态化防控措施,所以潍坊市青州市现在能收快递。
〖贰〗、能的 。青州快递是在正常的收发的,是能发出去的。青州市 ,山东省下辖县级市,由潍坊市代管,地处山东半岛中部 ,东临昌乐县,西靠淄博市的淄川区 、临淄区,南接临朐县 ,北与东营市的广饶县接壤,东北与寿光市毗连。
〖叁〗、青州邮局总店位于青州市中心区域,具体地址是青州大道与人民路交汇处东北角 。青州邮局总店是青州市邮政服务的核心枢纽 ,承载着邮件寄递、包裹收发、汇票兑付等多项重要功能。其位置选取十分关键,既要便于市民前来办理业务,又要确保邮件能够快速高效地分发到各个角落。
〖肆〗 、玲珑山北路青州农村商业银行西南侧 。黄楼隶属于山东省潍坊市青州市 ,极兔快递位于玲珑山北路青州农村商业银行西南侧。极兔致力于利用先进的IT管理系统,提升快递时效和改善客户服务质量,以寄件便利,快速派件 ,高效理赔作为主要服务宗旨。
〖伍〗、个小时 。中通快递潍坊中转站位于山东潍坊市寒亭区,青州市,山东省下辖县级市 ,由潍坊市代管。通过查询百度地图显示,中通快递潍坊中转站到青州有85公里的距离,私家车需要1小时23分钟的时间 ,快递物流车需要3个小时,因为有配送流程,耗费时间长。

潍坊青州是什么风险等级
〖壹〗、疫情常态化地区。潍坊青州截止到12月15号 ,疫情风险地区等级为疫情常态化地区 。青州市,山东省下辖县级市,由潍坊市代管 ,地处山东半岛中部,东临昌乐县,西靠淄博市的淄川区 、临淄区,南接临朐县 ,北与东营市的广饶县接壤,东北与寿光市毗连。
〖贰〗、潍坊市潍城区等11个县(市、区)为低风险地区。潍坊低风险区为:潍城区 、寒亭区、坊子区、奎文区 、诸城市、高密市、临朐县 、青州市、寿光市、安丘市、昌邑市 。潍坊中风险区为:昌乐县。潍坊无县(市 、区)处于高风险区。风险等级每周调整一次,发生突发聚集性疫情或不明原因社区传播疫情时随时调整 。
〖叁〗、开学。通过查询山东省潍坊市青州市最新疫情风险等级了解到 ,截至2022年11月29日,山东省潍坊市青州市为低风险等级,群众出行应佩戴口罩 ,11月20日上午,全市教体系统重点工作会议召开,传达贯彻上级疫情防控会议精神 ,对近期中小学复学返校工作进行安排部署。,会议要求,一是全面做好复学前准备工作 。
〖肆〗、例。通过查询青州地最新疫情风险等级了解到 ,截至2020年11月11日,青州地方为中风险等级,潍坊市新增11例新冠肺炎本土无症状感染者,其中青州市6例。出门群众需佩戴口罩 。
〖伍〗 、风险地区风险等级调整为低风险后 ,星号会自行消失。14天后自行消失。这个时限是以用户本人的时间为计量单位,与风险地区无关。如果14天后行程卡星号依然存在,可以致电通信行程卡相关通讯服务商进行调整 。
为什么菏泽到青州火车停运
没有停运。通过查询疫情防控中心显示 ,截止到2022年10月24日,菏泽属于我国低风险地区,青州属于我国低风险地区 ,两地的火车没有停运,但是乘坐需要出示健康码和48小时内的核酸检测证明。
晚上12点菏泽没有到青州的火车 。菏泽到青州最晚的火车21:40从菏泽始发。你想从菏泽乘火车去青州的话,就只有再等17个小时。17:32有车去青州 ,到青州是半夜 。你从北京乘火车直接到青州不好吗?对不起,我多问了。
从菏泽到青州市,可选取汽车或自驾两种交通方式 ,具体信息如下:汽车出行菏泽总站至青州有两条长途汽车线路,均提供直达服务:车次zz0049:08:20从菏泽总站出发,票价为133元。该车次适合希望尽早抵达的旅客,但需注意提前到达车站完成购票及安检流程 。车次zz0062:09:00从菏泽总站出发 ,票价为137元。
山东哪些地区是疫情低分险区域(山东哪些地区是疫情高风险地区)
〖壹〗、截至近来,山东省存在中风险地区,暂无高风险地区。其中 ,青岛市黄岛区九龙江路53号甘水湾小区被列为中风险地区,并划定为封控区 。
〖贰〗、泰安泰山区属于:低风险区域高风险区域:在最后一例病例确诊后14天区域内无本地新增确诊病例时,可解除封锁。高风险地区采取极为严格的措施应对疫情 ,果断采取停工 、停业、停课等管控措施,必要时可采取区域封锁,限制人员进出。
〖叁〗、低风险区。聊城地区近来没有中 、高风险区域 ,都是低风险地区 。疫情风险区等级划分的标准:高风险地区:一般是指累计新冠病例超过了50例,同时〖Fourteen〗、天内是有聚集性疫情发生。
〖肆〗、威海市为高风险地区。疫情的高中低风险地区划分标准是依据一个街道或者乡镇14天内是否有新冠确诊病例 、有多少病例,来进行划分高中低这三个风险等级 ,且具体的划分标准还需要按照新冠肺炎疫情转变进行适时调整 。大家比较好要依据自己所住区域的疫情时势,更改自己的行程,以减少新冠肺炎疾病的传播。









