海口疫情中风险地区个数/海口中高风险地区最新名单最新

2022全国中高风险地区一览表最新(实时更新)

〖壹〗、截至近来,国内共有2个高风险地区 ,76个中风险地区,主要分布在陕西省、河南省 、浙江省等地,以下为详细信息(数据不包括港澳台地区):高风险地区:具体地区名单会随疫情形势动态调整 ,可通过权威渠道实时查询。高风险地区通常意味着当地疫情较为严重,传播风险高,会采取更为严格的防控措施 ,如封控管理、全员核酸检测等 。

海口疫情中风险地区个数/海口中高风险地区最新名单最新-第1张图片

〖贰〗、高风险地区:累计确诊病例超过50例;14天内有聚集性疫情(如学校 、工厂等集体单位出现多例关联病例)。中风险地区:14天内有新增确诊病例;累计确诊病例不超过50例,或超过50例但14天内无聚集性疫情。低风险地区:无确诊病例,或连续14天无新增确诊病例 。

海口疫情中风险地区个数/海口中高风险地区最新名单最新-第2张图片

〖叁〗、022年全国中高风险地区查询可通过以下两种主要方式实现:查询方式一:国务院客户端小程序——疫情风险等级查询入口获取:通过微信搜索“国务院客户端”小程序 ,进入后即可找到“疫情风险等级查询”功能入口。

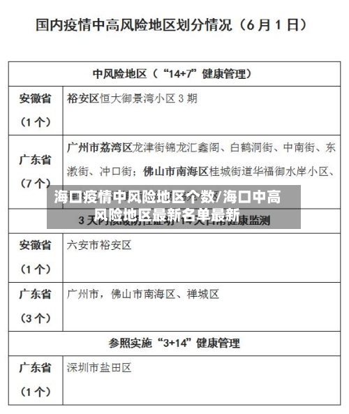
〖肆〗、全国中高风险地区名单持续更新如下:截至2022年6月21日,全国有高风险地区11个,中风险地区38个如下。

〖伍〗 、截至相关通告发布时 ,2022年安阳市中高风险地区汇总如下:高风险地区有2个 1月10日 ,汤阴县育才学校被划定为高风险地区 。1月10日,汤阴县古贤镇大朱庄村被划定为高风险地区。中风险地区有3个 1月10日,内黄县六村乡袁六村被划定为中风险地区。

海口市澄迈县是疫情地区吗

特定时间段途经指定地区人员:2月18日(含)以来途经贵州清镇市 。2月17日(含)以来途经湖北武汉市、海南澄迈县、山西晋中市。2月16日(含)以来途经四川泸州市。2月14日(含)以来途经湖南郴州市 、广东广州市 。2月13日(含)以来途经内蒙古包头市 。2月12日(含)以来途经内蒙古巴彦淖尔市。

通过查询相关资料显示 ,海口市澄迈县不是疫情地区。截止2022年08月23日23时,澄迈共有中高风险地区0个;现有封控区、管控区、防范区0个,所以 ,海口市澄迈县属于低风险区,不是疫情地区 。

是。截止至2022年8月15日,根据海口市防疫要求规定 ,海口市澄迈县仍处于疫情防控的时期,海口市澄迈县任何人都需要做好安全防护,安全出行。海口市澄迈县属于高险地区 ,旅游区任何人都不可以去,还需要携带健康码 。

022年2月,海南澄迈县来(返)潮州人员需按以下规定报备并落实防控措施:报备对象范围2022年2月17日以来有海南省澄迈县旅居史的来(返)潮人员 ,尤其是与病例活动轨迹存在交集的人员 ,需尽快主动向所在社区 、宾馆或酒店报备。

海南本轮疫情海口最严重的时间

海南本轮疫情海口最严重的时间在今年8月份,有8天全市执行静态管理,全民做核酸。

疫情数据8月7日0时—12时数据:全省共报告本土新冠病毒阳性感染者182例 ,其中确诊病例104例(三亚市74例 、儋州市19例、东方市3例、海口市3例 、琼海市2例、陵水县1例、乐东县1例 、五指山市1例);无症状感染者78例(三亚市70例、儋州市4例、陵水县2例 、五指山市1例、万宁市1例) 。

海口疫情爆发时间是2022年8月1日。通过查询疫情资料显示,海口疫情是从2022年8月1日开始初的,根据海南疫情防控指挥部消息:自8月1日海南发生本轮疫情以来指挥部 ,总体来看,海南疫情近日仍然保持高位运行。

海口疫情高峰期时间在2023年一月上旬 。中国新闻社微信公众号消息,据三亚发布微信公众号消息 ,12月23日,海南省新冠肺炎疫情防控工作指挥部综合组副组长、医疗救治组副组长,省卫生健康委员会党委委员 、副主任李文秀介绍 ,当前,海南省疫情处于快速爬坡阶段,预计可能很快迎来高峰期。

疫情总体情况 8月1日至13日 ,海南省本轮疫情累计报告阳性感染者7736例 ,其中21人已治愈出院。8月13日新增本土确诊病例494例(含无症状感染者转确诊3例)、无症状感染者846例 。

相关推荐

  • 疫情风险地区查询山东(疫情风险地区查询山东省)

    疫情风险地区查询山东(疫情风险地区查询山东省)

    怎么查风险地区〖壹〗、进入支付宝风险等级查询里;点击“地区”;再选取查询的地区即可。〖贰〗、可以通过支付宝中的风控地区查询功能来查看自己所在区域是否为中高风险地区,具体操作如下:工具/原料华为P50HarmonyOS0.0支付宝80方法/步骤第一步:打开手机进入支付宝,在首页点击国内新增。第二步:点击风险区域菜单。第三步:在疫情风险等级查询页面选取自己...

  • 【全国肺炎疫情严重地区,全国疫情严重的地区排名】

    【全国肺炎疫情严重地区,全国疫情严重的地区排名】

    全国疫情最严重的地方是哪些江苏省是近来全国疫情最为严重的省份之一。根据最新的中高风险区域名单,江苏省拥有2个高风险地区和50个中风险地区。8月1日,江苏新增40例本土确诊病例,其中11例为轻型,29例为普通型。同时,新增2例本土无症状感染者,以及3例境外输入确诊病例。疫情初期,湖北省特别是武汉市成为了中国疫情最为严重的地区。由于早期对病毒传播和感染途径的认...

  • 蒲城县疫情地区分布图最新(蒲城县疫情防控总体情况通报)

    蒲城县疫情地区分布图最新(蒲城县疫情防控总体情况通报)

    12月1日18时起渭南疫情风险区域有调整(渭南市政府疫情公告)〖壹〗、根据当前新冠疫情防控需要,按照《关于进一步优化新冠肺炎疫情防控措施科学精准做好防控工作的通知》(联防联控机制综发〔2022〕101号)关于风险区调整相关规定,经综合研判,渭南市应疫办研究决定,自2022年12月6日20时起,对全市疫情风险区域进行调整。华州区杏林镇公园天下小区8号楼调整为...

  • 疫情期间哪个地区最安全(疫情期间哪个地区最安全呢)

    疫情期间哪个地区最安全(疫情期间哪个地区最安全呢)

    疫情政策:全球疫情最安全国家地区排名榜出炉〖壹〗、北美:仅加拿大(第12)入选,美国排名第58。南美与非洲:无国家进入前20。加拿大与中国的具体得分与动态性加拿大:以699分(满分1000)排名第12,其优势在于政府响应效率、旅行限制措施及经济支持政策。中国:排名第7,得分未公开,但因早期严格防控、大规模检测和隔离措施获得认可。〖贰〗、美国:相对落后,处在...

  • 【湖北省公布疫情管控地区,湖北疫情管控区域】

    【湖北省公布疫情管控地区,湖北疫情管控区域】

    全省本土零新增!武汉1例境外输入确诊病例在居家隔离期间检测发现_百度...月21日湖北省新增本土确诊0例,新增境外输入确诊2例,其中1例为居家隔离期间检测发现。具体通报内容如下:本土疫情情况:8月21日0时至24时,湖北省新增新冠肺炎本土确诊病例0例,新增本土无症状感染者0例。新增出院病例2例(荆门市1例,黄冈市1例);新增解除医学观察无症状感染者7例(武...

  • 【哪里疫情是中风险地区的,哪些城市是疫情中风险地区】

    【哪里疫情是中风险地区的,哪些城市是疫情中风险地区】

    中高风险地区怎么界定病例和无症状感染者居住地,以及活动频繁且疫情传播风险较高的工作地和活动地等区域,划为高风险区。原则上以居住小区(村)为单位划定,根据流调研判结果可调整风险区域范围。实行封控措施,期间“足不出户、上门服务”。可以通过支付宝上的疫情风险等级查询功能来判断是否为中高风险地区,具体操作如下:工具/原料小米11MIUI12支付宝20方法/步骤...

  • 天河疫情风险地区(天河疫情风险地区查询)

    天河疫情风险地区(天河疫情风险地区查询)

    广州天河区保利是低风险地区吗?〖壹〗、低风险区。通过查询广州天河区疫情防控相关资料显示,截止2022年12月10日是低风险区。将以下区域由高风险区调整为低风险区,实行“个人防护,避免聚集”防范措施。天河村迎福一横巷3号,天河村迎福里3号,天河村迎德新五巷5号,天河村南溪一巷4号。〖贰〗、无法确定“广州天河区天河路保利中辰广场535号线下面签贷款”的真实性。...

  • 仁怀疫情风险地区图最新/仁怀新冠肺炎最新疫情

    仁怀疫情风险地区图最新/仁怀新冠肺炎最新疫情

    铜仁市最新防疫政策〖壹〗、截至8月17日24时,贵州省累计报告本土确诊病例190例、境外输入确诊病例1例,累计治愈病例184例、死亡病例2例。〖贰〗、铜仁市援鄂优待政策主要包括以下方面:经济补助:根据工作性质,对“十一岗人员”(包括新冠肺炎确诊病例定点收治医院隔离病区医务人员、援鄂援省医务人员等)进行分类补助。补助标准分别为每人每天600元、300元和20...

  • 【泰国哪个地区疫情严重,泰国哪个城市疫情最严重】

    【泰国哪个地区疫情严重,泰国哪个城市疫情最严重】

    泰国著名寺庙和宗教胜地“五世佛”因疫情关闭那春玉佛寺作为泰国著名寺庙和宗教胜地,其关闭反映了疫情对宗教活动和旅游业造成的直接冲击。积庆寺在宗教政策落实后得到恢复修建,现有措钦大殿、天王殿、扩法殿、关帝庙、观音阁等五处庙宇,僧人十多名,宗教活动常举行。积庆寺见证了五世活佛的传奇,从一世活佛的治病救人,到二世活佛的佛法渡化,再到五世活佛的宗教贡献,寺庙经历了多...

  • 欧洲地区国家疫情反弹(欧洲疫情反复)

    欧洲地区国家疫情反弹(欧洲疫情反复)

    欧洲各国陆续做出逐步复工复产的决定,释放了哪些信号?〖壹〗、欧洲各国陆续做出逐步复工复产的决定,释放了多方面的信号,具体如下:疫情形势趋于可控疫情得到初步控制:德国、意大利、瑞士、丹麦、西班牙等国在严格实施社会管控后,疫情形势趋于平缓,新增病例和死亡病例的增长速度放缓,为复工复产提供了基础条件。〖贰〗、欧洲各国陆续做出逐步复工复产的决定,释放了多方面的信...

返回顶部