-
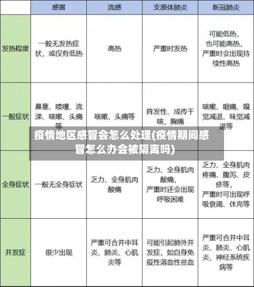
疫情地区感冒会怎么处理(疫情期间感冒怎么办会被隔离吗)
疫情之下小病别去医院!这里有一份最全在家应对指南!宝宝小药箱:宝宝皮肤娇嫩,易发湿疹,一定一定要频繁涂上润肤露,出疹瘙痒可擦炉甘石洗剂,尿布疹严重时,可以涂点氧化锌软膏。疫情尚未解除,对照这份清单,尽量能不去医院就不去医院。头痛:如偏头痛...
疫情地区感冒会怎么处理2026/03/04
疫情之下小病别去医院!这里有一份最全在家应对指南!宝宝小药箱:宝宝皮肤娇嫩,易发湿疹,一定一定要频繁涂上润肤露,出疹瘙痒可擦炉甘石洗剂,尿布疹严重时,可以涂点氧化锌软膏。疫情尚未解除,对照这份清单,尽量能不去医院就不去医院。头痛:如偏头痛...