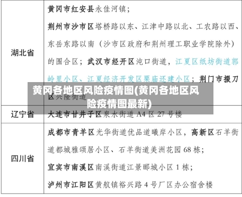
-
黄冈各地区风险疫情图(黄冈各地区风险疫情图最新)
黄冈市长,哭了〖壹〗、月16日,黄冈市委副书记、市长邱丽新在同湖南支援黄冈医疗队交流时,讲到动情处不禁哽咽,表达了对湖南医疗队的感恩之情。哽咽原因:邱丽新在交流中表示,黄冈疫情严重,重症、危重症病人多,湖南医疗队主动提出接管ICU,极大缓...
黄冈各地区风险疫情图2026/03/09
黄冈市长,哭了〖壹〗、月16日,黄冈市委副书记、市长邱丽新在同湖南支援黄冈医疗队交流时,讲到动情处不禁哽咽,表达了对湖南医疗队的感恩之情。哽咽原因:邱丽新在交流中表示,黄冈疫情严重,重症、危重症病人多,湖南医疗队主动提出接管ICU,极大缓...