-
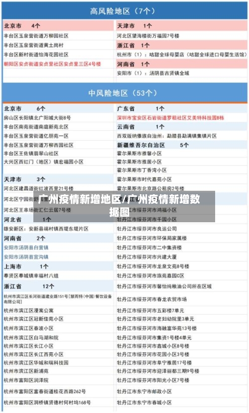
广州疫情新增地区/广州疫情新增数据图
3月广州疫情最新消息风险等级〖壹〗、截至3月,广州市无高、中风险地区,全市各区均为低风险地区,具体包括越秀区、天河区、荔湾区、海珠区、黄埔区、番禺区、白云区、南沙区、花都区、增城区、从化区。以下是详细说明:风险等级划分标准高风险地区:需...
广州疫情新增地区2026/03/13
3月广州疫情最新消息风险等级〖壹〗、截至3月,广州市无高、中风险地区,全市各区均为低风险地区,具体包括越秀区、天河区、荔湾区、海珠区、黄埔区、番禺区、白云区、南沙区、花都区、增城区、从化区。以下是详细说明:风险等级划分标准高风险地区:需...