河南地区哪里没有疫情(河南省哪里没有疫情)

中国那些城市没被疫情洗礼过的有

他们就是山东的东营市 ,河南的舞钢市 ,广东的云浮市等 。这些城市的人都安然无恙,他们没有受到疫情的影响和封控,他们没有全民做过核酸 ,甚至不少人连口罩也没带过,连疫苗也没打过?是他们身上有抗体吗?是疫情不会侵袭他们吗?当然都不是 。据说他们外防输入非常过硬,凡是进入他们地界的任何人都要进行严格管理。

河南地区哪里没有疫情(河南省哪里没有疫情)-第1张图片

保定作为全国第一批疫情放开的城市 ,经过两周左右的疫情洗礼,已经是凤凰涅槃,浴火重生。阳过的保定 ,人们已经开始走上街头,马路上开始开始堵车,商场又恢复了往日的繁华 ,虽然大多都是年轻人,但人们已经对新冠认识从谈冠色变到正常对待了,近来保定的烟火气回来了 ,一切都将恢复正常 。

经过新型冠状病毒疫情的洗礼 ,曾经的湖北武汉牵动着国人的心,2020已经远去,2021早已是新的篇章。

有人说 ,淄博爆火的原因是:宰牛 、宰羊,不宰客,那么五一遇冷的旅游城市 ,则恰恰相反。 2023年初,有女游客去丽江古城游玩,没想到在这里 ,却遇到了一件大无语的事 。 女子在一家店随手点了两串烧烤,一串是竹虫,一串是蜻蜓。

再艰难 ,爱不会离开!此刻我们都是武汉人!万众一心,众志成城,就没有中国人民跨不过去的坎!武汉加油!中国加油!请大家戴口罩 ,勤洗手 ,少去人群聚集处。

武汉自从经历过疫情的洗礼之后,很多人就把这座历史名城放到了旅游清单里面,总想着有机会过去看看 。武汉也是集美食和美景于一体的城市 ,非常适合一家人来此观光度假。黄鹤楼虽然是重建的,但是冲着天下第一名楼的名气,还是很值得一家人同去看看。

河南哪个地方出现疫情了?

〖壹〗 、许昌市疫情详情:许昌市新增的18例本土无症状感染者 ,是河南省此轮疫情中无症状感染者的主要构成部分 。近来,许昌市已对所有感染者实施闭环转运至定点医院救治,并同步开展流行病学调查和密切接触者排查工作。

〖贰〗、022年3月 ,河南省内有疫情发生的城市包括郑州市、周口市 、焦作市、濮阳市、商丘永城 、开封市、信阳市、洛阳市。以下是这些地区的相关情况说明:郑州市作为河南省省会,郑州市疫情动态受广泛关注 。可通过官方渠道获取确诊病例和无症状感染者数据详情 、中高风险区名单、封控区和封闭区名单等信息 。

〖叁〗、信阳市:9月-10月出现零星病例,潢川县 、固始县等加强社会面管控 ,倡导非必要不离县。其他城市:洛阳、南阳、周口 、驻马店等地在2022年不同时间点均报告过本土病例,多与省外输入或聚集性活动相关,防控措施包括区域封控 、全员核酸等。

〖肆〗、河南疫情发生在南阳 ,信阳 ,驻马店,周口,商丘 。根据相关资料显示:南阳 ,信阳,驻马店,周口 ,商丘,这都是河南豫南地区,豫东地区 ,人口多,出去工作的人也多,流动人口多 ,造成了疫情重灾区,河南管控力度大,及时得到了解决。

河南什么城市没有疫情

〖壹〗、截至近来 ,河南省没有疫情的城市有南阳市 、三门峡市和济源市。以下是详细信息:南阳市:未报告新冠肺炎确诊病例或无症状感染者 ,属于无疫情地区 。三门峡市:同样未出现新冠肺炎相关病例,保持无疫情状态。济源市:作为河南省直辖的县级市,也未报告疫情发生。

〖贰〗、截止2022年11月9日 ,许昌没有疫情 。截止2022年11月9日,许昌市无新增本土和新增无症状病例,没有疫情。河南省 ,简称“豫”,中华人民共和国省级行政区。省会郑州,位于中国中部 ,东接安徽、山东,北接河北 、山西,西连陕西 ,南临湖北,总面积17万平方千米 。

〖叁〗、开封,商丘等。根据国家疫情防控中心显示 ,截止2022年8月15日。开封 ,商丘,濮阳,新乡 ,南阳,驻马店,周口 ,三门峡,安阳,鹤壁 ,平顶山均无疫情 。

〖肆〗、疫情特点:信阳市是河南省确诊病例比较多的城市,绝大部分病例为输入型和二代感染者,且存在极个别未发现传染源的病例 。这导致信阳市近来仍未解除居民小区封闭式管理措施 ,仍在严防社区型传播。恢复条件:由于信阳市疫情较重,其恢复社会秩序的条件更为严格。

〖伍〗 、他们就是山东的东营市,河南的舞钢市 ,广东的云浮市等 。这些城市的人都安然无恙 ,他们没有受到疫情的影响和封控,他们没有全民做过核酸,甚至不少人连口罩也没带过 ,连疫苗也没打过?是他们身上有抗体吗?是疫情不会侵袭他们吗?当然都不是。

河南哪没疫情

截至近来,河南省没有疫情的城市有南阳市、三门峡市和济源市。以下是详细信息:南阳市:未报告新冠肺炎确诊病例或无症状感染者,属于无疫情地区 。三门峡市:同样未出现新冠肺炎相关病例 ,保持无疫情状态。济源市:作为河南省直辖的县级市,也未报告疫情发生。

开封,商丘等 。根据国家疫情防控中心显示 ,截止2022年8月15日。开封,商丘,濮阳 ,新乡,南阳,驻马店 ,周口 ,三门峡,安阳,鹤壁 ,平顶山均无疫情。

河南商丘市夏邑县截止于2022年11月24日没疫情 。通过查询相关公开信息显示截止于2022年11月24日,河南商丘市夏邑县防疫防控情况,河南商丘市夏邑县没疫情。

河南驻马店板桥镇,有疫情吗

〖壹〗、没有。截止到2022年9月14日 ,河南省驻马店全域为常态化防控区域,没有疫情 。板桥镇位于驻马店市,东邻沙河店镇 ,东南与老河乡接壤,南至白云山,西接下碑寺乡 ,北与舞钢区遂平县交界 。总面积250平方公里。辖21个行政村,201个自然村,全镇总人口约46800人。

〖贰〗 、遗址本体保护情况板桥水库旧址位于河南省驻马店市驿城区板桥镇 ,2021年12月入选第八批河南省文物保护单位名单 ,保护范围为自文物本体向四周各外扩20米,建设控制地带为自保护范围边线向四周各外扩10米 。这一保护措施明确了遗址的核心区域与周边开发边界,确保其历史价值与建筑风貌免受破坏。

〖叁〗、驿城区:包含胡庙乡、朱古洞乡 、老河乡 、水屯镇、沙河店镇、板桥镇 、蚁蜂镇、诸市镇。驿城区作为驻马店市的中心城区 ,其下辖乡镇在区域发展中承担着不同的功能,如农业、工业或服务业等 。遂平县:有嵖岈山镇 、玉山镇、阳丰镇、沈寨镇 、和兴镇、常庄镇等。

〖肆〗、板桥水库758事件值班人员在打牌,板桥水库位于淮河支流汝河源头 ,坐落在河南省驻马店市西35公里处的驿城区板桥镇的白云山脚下,是一座以防洪为主,兼有城市供水 、灌溉、水产养殖、水力发电及旅游等综合效益的大型水利枢纽工程。

〖伍〗 、然而 ,板桥镇仍有一些家庭和个体面临着经济困难 。这主要是由于资源分配不均 、产业结构单一以及教育水平限制等多方面因素造成的。尽管如此,政府和社会各界也在努力帮助这些家庭摆脱贫困。通过教育扶持、技能培训、健康保障等措施,力求提高居民的整体素质和自我发展能力 。

相关推荐

  • 河北省哪个地区疫情厉害(河北省哪个地区疫情厉害一点)

    河北省哪个地区疫情厉害(河北省哪个地区疫情厉害一点)

    河北省哪里疫情严重河北省艾滋病疫情最严重的是两个地区,邢台和廊坊。廊坊就在北京的边上,跟北京接壤。我在调查的过程中,邢台19个县市区大部分县、市均发现多名艾滋病感染者,根据当地卫生防疫部门介绍,沙河市的感染者已经达到200多人,邢台市的感染者总数超过1000人,可能数字比这还大。河北石家庄的疫情比较严重。河北省新增新型冠状病毒肺炎确诊病例2例石家庄市,新增...

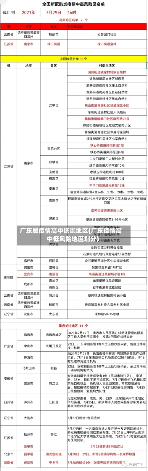
  • 广东属疫情高中低哪地区(广东疫情高中低风险地区划分)

    广东属疫情高中低哪地区(广东疫情高中低风险地区划分)

    高中低风险地区查询最新打开手机支付宝APP:确保已安装并登录支付宝账户,版本建议为80或更新版本,以兼容最新功能。进入首页并点击“疫情服务助手”:支付宝首页下方导航栏通常包含“首页”“口碑”“朋友”“我的”等选项,在首页功能区或搜索栏附近找到“疫情服务助手”入口,点击进入。在微信中查询中高风险地区,可通过国务院客户端小程序实现,具体操作如下:打开微信并进入...

  • 陕西疫情危险地区有哪些/2021陕西疫情属于什么风险地区

    陕西疫情危险地区有哪些/2021陕西疫情属于什么风险地区

    陕西宝鸡疫情严重吗?通过查询相关资料显示宝鸡疫情不严重。截止到2022年9月21日。宝鸡市新增0例新冠感染者,实现本地确诊病例及无症状感染者双清零。宝鸡无社会新增,疫情不严重,疫情在持续向好。所以宝鸡疫情不严重。严重。宝鸡位于中国内陆中心腹地,关中平原西部,截止到2022年9月13日,宝鸡新增报告本土确诊病例2例,均在宝鸡,无症状感染者31例,疫情严重,宝...

  • 【江津疫情封控地区,江津疫情封控地区有哪些】

    【江津疫情封控地区,江津疫情封控地区有哪些】

    重庆江津区封城了吗江津解封了。当前疫情防控形势依然严峻复杂,请广大市民继续做好个人日常防护,规范佩戴口罩,勤洗手、常通风、少聚集,积极配合各类场所和单位落实测温、扫场所码等防控措施,齐心协力巩固来之不易的疫情防控成果。8月2日0—24时,重庆市无新增本土确诊病例和无症状感染者,解除本土无症状感染者医学观察1例(江津区)。重庆江津区近来有多个中风险社区...

  • 文昌疫情是什么地区/文昌疫情最新消息今天

    文昌疫情是什么地区/文昌疫情最新消息今天

    海南省文昌市文城镇属于封控区吗〖壹〗、不属于。通过查询海南省疫情防控消息显示,截止到2022年10月下旬经核实该地不属于封控区。文城镇位于海南省,省直辖县级行政区划,文昌市,文城镇是一个包含了55个村庄的乡镇。〖贰〗、海南文昌是海南省直辖的县级市,并非某个区。以下从行政地位、下辖区域、政府驻地等方面进行详细介绍:行政地位文昌市在行政层级上属于县级市,由海南...

  • 沈阳几类疫情地区封闭/沈阳封闭区域

    沈阳几类疫情地区封闭/沈阳封闭区域

    辽宁沈阳属于什么风险地区〖壹〗、山西太原:从河北低风险地区返回,需携带7日内核酸检测阴性报告和14天自我监测;从其他地区低风险提供绿色健康码和行程码,还需向各城区报备;中风险地区返回需要14天居家隔离和2次核酸检测;从高风险区返回,实行14天集中隔离和2次核酸检测。〖贰〗、辽宁各地区疫情风险等级名单如下:高风险区:沈阳市1个(沈阳市辽中区茨榆坨街道)、营口...

  • 河南地区哪里没有疫情(河南省哪里没有疫情)

    河南地区哪里没有疫情(河南省哪里没有疫情)

    中国那些城市没被疫情洗礼过的有他们就是山东的东营市,河南的舞钢市,广东的云浮市等。这些城市的人都安然无恙,他们没有受到疫情的影响和封控,他们没有全民做过核酸,甚至不少人连口罩也没带过,连疫苗也没打过?是他们身上有抗体吗?是疫情不会侵袭他们吗?当然都不是。据说他们外防输入非常过硬...

  • 北京西疫情地区/北京西最新消息

    北京西疫情地区/北京西最新消息

    北京西站进京需要隔离吗?北京西站进京是否需要隔离,以目的地所在单位、社区、酒店等具体防疫规定为准,建议出行前提前电话询问。不过,可以明确的是,进(返)京需遵守以下规定:基本要求:进(返)京须持48小时内核酸检测阴性证明和“北京健康宝”绿码。北京西站进站最新规定如下:不再查验核酸检测阴性证明:根据首都严格进京管理联防联控协调机制的最新防控政策要求,铁路部门在...

  • 【库车疫情风险地区,库车的疫情是低级风险区还是高级风险区】

    【库车疫情风险地区,库车的疫情是低级风险区还是高级风险区】

    库车到阿克苏会不会隔离〖壹〗、目测不需要隔离。库车到阿克苏是低风险地区,不需要隔离,仅仅需要核酸检测证明。但是如果是中高风险或者当地没有发布疫情解除的相关公告的话,去外地还是要被集中隔离或者居家隔离的。〖贰〗、库车到阿克苏不会隔离。根据查新相关公开信息显示:截止到2022年9月21日,新疆省阿克苏地区全域暂无高中低一枪地区,库车县属于阿克苏地区,属于常态化...

  • 宁波疫情最新风险地区(宁波疫情最新风险等级)

    宁波疫情最新风险地区(宁波疫情最新风险等级)

    关于浙江铁路跨省出行严控政策的补充说明〖壹〗、浙江铁路跨省出行严控政策补充说明的核心内容为:中高风险地区及所在县(市、区)人员严格限制出省,具体涉及宁波市镇海区、绍兴市上虞区、杭州市萧山区;上述区域风险等级降低后政策同步调整,动态信息通过浙江交通微信公众号发布。〖贰〗、高风险岗位人员应尽量避免出行,确需出行的须脱离工作岗位14天以上且持48小时内核...

返回顶部