2022年5月19日北京中高风险地区最新名单最新
022年5月3日起 ,北京市部分区域风险等级调整如下:高风险地区升级情况截至2022年5月2日24时,以下地区因近14天累计报告本土确诊病例数达到标准,由中风险地区升级为高风险地区:朝阳区十八里店乡周家庄村:累计报告6例本土确诊病例。

022年5月1日北京市风险等级调整情况如下:新增高风险地区:朝阳区双井街道广和南里二条(由中风险地区升级) 。新增中风险地区:朝阳区豆各庄乡朝丰家园社区、十八里店乡吕家营村;房山区窦店镇芦村;通州区于家务回族乡西里社区 、新华街道盛业家园社区、中仓街道新华园社区(均由低风险地区升级)。

022年5月26日起 ,北京市8个地区风险等级调整,其中7地降级,1地升级 ,具体调整情况如下:升级地区:房山区青龙湖镇青龙湖村:近14天累计报告2例本土确诊病例,即日起由低风险地区升级为中风险地区。

北京疾控:本起疫情感染来源较为明确,风险可控
〖壹〗、北京市疾控中心表示本起疫情感染来源较为明确,风险总体可控,主要基于流调溯源 、风险人员管控及环境检测结果综合判定 。流调溯源明确感染来源确诊病例为通州区宋庄镇华卿画室学生 ,11月28日离京参加外省考试,12月14日返京后轨迹清晰。12月18日因健康宝弹窗提示主动检测核酸,19日确诊为普通型病例。
〖贰〗、社区传播已基本控制 ,整体形势向好国家卫健委疾控局副局长吴良有在11月6日发布会上明确表示,北京社区传播已得到基本控制 。11月11日后新增病例均为独立传播链关联病例,未引发大规模扩散。
〖叁〗、新增病例情况:5月29日0时至15时 ,北京新增本土新冠肺炎病毒感染者7例,均为隔离观察人员,社会面筛查人员为零。这一数据表明 ,疫情的传播链已基本被切断,新增病例主要来自已管控的隔离人员,社会面传播风险显著降低。
〖肆〗 、传染性相对较低:无症状感染者未出现临床症状 ,传染性较确诊病例更低 。在公众普遍落实防控措施的背景下,其传播风险可控,难以引发大规模传播。密切接触者已隔离管控:疾控机构及时追踪同航班38名密切接触者,均已落实集中隔离医学观察 ,并对相关场所进行终末消毒。
〖伍〗、精准防控:在降低疫情传播风险的同时,最大限度减少对经济、社会活动的影响 。例如,将密接的密接管控措施从“7天集中隔离 ”调整为“7天居家医学观察” ,正是基于奥密克戎传播链更清晰、风险可控性增强的判断。

2022浙江省疫情风险等级最新消息(持续更新)
〖壹〗 、截至2022年1月20日18:50:48,浙江省全域为低风险地区。以下是详细信息:金华永康市调整风险等级根据永康市新型冠状病毒肺炎疫情防控工作指挥部通告〔2022〕19号,自2022年1月20日18时起:解除永康市封控区、管控区和防范区的管控措施;解除Ⅱ级应急响应 ,转为常态化疫情防控;永康市全域调整为低风险区域 。
〖贰〗、可关注微信公众号“杭州本地宝”,在对话框回复【风险】,即可查看杭州当前疫情风险等级 、获取全国风险疫情等级查询工具、了解实时风险等级更新等消息。通过该渠道能及时、准确地获取浙江包括杭州在内各地区的风险等级动态。
〖叁〗 、全域低风险地区来返杭州人员 ,需核验浙江健康码绿码及通信行程卡 。杭州部分区县市要求返乡人员提前报备,具体可查看《2022来返杭州疫情报备报告入口汇总(持续更新)》。
〖肆〗、截至2022年1月28日08时,杭州上城区未调整疫情风险等级 ,仍无中高风险地区。具体信息如下:杭州整体风险等级情况截至2022年1月28日08时,杭州市共有0个高风险地区,1个中风险地区(位于滨江区长河街道建业路151号,即慧而特(中国)餐饮设备有限公司) ,其余区域均为低风险地区 。
全国疫情“中高风险”地区一览
截至近来,国内共有2个高风险地区,76个中风险地区 ,主要分布在陕西省、河南省 、浙江省等地,以下为详细信息(数据不包括港澳台地区):高风险地区:具体地区名单会随疫情形势动态调整,可通过权威渠道实时查询。
查询方式:点击进入上海本地宝的风险专题页面 ,可获取全面的风险地区数据。附加功能:关注微信公众号“上海本地宝”,在对话框搜索【风险】,即可便捷获取实时更新的全国疫情风险等级和中高风险地区名单。注意:以上数据仅限于中国大陆地区 ,不包括港澳台 。
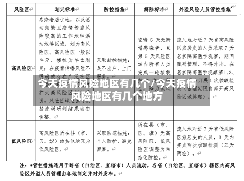
中风险地区:以县市区为单位,存在以下两种情况之一的地区:14天内有新增确诊病例,且累计确诊病例不超过50例;或累计确诊病例超过50例 ,但14天内未发生聚集性疫情。低风险地区:以县市区为单位,无确诊病例或连续14天无新增确诊病例的地区。
全国疫情高中低风险区信息可通过国家政务服务平台或国务院客户端的疫情风险等级查询服务获取,具体操作如下:查询入口:在百度App搜索框输入【疫情风险等级查询】,点击搜索结果中的国家政务服务平台或国务院客户端提供的查询服务 。操作步骤:进入查询页面:点击搜索结果中的“疫情风险等级查询 ”服务。
通过全国疫情风险等级查询小程序进行查询。








