张家口火车站属于低风险区吗
〖壹〗 、属于 。通过查询张家口火车站疫情防控公告了解到,经核实 ,该区域没有出现病例和密接,因此是属于低风险地区。张家口市,河北省辖地级市 ,又称张垣、武城,地处河北省西北部,是冀西北地区的中心城市。

〖贰〗、承德火车站:承德站 、承德南站、承德东站 出站:赴低风险地区 ,健康绿码,行程绿码出行 。非必要不离承赴中高风险地区。进站:中高风险地区禁止返承。中高风险地区所在县区低风险人员,需要提供48小时核酸检测2次阴性证明 。居家隔离14天。

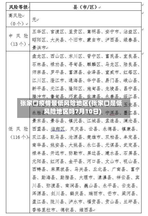
〖叁〗、不是。根据资料查询了解到,2022年09月19日09:32:10 最新数据显示 ,张家口张家口市辖区地区没有低 、中、高风险区域,都是常态化防控区。到张家口倡导就地过节 。


张家口是否低风险地区
河北张家口属于低风险地区。以下是关于该地区疫情防控政策的相关要点:倡导就地过节:非必要不离张,非必要不返张 ,避免前往中高风险地区及所在县。出行管控:确须出行的,需密切关注目的地和途经地的疫情形势和防控要求,谨慎、合理安排出行 。自我防护与报备:出行期间严格做好自我防护措施 ,返张后及时主动报备,并进行落地核酸检测和三天两检。
区域状态:张家口蔚县近来没有低、中 、高风险区域,全域均为常态化防控区 ,这意味着该地区的疫情防控工作已经进入到相对稳定和常态化的阶段。
你好,张家口市崇礼区属于低风险地区,但风险系数也很高 。第一 ,张家口市崇礼区是滑雪的不二选取,许多人会冬天来到崇礼去旅游和体验生活。但是这项运动没有在崇礼区禁止,说明近来还是低风险地区。
张家口是什么风险
〖壹〗、高风险地区 。张家口市,河北省辖地级市 ,又称“张垣 ”“武城”,地处河北省西北部,是冀西北地区的中心城市 ,连接京津、沟通晋蒙的交通枢纽,全市总面积36357平方千米,下辖6区10县;截至2021年底 ,全市常住人口为409万人。
〖贰〗 、张家口市金诺房地产开发有限公司存在经营异常、司法案件、被执行与限制高消费 、欠税等多方面企业风险。经营异常风险:该公司多次因未依照规定期限公示年度报告被列入经营异常名录,涉及2023年7月10日、2024年7月15日、2025年7月14日及7月23日等多个时间点 。
〖叁〗 、河北张家口属于低风险地区。以下是关于该地区疫情防控政策的相关要点:倡导就地过节:非必要不离张,非必要不返张 ,避免前往中高风险地区及所在县。出行管控:确须出行的,需密切关注目的地和途经地的疫情形势和防控要求,谨慎、合理安排出行。
〖肆〗、张家口是一个四线城市 ,也被称为张远和武城 。是河北省下辖的一个地级市。它位于河北省西北部,在北京 、河北、山西和蒙古的交界处。是京津冀(环渤海)经济圈和冀晋蒙(外长城)经济圈的交汇点 。是冀西北的中心城市,是连接京津、沟通晋蒙的交通枢纽。
〖伍〗、张家口蔚县近来属于常态化防控区域。以下是关于常态化防控区域的几点说明:概念区分:常态化防控区域与低风险区不是同一概念 。低风险区通常指中高风险区所在县的其他地区,在所在县无中高风险区时 ,低风险区才调整为常态化防控区域。
〖陆〗 、什么是疫情的高中低风险区 高风险区域:是指累计新冠病例超过50例,并且14天内有聚集性疫情发生。中风险地区:14天之内有新增新冠确诊病例,总计新冠肺炎确诊病例没有超过50例;累计新冠肺炎确诊病例有超过50例 ,14天之内并无出现聚集性疫情 。
张家口疫情封城了封了多久
〖壹〗、天。根据相关公开资料查询显示2022年8月16日零时至8月30日24时起、张家口疫情封城了 、封了14天。近来张家口连续14天内有新增病例但不超过10例确诊病例,已降为中风险地区 。
〖贰〗、没有。解封了。张家口市,河北省辖地级市 ,又称“张垣”“武城 ”,地处河北省西北部,截止到2022年11月7日 ,该地区属于疫情常态化防控区,已经解封了,居民外出时需要佩戴口罩 ,积极配合防疫工作。
〖叁〗、张家口是接到上级命令才采取封城措施的,并不是自封的 。
〖肆〗 、不封城。通过查询张家口疫情防控政策显示,2022年11月22日,经多轮区域核酸检测 ,只对一些涉疫小区进行了疫情防控管理,因此张家口11月22日不封城。张家口市,河北省辖地级市 ,又称“张垣”“武城”,地处河北省西北部,是冀西北地区的中心城市 ,连接京津、沟通晋蒙的交通枢纽 。
张家口蔚县属于什么风险地区
〖壹〗、张家口蔚县近来属于常态化防控区域。以下是关于常态化防控区域的几点说明:概念区分:常态化防控区域与低风险区不是同一概念。低风险区通常指中高风险区所在县的其他地区,在所在县无中高风险区时,低风险区才调整为常态化防控区域 。
〖贰〗 、张家口蔚县地区近来没有低、中、高风险区域 ,都是常态化防控区。蔚县位于冀西北山间盆地南部,属永定河流域,水资源充足。境内有壶流河 、定安河和清水河三条常年河流和中型水库一座 。常态化防控区域不是低风险区 ,两者不是一个概念。
〖叁〗、河北张家口蔚县是高风险地区。根据疫情防控信息截止2022年11月23日张家口蔚县属于中、高风险地区 。发现1例新冠肺炎无症状感染者,为集中隔离点检出。高风险区(2个)将蔚县蔚州镇剑桥春雨小区7号楼,蔚城丽景5号楼2个区域划定为高风险区,执行足不出户、上门服务封控措施。








