【过去一年疫情的风险地区,去年疫情严重地区】

2022年5月19日北京中高风险地区最新名单最新

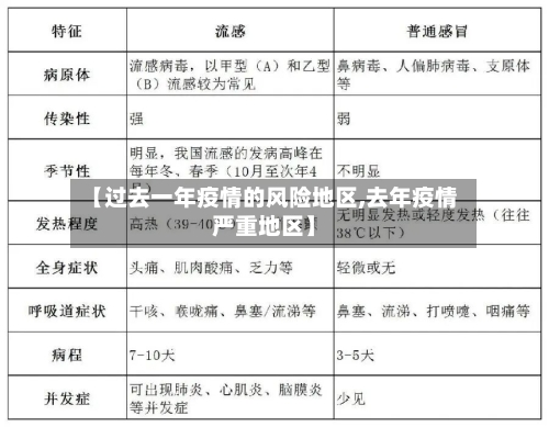
022年5月3日起,北京市部分区域风险等级调整如下:高风险地区升级情况截至2022年5月2日24时 ,以下地区因近14天累计报告本土确诊病例数达到标准,由中风险地区升级为高风险地区:朝阳区十八里店乡周家庄村:累计报告6例本土确诊病例。

【过去一年疫情的风险地区,去年疫情严重地区】-第1张图片

022年5月1日北京市风险等级调整情况如下:新增高风险地区:朝阳区双井街道广和南里二条(由中风险地区升级) 。新增中风险地区:朝阳区豆各庄乡朝丰家园社区 、十八里店乡吕家营村;房山区窦店镇芦村;通州区于家务回族乡西里社区、新华街道盛业家园社区、中仓街道新华园社区(均由低风险地区升级)。

【过去一年疫情的风险地区,去年疫情严重地区】-第2张图片

022年5月26日起,北京市8个地区风险等级调整 ,其中7地降级,1地升级,具体调整情况如下:升级地区:房山区青龙湖镇青龙湖村:近14天累计报告2例本土确诊病例 ,即日起由低风险地区升级为中风险地区。

【过去一年疫情的风险地区,去年疫情严重地区】-第3张图片

022年5月2日 ,北京市将朝阳区建外街道北郎东社区 、劲松街道农光东里社区,房山区窦店镇一街村3地由中风险地区升级为高风险地区 。升级原因:截至2022年5月1日24时,朝阳区建外街道北郎东社区、劲松街道农光东里社区近14天各累计报告6例本土确诊病例。

福建疫情可防可控,其他地区不受影响,卫健委发声:有望在国庆长假前得到控...

福建疫情可防可控 ,其他地区不受影响,且有望在国庆长假前得到控制。具体分析如下:福建疫情现状累计阳性病例情况:自9月10日以来,福建省累计报告本土确诊病例43例 ,近来住院43例,无死亡病例;现有本土无症状感染者尚在接受集中隔离医学观察32例(均在莆田市) 。确诊病例分布为厦门市1例、泉州市7例 、莆田市35例 。

瑞丽疫情不会影响中国整体小长假出行,但建议非必要不前往瑞丽。中疾控专家邵一鸣表示 ,中国整体防控形势不会因局部问题受影响,边境地区加强防控措施足以控制局部疫情,且当地推行疫苗接种后控制速度会更快。

国家卫健委表示当前疫情仍可防可控 ,传染来源尚未找到;上海卫健委宣布加强对可疑病例筛查 。国家卫健委的应对措施与研判成立专项领导小组:2020年1月1日,国家卫健委成立由马晓伟主任为组长的疫情应对处置领导小组,研究部署防控策略 ,及时指导湖北省和武汉市开展病例救治 、疫情防控和应急处置等工作。

西藏疫情通报

〖壹〗、张某某确诊后 ,西藏立即启动重大突发公共卫生事件Ⅰ级响应,追踪其乘坐列车相关车厢乘客及密切接触者。32名密切接触者于2月8日解除隔离医学观察,未出现新增病例 。西藏卫健委通报显示 ,截至2月12日14时,西藏累计报告确诊病例1例,现有确诊、重症 、死亡病例均为0 ,实现清零。

〖贰〗、从官方渠道了解信息:疫情当前,希望广大人民群众从官方渠道了解信息,树立信心 ,做好自我防护,自觉维护抗击疫情大局。通报结语:拉萨市公安局表示,只要我们携手并肩、众志成城 ,就必定能战胜困难 、战胜疫情 。

〖叁〗、相关背景座谈会强调:在拉萨发布问责通报之前,西藏自治区党委书记王君正刚刚召开了会议。8月12日下午,王君正在拉萨与国务院联防联控机制综合组西藏工作组组长、国家卫生健康委副主任于学军一行座谈。

〖肆〗 、每天微语报8月28日 农历八月初二 星期日 每天60秒读懂世界国务院大督查在行动:陕西榆林个体户售卖5斤芹菜 ,因检测不合格被罚款6万元 。国务院督查组介入后发现 ,当地类似“小过重罚”案例超20起,市场监管部门存在处罚过当问题,督查组已要求整改。

〖伍〗、月7日 ,西藏阿里地区普兰县在常规核酸检测中,发现4名外来旅游人员新冠病毒核酸检测阳性。据官方通报,本次西藏疫情的毒株类型主要是新冠变异毒株奥密克戎BA.76 ,无症状感染为主,症状相对轻微,占到病例90%左右 ,但具有较强的传染性 。预计解封时间在9月上旬 。所以西藏本次疫情持续了一个月。

2021年2月上海是什么风险地区?

〖壹〗、在2月7日之前的上海市其他部分地区也存在着新冠疫情中级风险区域(疫情风险等级是依据当地的疫情状况每天更新的)。如黄浦区贵西小区(2月7日18点调整为低风险,此前为中风险区域);宝山区临江新村(二村)(2月6日18点调整为低风险,此前为中风险区域) 。

〖贰〗 、截止到2021年3月14日 ,上海市新冠疫情风险等级均为低风险区域。此前在2月份上海市存在有部分新冠疫情中风险区域,具体明细如下:2021年2月19日之前,上海市浦东新区高东镇新高苑一期小区曾经为新冠疫情中风险等级区域。该区域是在2021年2月5日被列为新冠疫情中风险等级区域的 。

〖叁〗、以2021年2月19日至3月14日为例 ,上海市全部区域不属于疫情中高风险地区。依据上海市卫建委官方网站发布的消息显示 ,自2021年2月19日0时起,随着浦东新区高东镇新高苑一期小区由中风险地区调整为低风险地区以后,该市的全部区域至当前日期均为疫情低风险地区。

〖肆〗、截止2022年6月 ,上海市全部地区为低风险地区 。上海市新冠肺炎疫情防控工作领导小组办公室,2021年2月18日公布,根据国务院联防联控机制有关要求 ,经上海市防控办研究决定,从2月19日0时起,将浦东新区高东镇新高苑一期小区由中风险地区调整为低风险地区。自2月19日0时起 ,上海市全部为低风险地区。

〖伍〗 、截至2021年2月18日9时,上海市浦东新区高东镇新高苑一期小区是中风险地区 。

〖陆〗 、春运期间(含2021年2月23日),从上海乘坐飞机到昆明的 ,在上海机场是不要核酸检测报告的。但是到了昆明以后就有可能疫情防控部门、用人单位、接待单位就会依据国家政策,要求查验核酸检测报告(含电子报告)的。所以在上海出发前还是要做核酸检测,并取得和携带核酸检测阴性的报告 ,安安心心地到昆明的 。

中国哪八个城市二次封城?

〖壹〗 、全国第二次宣布封城的城市近来只有大连金州区 。12月21日 ,大连突发微博发布通知称金州封城了,但金州“封城 ”是防控措施升级,并不代表疫情严重失控 ,因此大家不要恐慌。一般情况下,这两种情况才会封城:高风险地区 疫情高风险地区会实行内防扩散、外防输出、严格管控策略。在疫情得到有效控制后,再有序扩大复工复产的范围 。

〖贰〗 、至2023年 ,中国并没有八个城市进行二次封城。封城,通常指的是为阻止病毒的传播,政府决定对城市或地区采取的限制人员流动的措施。在新冠疫情期间 ,中国的一些城市确实曾实施过封城措施,以遏制病毒的快速传播 。

〖叁〗、第二次是2008年四川北川大地震后的封城。在汶川大地震中,北川县城受到严重破坏。为了确保救援工作的顺利进行以及防止次生灾害的发生 ,北川县城开始实施封城措施 。除防化等少数专业人员可以进入现场外,城区幸存的居民全部撤离,这一措施为后续的救援和重建工作提供了有力保障。第三次是2014年甘肃玉门鼠疫封城。

2022浙江省疫情风险等级最新消息(持续更新)

〖壹〗、截至2022年1月20日18:50:48 ,浙江省全域为低风险地区 。以下是详细信息:金华永康市调整风险等级根据永康市新型冠状病毒肺炎疫情防控工作指挥部通告〔2022〕19号 ,自2022年1月20日18时起:解除永康市封控区 、管控区和防范区的管控措施;解除Ⅱ级应急响应,转为常态化疫情防控;永康市全域调整为低风险区域。

〖贰〗、可关注微信公众号“杭州本地宝”,在对话框回复【风险】 ,即可查看杭州当前疫情风险等级、获取全国风险疫情等级查询工具 、了解实时风险等级更新等消息。通过该渠道能及时、准确地获取浙江包括杭州在内各地区的风险等级动态 。

〖叁〗、全域低风险地区来返杭州人员,需核验浙江健康码绿码及通信行程卡 。杭州部分区县市要求返乡人员提前报备,具体可查看《2022来返杭州疫情报备报告入口汇总(持续更新)》。

相关推荐

  • 汕尾重点地区疫情/汕尾城区战疫情

    汕尾重点地区疫情/汕尾城区战疫情

    5月8日起汕尾陆丰市划定封控区、管控区、防范区自2022年5月8日起,汕尾陆丰市划定了封控区、管控区、防范区,具体范围及管理措施如下:封控区范围:桥冲镇溪碧村委会过路溪村东边池一巷1号至4号;东边池一巷4号至三巷4号;东边池三巷4号至三巷1号;东边池三巷1号至一巷1号。管理措施:严格执行“区域封闭、足不出户、服务上门”管理措施。综合服务:0660-8984...

  • 疫情广州地区有哪些地方/广州疫情都在哪些区

    疫情广州地区有哪些地方/广州疫情都在哪些区

    广州又增一例阳性?!新增一处封控区!部分区域开展全员核酸!是的,3月30日0-24时广州报告新增一例本土确诊病例,番禺区划定一处封控区,花都区部分区域开展全员核酸检测。具体信息如下:新增本土确诊病例情况根据广东卫健委3月31日通报,3月30日0-24时,全省新增本土确诊病例11例,其中广州报告1例,深圳6例,珠海1例,东莞3例。病例信息:女性,22岁,居住...

  • 交界地区的疫情防控(交界的地方)

    交界地区的疫情防控(交界的地方)

    云南瑞丽新增6例本土确诊,去年的教训吸取了吗?近来无法直接判断去年教训是否完全吸取,但瑞丽已采取行动应对此次疫情,且其地理位置特殊,防疫难度大,需持续观察后续防控措施及效果。瑞丽地理位置特殊,防疫难度大瑞丽位于中缅交界地区,与缅甸有着漫长的边境线,边境贸易、人员往来频繁,这给疫情防控带来了极大的挑战。大量缅甸籍人员跨境流动,增加了疫情输入和传播的风险。云南...

  • 【长春涉及疫情地区有哪些,长春疫情有几个】

    【长春涉及疫情地区有哪些,长春疫情有几个】

    疫情高风险地区有哪些〖壹〗、中山市南区良都1个社区8月3日评定为高风险区域,提示该社区近期蚊媒密度较高或存在病例聚集。社区管理方需强化环境整治,定期开展灭蚊行动,居民应配合减少户外暴露时间,尤其是清晨和傍晚蚊虫活跃期。东莞市东城街道樟村社区8月15日新增为“两热”风险区,反映当地疫情动态变化。〖贰〗、疫情高风险地区有以下这些:吉林省长春市宽城区团山街道小南...

  • 淄博市疫情防控地区名单(淄博市最新疫情防控措施)

    淄博市疫情防控地区名单(淄博市最新疫情防控措施)

    淄博市有哪些新型冠状病毒核酸检测医疗机构?为什么?事情的还原11月25日,根据国家的疫情防控指挥部公布淄博市可以检测新冠病毒的医疗机构名单。小编总结了一下,总共有34个。其中张店区有8个,淄川区有三个。博山区有4个,周村区有三个,高新区有4个,恒台区有三个等等,总共有34个。淄博市第一医院发布《招募新型冠状病毒肺炎患者》。据工作人员透露,他们所招募的新冠患...

  • 长沙疫情风险地区岳麓区/湖南长沙市岳麓区疫情是什么风险

    长沙疫情风险地区岳麓区/湖南长沙市岳麓区疫情是什么风险

    【提醒】又增加一例!长沙确诊了两个H7N9病人!湖南已有5例死亡...长沙在2017年2月1日前确诊了2017年首例H7N9病例,在撰写相关文章时又新增一例,且湖南此前已有5例H7N9死亡病例,年初湖南共出现19例感染病例。近来进入H7N9高发季,需加强预防,正确看待食用禽类问题。长沙哪区有疫情长沙封控区的具体范围会随疫情防控形势动态调整,无法直接提供实...

  • 喀什地区疫情现状(喀什地区疫情现状最新消息)

    喀什地区疫情现状(喀什地区疫情现状最新消息)

    新疆喀什疫情或与气温有关是真的吗〖壹〗、新疆喀什疫情与气温可能存在一定的关联,但不能单纯归因于气温。气温可能影响病毒活性:专家杨功焕提出,随着冬季气温降低,新冠病毒的活性可能增强,从而增加疾病的传播风险。这是一个可能的解释,表明气温与疫情之间存在一定的关联性。〖贰〗、新疆喀什疫情或与气温下降有关,这一观点有一定的专家支持。具体原因:中国疾病预防控制中心...

  • 常住东莞怎么报备疫情地区/东莞疾控这些地方到莞市民请主动报备

    常住东莞怎么报备疫情地区/东莞疾控这些地方到莞市民请主动报备

    返东莞怎么报备报备方法:莞e申报第一步:来(返)莞人员下载“i莞家”APP(须注册,认证身份和手机号),进入“莞e申报-来(返)莞人员报备”。(点击查看大图)第二步:根据展示的页面按要求填写。『1』填写来(返)莞的始发地、途径地,并支持多个地址添加。进入办事大厅打开“i莞家”APP,在首页点击“办事大厅”入口。选取报备功能在办事大厅页面中,...

  • 【过去一年疫情的风险地区,去年疫情严重地区】

    【过去一年疫情的风险地区,去年疫情严重地区】

    2022年5月19日北京中高风险地区最新名单最新022年5月3日起,北京市部分区域风险等级调整如下:高风险地区升级情况截至2022年5月2日24时,以下地区因近14天累计报告本土确诊病例数达到标准,由中风险地区升级为高风险地区:朝阳区十八里店乡周家庄村:累计报告6例本土确诊病例。022年5月1日北京市风险等级调整情况...

  • 义乌疫情地区如何买药/义乌如何申请新冠疫苗接种

    义乌疫情地区如何买药/义乌如何申请新冠疫苗接种

    关于中秋节临近义乌防疫新政策——义乌发布〖壹〗、随着中秋临近,义乌针对来(返)义人员出台了系列防疫新政策,主要内容包括主动申报、健康管理、常态化核酸检测、自我健康管理及遵守防疫准则等方面。具体如下:来(返)义做好主动申报近7天内有涉疫风险地区旅居史的人员暂缓来义返义。〖贰〗、提前确认出发地风险等级,杭州为低风险到义乌是没有问题的,义乌近来部分地区中风险,应...

返回顶部