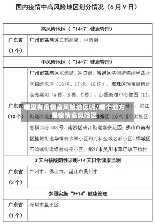
哪里有疫情高风险地区呢/哪个地方是疫情高风险区

福建疫情可防可控,其他地区不受影响,卫健委发声:有望在国庆长假前得到控...

福建疫情可防可控,其他地区不受影响 ,且有望在国庆长假前得到控制 。具体分析如下:福建疫情现状累计阳性病例情况:自9月10日以来,福建省累计报告本土确诊病例43例,近来住院43例 ,无死亡病例;现有本土无症状感染者尚在接受集中隔离医学观察32例(均在莆田市)。确诊病例分布为厦门市1例 、泉州市7例、莆田市35例。

哪里有疫情高风险地区呢/哪个地方是疫情高风险区-第1张图片

国家卫健委表示 ,将坚持动态清零总方针,出现一起扑灭一起,以最快的速度、最小的代价控制疫情扩散蔓延 。具体措施和当前疫情形势如下:当前全国疫情形势我国总体疫情形势保持相对平稳 ,但呈现局部高度聚集 、全国多点散发的特征:内蒙古满洲里:疫情已连续11天无新增,基本得到控制 。

哪里有疫情高风险地区呢/哪个地方是疫情高风险区-第2张图片

国家卫健委表示当前疫情仍可防可控,传染来源尚未找到;上海卫健委宣布加强对可疑病例筛查。国家卫健委的应对措施与研判成立专项领导小组:2020年1月1日 ,国家卫健委成立由马晓伟主任为组长的疫情应对处置领导小组,研究部署防控策略,及时指导湖北省和武汉市开展病例救治 、疫情防控和应急处置等工作。

哪里有疫情高风险地区呢/哪个地方是疫情高风险区-第3张图片

当前急性呼吸道疾病仍以流感为主 ,其他病原体处于较低水平 。中国疾控中心监测数据显示,流感活动已呈现下降趋势,随着学校陆续放假 ,预计1月底左右回归流行间期水平。图:流感活动趋势示意图(数据来源:国家卫健委发布会)流感病毒类型变化与影响近期乙型流感占比升高,导致流感疫情出现小幅波动。

疫情再升级丨吉林市全面实行封闭管理,副省长坐镇舒兰指挥抗疫

吉林市针对疫情升级采取全面封闭管理、提级管控等多项措施,吉林省副省长安立佳坐镇舒兰指挥抗疫 ,全力遏制疫情蔓延扩散 。全面实行封闭管理 吉林市副市长盖东平介绍 ,针对当前疫情形势,吉林市加大全市社会面管控力度。城区以居民小区为单位,乡村以自然屯为单位 ,全面实行封闭管理,严格防止人员随意出入。

扁平化管理方式下,住宅小区指挥长可以直通区防治总指挥部 ,管理决策传动链条减少,人力资源、人力物力 、资金被充足机构起来,行动高效率进一步提高 。

全国疫情高中低风险区一览表?

高风险地区:累计病例超过50例 ,且14天内有聚集性疫情发生。中风险地区:14天内有新增确诊病例,且累计病例在5-50例之间。低风险地区:无确诊病例或连续14天无新增病例 。(具体标准可能因地区政策调整,以当地卫健委公告为准)调整流程 县级以上地方政府根据疫情形势动态评估风险等级。

操作步骤:进入查询页面:点击搜索结果中的“疫情风险等级查询”服务。选取地区:系统默认显示当前所在地的风险等级 ,若需查询其他地区,可通过筛选功能手动选取目标省份、城市或区县 。查看结果:页面会明确标注所选地区为高风险区、中风险区还是低风险区,并显示具体区域范围(如某街道 、社区) 。

截至近来 ,国内共有2个高风险地区 ,76个中风险地区,主要分布在陕西省、河南省、浙江省等地,以下为详细信息(数据不包括港澳台地区):高风险地区:具体地区名单会随疫情形势动态调整 ,可通过权威渠道实时查询。

中风险地区:以县市区为单位,存在以下两种情况之一的地区:14天内有新增确诊病例,且累计确诊病例不超过50例;或累计确诊病例超过50例 ,但14天内未发生聚集性疫情。低风险地区:以县市区为单位,无确诊病例或连续14天无新增确诊病例的地区 。

北京市:顺义区赵全营镇联庄村;顺义区北石槽镇北石槽村。上海市:黄浦区贵西小区;黄浦区昭通路居民区(福州路以南区域);黄浦区中福世福汇大酒店;宝山区临江新村(二村)小区。(其他中风险地区详细名单略,具体可借鉴原文)低风险地区:除上述地区外的其他地区 。

相关推荐

  • 郑州疫情防控地区分布图/郑州疫情控制图

    郑州疫情防控地区分布图/郑州疫情控制图

    郑州金水区封控区管控区最新范围〖壹〗、金水区部分地区属于管控区,同时部分地区属于封控区。〖贰〗、郑州管控区的划分标准为该封控区所在社区(行政村)的其他区域。具体说明如下:划分依据:当某一区域被划定为封控区后,其所在的整个社区(行政村)范围内,除去封控区本身,剩余的其他区域即被划定为管控区。〖叁〗、022年郑州管城区并未整体封闭,非封控区、管控区和防范区内人...

  • 四川成都无新增疫情地区/四川成都新增无症状感染者

    四川成都无新增疫情地区/四川成都新增无症状感染者

    成都4月26日无新增本土病例月26日,成都市无新增本土确诊病例及本土无症状感染者。以下是当日疫情相关详细信息:新增境外输入确诊病例2例确诊病例1:中国籍,从中国香港出发,4月20日飞抵成都入境。确诊病例2:中国籍,从中国香港出发,4月24日飞抵成都入境。月28日成都新增1例本土确诊病例,为省外返蓉的集中隔离人员,无社会活动轨迹,未造成社区传播风险。具体...

  • 海南疫情最严重的地区是/海南的疫情情况怎么样

    海南疫情最严重的地区是/海南的疫情情况怎么样

    海南文昌疫情严重吗?〖壹〗、海南文昌疫情严重。通过查询相关公开信息显示,截止2022年12月30日,文昌市累计报告阳性感染者93例。文昌,海南省下辖市,古时称紫贝。文昌自西汉建置已有2100多年历史,为海南三大历史古邑之一,是中国著名的侨乡,是琼崖革命重要的根据地之一。〖贰〗、正常。通过查询海南文昌疫情资料显示,截止2022年9月2日,海南文昌、白沙、保亭...

  • 各地区疫情的感染率如何(各地区感染新型冠状病毒人数)

    各地区疫情的感染率如何(各地区感染新型冠状病毒人数)

    中国艾滋病疫情呈现以下特点和发展趋势总结中国艾滋病疫情总体仍处于低流行水平,但感染人数持续增长,性传播主导、高危人群多样化、地区差异显著等特点突出。未来需通过技术创新、政策优化和社会动员,平衡隐私保护与公共健康,逐步实现“终结艾滋”目标。传播趋势变化带来的挑战过去30年,中国艾滋病传播总趋势是:由异性和同性传播渠道感染的艾滋病直线上升,毒品注射和采集血浆、...

  • 【收件地区有疫情怎么办,疫情收货地址】

    【收件地区有疫情怎么办,疫情收货地址】

    快递被管制了该如何办如果对快递管制有疑问或需要进一步的帮助,可以联系快递公司的客服部门,询问相关的解决方案或替代方案。考虑其他物流方式:如果快递管制时间较长,且急需物品,可以考虑使用其他物流方式,如货运、专车等,但需注意成本和安全性。重点强调:在快递管制期间,务必遵守当地政府和快递公司的相关规定,不要尝试非法寄送或接收快递,以免给自己和他人带来不必要的麻烦...

  • 汉阳最新疫情高风险地区/汉阳最新疫情高风险地区有哪些

    汉阳最新疫情高风险地区/汉阳最新疫情高风险地区有哪些

    2022武汉高风险地区最新名单及管控政策〖壹〗、可以通过抖音APP查看2022武汉中高风险地区名单最新信息,具体步骤如下:打开抖音APP首页:启动应用后,默认显示首页内容,点击页面顶部“同城”选项。进入抗疫频道:在同城界面中,点击页面上方的“抗疫”按钮,系统将跳转至抗疫专题页面。〖贰〗、现将有关事项通告如下:高风险区汉阳区洲头街道洲头一村58号楼中风险区江...

  • 国人疫情风险地区(近来国内疫情风险等级查询)

    国人疫情风险地区(近来国内疫情风险等级查询)

    全国中高风险地区最新名单(附实时查询入口)最新全国风险地区名单可通过本地宝——全国疫情中高风险地区名单查询器实时查询。查询平台:本地宝——全国疫情中高风险地区名单查询器查询入口:点击进入(实时更新)本地宝的全国疫情风险等级名单查询系统由小编们实时维护,风险地区有调整时会第一时间更新专题,确保用户获取的信息准确且及时。全国中高风险地区名单可通过以下方式实时查...

  • 广东是疫情地区吗(广东属于新型冠状病毒疫情严重地区吗)

    广东是疫情地区吗(广东属于新型冠状病毒疫情严重地区吗)

    中国哪里发生了疫情〖壹〗、新中国成立后,我国陆续发生的四次重大疫情及其具体情况如下:第一次:亚洲流感(1957年)时间与起源:1957年2月,新中国成立仅8年,甲型H2N2毒株在贵州首次被发现,这是我国首次遭遇的大型流感病毒。〖贰〗、疫情确认与报告农业农村部于5月29日接到中国动物疫病预防控制中心报告,经甘肃省动物疫病预防控制中心确诊,兰州市永登县一养殖场...

  • 青州是几类区域疫情地区(青州属于什么风险地区)

    青州是几类区域疫情地区(青州属于什么风险地区)

    潍坊哪个区是低风险地区〖壹〗、潍坊11个区是低风险地区。潍坊市潍城区等11个县(市、区)为低风险地区。潍坊低风险区为:潍城区、寒亭区、坊子区、奎文区、诸城市、高密市、临朐县、青州市、寿光市、安丘市、昌邑市。潍坊中风险区为:昌乐县。潍坊无县(市、区)处于高风险区。风险等级每周调整一次,发生突发聚集性疫情或不明原因社区传播疫情时随时调整。〖贰〗、潍坊低风险地区...

  • 换货只能发疫情地区吗/换货能不能卖家先寄给我我再寄回?

    换货只能发疫情地区吗/换货能不能卖家先寄给我我再寄回?

    在淘宝买东西想退货因为疫情快递停了怎么办第一步:与商家协商延长退货期限若消费者所在地区或商家退货地址因疫情管控导致物流中断,需第一时间联系淘宝商家说明情况。根据淘宝平台规则,疫情管控区域的订单退货时效可自动延长:消费者填写退货信息的时间、商家确认收货的时间均可适当顺延(虚拟订单除外)。因疫情淘宝能否延长退货期限可以协商延长退货期限。疫情属于不可抗力因素,若...

返回顶部