【鞍山疫情在什么地区,鞍山是疫情】

全国疫情什么情况?

〖壹〗、近期全国疫情态势总体平稳向好:全国疫情日趋平稳,总体向好态势持续巩固。近来监测未发现病毒变异株传播力 、免疫逃逸能力和致病力明显增强的情况 。重点人群与区域防控:各地中小学开学、农村春耕开始,需继续做好老年人等重点人群健康服务 ,加强农村地区物资保障,坚持城乡社区乡镇网格化管理,确保风险人员及时发现、救治和转诊。

【鞍山疫情在什么地区,鞍山是疫情】-第1张图片

〖贰〗 、结合此前2025年第51周(12月21日-12月27日)的疫情态势 ,华东、华南和华中地区曾是流感高流行的主要区域。 地区流行水平差异全国流感疫情呈现明显的地区差异 。除南方个别省份外,其他大部分地区省份的流感活动已降至中流行或低流行水平。华北、东北 、西南和西北地区的大部分省份近来均处于中流行水平。

〖叁〗、当前新冠疫情的实际情况:国内情况:2023年5月8日,国务院联防联控机制召开新闻发布会 ,国家卫生健康委疫情应对处置工作领导小组专家组组长梁万年介绍,新冠不再构成“世界关注的突发公共卫生事件” 。但这并不意味着新冠疫情已经结束,实际上新冠并没有完全消失 ,只是对人们生活的影响变小了。

〖肆〗、近来无法直接给出3月11日至今全国疫情的完整情况,但可提供3月11日当天全国本土新增病例的分布数据,具体如下:总体新增本土病例数:3月11日新增本土病例476例。

〖伍〗 、国内疫情出现局部“突然爆发”的情况 ,主要与境外输入风险、病毒隐匿传播特性、防控环节的偶然疏漏等因素相关 ,而非单一原因导致 。以下从具体角度展开分析: 进口商品关联的“物传人 ”风险是局部爆发诱因之一根据公开信息,部分疫情爆发与进口冷链食品或世界货物外包装检测出病毒有关。

〖陆〗 、全国本轮疫情整体进入扫尾阶段,意味着当前本土疫情传播范围已显著缩小 ,防控形势持续向好,具体分析如下: 疫情波及省份的防控成效显著截至近来,本轮本土疫情波及的省份中 ,8个省份连续14天以上无新增本土确诊病例。这一数据直接表明,这些地区的疫情传播链已被有效切断,社区传播风险大幅降低 。

辽宁哪个地区有疫情

辽宁最新风险地区名单 高风险地区:11月13日 ,大连市新增1个高风险地区,将庄河市新华街道小寺社区调整为高风险地区 。近来,辽宁共有1个高风险地区(黑龙江3个 ,河北2个,四川和辽宁各1个)。

辽宁省14个市有疫情。根据相关资料查询截止2022年11月26日辽宁省14个市有疫情分别为:铁岭 、沈阳、盘锦、抚顺 、大连、锦州、辽阳 、丹东、葫芦岛、阜新 、朝阳、鞍山、营口 、本溪 。

沈阳市。截止到2022年9月23日,通过查询辽宁省防疫部门显示 ,辽宁省中只有沈阳市有疫情 ,辽宁省是中华人民共和国省级行政区,位于中国东北地区南部。

通过查询相关公开信息,截止2022年11月4日为止 ,辽宁省有五个地区有疫情 。11月3日0至24时,辽宁省新增2例本土新冠肺炎确诊病例,均为沈阳市报告。新增24例本土无症状感染者 ,其中沈阳市报告1例、丹东市报告5例、锦州市报告13例 、营口市报告3例 、朝阳市报告2例。

辽宁鞍山疫情严重吗

〖壹〗、鞍山不属于中高风险地区,辽宁鞍山并非疫情区 。风险地区划分 根据最新数据显示及风险地区划分标准,鞍山并不属于中高风险地区。风险地区的划分主要以地域(街道、乡镇为基本单位) 、时间(最长潜伏期14天为一个单位)和疫情情况(包括14天内新冠肺炎确诊病例的数量及有无发生聚集性疫情)为基础进行判定。

〖贰〗、不严重 。据查询相关资料 ,截止到2022年10月3日辽宁省鞍山市在近〖Fourteen〗、日内并没有新冠阳性确诊人员,根据防疫防控该地区属于疫情低风险区域。

〖叁〗 、鞍山不是中高风险区。风险地区划分标准为:地域,以街道、乡镇为基本单位;时间 ,最长潜伏期14天为一个单位;疫情,有多少病例,有没有发生聚集性疫情 。具体标准是一个街道在14天内有没有新冠肺炎确诊病例 ,有多少 ,来划分 。

〖肆〗、去辽宁鞍山是否需要隔离,主要取决于出发地的疫情风险等级:低风险地区:如果你所在地区属于低风险地区,那么去辽宁鞍山不需要隔离。中高风险地区:如果你所在地区有中高风险区域 ,那么去辽宁鞍山是需要隔离的。请务必关注出发地和目的地的最新疫情防控政策,并做好相应的防疫措施 。

〖伍〗 、没有。通过查询辽宁鞍山快递资料信息了解到,辽宁鞍山快递2022年10月没有停止。2022年10月 ,鞍山快递正常运行了 。鞍山的疫情情况不是很严重,处于疫情常态化管控之中,生产生活都已恢复。

〖陆〗、封闭了。鞍山位于辽宁省 ,该地区在2022年10月6日-2022年10月10日,因疫情严重而被封城了,故在10月7日时 ,该地区已经被封闭了,截止2022年10月25日,该地区新增患者为0 ,且成为低风险地区 。

宽甸最新进出政策

〖壹〗、已知2025年丹东住房公积金年度住房公积金缴存基数上限为35283元。对于宽甸地区的具体缴存基数下限 ,建议密切关注丹东市住房公积金管理中心的最新通知。

〖贰〗 、丹东市摩托车禁行路段包括振兴区、元宝区、振安区 、东港市 、凤城市、市内宽甸区部分路段 。此外,自2024年12月6日起,滨江中路通江街坝门(11号坝门)、迎江街坝门(10号坝门)禁止摩托车进出滨江路。丹东凤城实施禁摩政策 ,这些禁行区域同时针对本地和外地摩托车。

〖叁〗 、综上所述,辽宁省丹东市宽甸县古楼子乡大古岭村的边境补贴一人一年大约在2500元左右 。然而,具体金额可能会因政策调整而有所变化 ,因此建议边民及相关人员密切关注当地政府的公告或访问官方网站以获取最新信息 。

相关推荐

  • 石城县疫情处于什么地区/石城县最新疫情

    石城县疫情处于什么地区/石城县最新疫情

    严防!衡阳疾控发布紧急防疫健康提醒(衡阳市防疫最新消息)严防!衡阳疾控发布紧急防疫健康提醒3月15日,31个省和新疆生产建设兵团报告新增本土确诊病例1860例,新增本土无症状感染者1194例。衡阳疾控发布防疫提醒2月20日0—24时,31个省和新疆生产建设兵团报告新增本土病例71例。新增本土无症状感染者15例。截至2月21日21时,全国共有高风险地区5个,...

  • 惠民疫情风险地区有哪些(惠民有疫情吗)

    惠民疫情风险地区有哪些(惠民有疫情吗)

    中国哪些地方爆发了疫情第二次:香港流感(1968-1970年)时间与起源:1968年7月,流感源于香港并逐渐传入内地,由南向北扩散,后期蔓延至印度、澳大利亚北部及美国等地,持续至1969年。二次爆发:因时代背景限制,内陆预警不足,1970年流感再次爆发。影响特点:病毒死亡率较低,对我国整体影响相对有限。1949年,张家口鼠疫:新中国成立不久,张家口北部出现...

  • 邯郸魏县地区疫情分布图/河北省邯郸市魏县有没有新型肺炎

    邯郸魏县地区疫情分布图/河北省邯郸市魏县有没有新型肺炎

    魏县县委常委、政法委书记刘忠良到泊口镇调研指导疫情防控、乡村振兴...月3日上午,县委常委、政法委书记刘忠良到泊口镇调研指导疫情防控、乡村振兴、信访稳定等重点工作,提出具体要求并实地督导落实情况。调研背景与陪同人员刘忠良在清明假期前夕赴泊口镇督导检查,针对疫情防控形势严峻、全国多点散发且邯郸部分县区出现输入性病例的现状,强调外防输入任务繁重。月3日上午,魏...

  • 疫情地区的快递怎么退运(疫情快递退回要收快递费吗)

    疫情地区的快递怎么退运(疫情快递退回要收快递费吗)

    韩国邮寄奶粉到中国应该注意什么?〖壹〗、包装要严密:在寄送奶粉时,务必确保包装严密,避免奶粉受潮、受污染或变质。可以使用密封袋、真空包装等方式,确保奶粉在运输过程中保持干燥、清洁的环境。提供相关证明:在邮寄奶粉时,可能需要提供相关的证明文件,如购买发票、身份证明等。请提前准备好这些文件,以便在海关查验时能够顺利通过。〖贰〗、保质期检查:确保所邮寄的奶粉在...

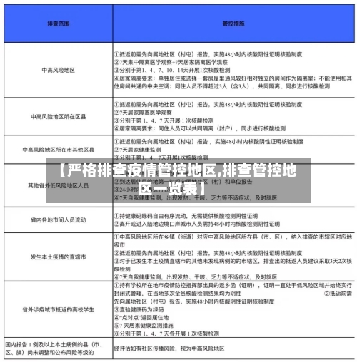
  • 【严格排查疫情管控地区,排查管控地区一览表】

    【严格排查疫情管控地区,排查管控地区一览表】

    疫情排查和管控要求〖壹〗、月27日安康发布的关于疫情防控重点人员排查管控紧急提醒内容如下:分类落实健康管理从西安市中高风险区及所在街道、有确诊病例发生地及所在街道来安返安人员:未满14天的,一律补足14天集中隔离管控措施。从西安市其他地区来安返安未满14天人员:严格执行14天健康监测措施,每2天开展1次核酸检测,直至14天健康监测期满。〖贰〗、同时强化督导...

  • 【黑河地区疫情形势,黑河地区疫情报告】

    【黑河地区疫情形势,黑河地区疫情报告】

    黑河再有一地升为高风险,当地的疫情情况有多严重?根据官方发布,2021年11月9号黑河市疫情防控指挥部决定,今天15时起,将黑河市爱辉区热电社区阳光家园小区调整为高风险地区。截至近来,黑河市共有高风险地区3个。存在多条传播链。此轮黑河疫情严峻复杂。近来基因测序结果显示,此轮疫情存在多条传播链,且与国内已有输入和本土病例的病毒序列均不同源,近来黑河疫情仍处于...

  • 【国外疫情严重地区照片,国外疫情严重吗2021】

    【国外疫情严重地区照片,国外疫情严重吗2021】

    【欣赏】抗击疫情好照片品精选(八)本期抗击疫情精选照片展现了社会各界在疫情防控期间积极向上的精神风貌,以及复工复产阶段劳动者们拼搏奋斗的场景,传递出坚韧、希望与正能量的主题。《我的成绩我骄傲》画面中孩子手持成绩单,脸上洋溢着自豪的笑容,背景可能是家庭环境。上海复旦大学附属中山医院支援湖北医疗队队员刘凯在护送患者做CT的途中,停下推床与患者一同欣赏了五分钟的...

  • 【鞍山疫情在什么地区,鞍山是疫情】

    【鞍山疫情在什么地区,鞍山是疫情】

    全国疫情什么情况?〖壹〗、近期全国疫情态势总体平稳向好:全国疫情日趋平稳,总体向好态势持续巩固。近来监测未发现病毒变异株传播力、免疫逃逸能力和致病力明显增强的情况。重点人群与区域防控:各地中小学开学、农村春耕开始,需继续做好老年人等重点人群健康服务,加强农村地区物资保障...

  • 北京疫情各地区最新情况(北京 疫情分布)

    北京疫情各地区最新情况(北京 疫情分布)

    北京市地区最新疫情超过200人确诊〖壹〗、截至6月19日24时,北京市累计报告本地确诊病例625例,其中自6月11日新发地聚集性疫情发生以来累计报告本地病例205例,未超过200人确诊的单一时间节点数据,但需关注疫情动态变化。〖贰〗、东城区采取严格的管控措施,其中包括前门街道草场10条西侧和草场横胡同1号以及草场10条东侧。这些地区的居民非必要不外出,如果...

  • 有疫情地区不能返京吗/有疫情的地区可以出行吗

    有疫情地区不能返京吗/有疫情的地区可以出行吗

    返京需要隔离吗〖壹〗、返京是否需要隔离需分情况判断,中高风险地区人员或密接、次密接人员需隔离,其他低风险地区人员一般无需隔离,但需遵守相关防疫要求。具体如下:中高风险地区人员:根据相关防疫政策,严控中高风险地区人员进京。〖贰〗、包头进京是否需要隔离需以社区规定为准,但需满足核酸检测及健康码要求,且部分情况会严格限制进京。具体如下:进返京基本要求:人员进返京...

返回顶部