河南扶沟什么地区有疫情/河南扶沟什么地区有疫情了

扶沟县太康可以进入吗?现代疫情

〖壹〗、扶沟县太康不能进入 。截止2022年11月8日静管3天的扶沟县如期解封 ,可同属周口市的太康县静默了,淮阳区学校停课。疫情防控要求:严格落实国务院联防联控机制第九版防控方案和九不准要求,进一步完善常态化精准防控和局部应急处置相结合的工作机制 ,不断提高疫情防控的科学化 、精准化、人性化水平,确保人民生命健康安全和经济社会持续平稳发展。

河南扶沟什么地区有疫情/河南扶沟什么地区有疫情了-第1张图片

〖贰〗、可以 从施达宾馆,沿着鸿昌大道向东 ,一直到,吉鸿昌广场 那个十字路口 还有 北关 卫生学校 一直向北的那个十字路口,也可以 。

河南扶沟什么地区有疫情/河南扶沟什么地区有疫情了-第2张图片

〖叁〗 、有啊 ,可以乘大巴直达的 ,如果不想乘坐大巴,可以在同城乘车网找顺风车。

〖肆〗、当然有了,现在还是叫太康县 查百度百科如下:太康县 ,东临商丘市的柘城、睢县,北连开封市的通许 、杞县,西与扶沟、西华毗邻 ,南与淮阳接壤。太康县辖23个乡镇,768个行政村,总面积1759平方公里 ,总人口138万,其中农业人口126万,盛产小麦、棉花 ,素有“银太康 ”之称 。

〖伍〗 、具体来说,太康是河南省周口市下辖的一个县级市,位于河南省中部偏东位置 ,这里不仅有丰富的历史文化遗产 ,还有美丽的自然风光。从太康出发,首先经过的是扶沟县,这里以小麦和蔬菜种植业闻名 ,同时也有许多传统的手工艺品。

河南扶沟县7名学生感染新冠,集中在同一班,感染源来自哪里?

〖壹〗 、月9日,河南周口扶沟实验中学7名学生感染新冠肺炎,引起关注 。学校相关负责人在采访中多次哽咽 ,称7名感染者为同学,学校第一名感染者为九年级女生,与该县首例郑州相关病例有关 。近来 ,学校已放假休学开展全面消毒工作。7-8年级学生回家实施隔离防控,9年级900余名师生转移到周口8个县区隔离。

〖贰〗、第一点,我们知道 ,中学生的身体抵抗力并不是那么强,和成年人没得比 。所以一旦中学生感染了新冠疫情那么情况是急度危险的。所以河南一中学已有七名同班同学感染。这些学生的病情是十分严峻的 。不容客观的。刻不容缓的。当地学校或当地教育局要及时的根据具体情况,做出相应的措施 ,避免交叉感染 。

〖叁〗、近来没有确凿证据表明疫情源头来自西方国家或属于人为细菌战 ,疫情溯源是科学问题,需基于客观证据和严谨研究,不应轻信未经证实的阴谋论观点。具体分析如下:疫情溯源需基于科学证据 ,而非阴谋论推测病毒溯源的复杂性:病毒起源是一个高度专业的科学问题,涉及病毒学 、流行病学、动物学等多学科交叉研究。

〖肆〗、截至4月6日,宿迁泽达职业技术学院已累计报告123例新冠感染者 ,源头尚未明确,近来感染者均已闭环转运至市传染病医院隔离管理 。

〖伍〗 、新冠感染经历记录感染背景与环境本人在日本就读专门学校,班级中有越南和尼泊尔籍学生 ,部分人日常不戴口罩且频繁咳嗽。5月20日前,一名不戴口罩的越南学生持续咳嗽;20日当天,两名尼泊尔学生因身体不适提前离开教室。由于本人除学校外未去其他场所 ,且打工日(周五)休息,感染源高度可能来自班级内部 。

鄢陵扶沟交界解封了吗

〖壹〗、解封了 。截止至2022年9月15日,鄢陵和扶沟两地之间没有低、中 、高风险区域 ,都是常态化防控区 ,根据当地疫情政策查询显示,鄢陵扶沟交界处已经解封,恢复正常通行 ,但是居民通行仍需要携带48小时核酸检测报告,以此来防范新冠疫情。

〖贰〗、扶沟到鄢陵311现在通车了。通过查询相关资料信息显示,截止到12月1日全国已逐渐恢复常态化管理 ,出现不再说限制,高铁、火车 、大巴客车都正常通车 。

〖叁〗、公里。首先,鄢陵县政府到扶沟县雾烟山距离19公里。其次 ,从鄢陵县政府到扶沟县雾烟山,以打车为例 。先从鄢陵县政府上车,途径花都大道 ,连栾线,012乡道,到达终点扶沟县雾烟山 ,全程大约需要29分钟到达。鄢陵县隶属河南省许昌市 ,位于河南省中部,千里伏牛山脉东方,万里母亲河黄河南侧。

扶沟能去吗

〖壹〗、清集去扶沟县乘车指南 清集镇至扶沟县直线距离约25公里 ,交通以公路客运为主,常规乘车方案如下:直达班车 运营线路:两地间通常有县际班车或私营中巴往返,车辆多停靠清集镇中心汽车站或主要路口(如卫生院 、邮局附近) 。

〖贰〗 、体验当地民宿:在扶沟雾烟山风景区附近 ,有许多具有当地特色的民宿供游客选取。入住民宿,可以更好地体验当地的风土人情,同时也能享受到更加舒适的住宿环境。总之 ,要想在扶沟雾烟山风景区玩出新鲜感,关键在于从多方面去发掘和体验当地的自然风光、人文景观和休闲娱乐项目 。

〖叁〗、周口市附近的湿地公园或自然保护区:虽然不在扶沟县内,但作为邻近地区的周口市 ,其周边的湿地公园和自然保护区也是不错的选取。例如,可以去周口沙颍河国家湿地公园进行探索,那里有丰富的生态资源和优美的自然景观。历史文化遗迹探访:扶沟县有着悠久的历史和丰富的文化遗产 ,如扶沟老城 、古庙宇等 。

相关推荐

  • 苏州疫情中风险地区几个/苏州疫情属于中风险还是低风险

    苏州疫情中风险地区几个/苏州疫情属于中风险还是低风险

    苏州疫情已外溢无锡和南通,苏州的疫情怎么样了?无锡和南通情况并不乐观,当地已经启动疫情应急方案,出入管控严格,排查相关人员。苏州疫情非常严重,已经确诊好几十例,棋牌室、麻将馆都已经关门,其余的娱乐场所限制客流量。为了稳住人心,控制局势,当地领导正焦头烂额商量对策。每天都有新增病例,只有从源头上下手,才能把切断传染源。近期江苏的疫情一直牵动着大家的心,而苏州...

  • 【去盐城如何报备疫情地区,进入盐城需要什么手续】

    【去盐城如何报备疫情地区,进入盐城需要什么手续】

    怎样在我的盐城APP上进行出行报备〖壹〗、打开APP并进入更多服务:打开手机上“我的盐城”APP,在首页点击【更多】图标。找到出行申报入口:在【我的服务】页,点击政务服务下面的【出行申报】图标。选取来盐申报:在【出行申报】页,点击【来盐申报】图标。填写并提交报备单:详细填写【离盐报备】单后,点击下方的【确认提交】即可完成备案。〖贰〗、在我的盐城APP上进行...

  • 【辽宁现有疫情的地区,辽宁省有疫情严重地区吗】

    【辽宁现有疫情的地区,辽宁省有疫情严重地区吗】

    7月24日,本土新增5+4;辽宁四川各有一地调为中风险地区月24日,全国本土新增确诊病例5例、无症状感染者4例;辽宁沈阳市大东区珠林路50-15号楼、四川省绵阳市涪城区吴家镇惠科路1号厂区调整为中风险地区。月25日下午,敦煌、瓜州等地出现强沙尘天气,最小能见度不足50米,为近5年最低。当地机场航班取消,高速公路临时封闭。南京新增高风险地区江宁区禄口街道石...

  • 内蒙古疫情风险地区图(内蒙古最新疫情风险等级划分)

    内蒙古疫情风险地区图(内蒙古最新疫情风险等级划分)

    内蒙古高风险地区有哪些〖壹〗、近来公开信息中明确提到的高风险地区为内蒙古额济纳旗达来呼布镇镇区,另一高风险地区暂未获取到官方确认信息。高风险地区现状内蒙古额济纳旗达来呼布镇镇区范围自2024年10月21日起被列为高风险地区。当地已采取严格的防疫管控措施,包括封闭管理、交通限制和全员核酸筛查等。〖贰〗、月6日0—24时,内蒙古自治区新增本土确诊病例20例...

  • 【焦作是否低风险疫情地区,焦作是否疫区】

    【焦作是否低风险疫情地区,焦作是否疫区】

    2022焦作春节返乡隔离政策〖壹〗、国内中高风险地区或14天内有中高风险地区旅居史的来(返)焦人员:落实“14天集中隔离+7天居家健康监测”管控措施,期间进行7次核酸检测。中高风险地区所在县(市、区、旗)的其他区域来(返)焦人员:查验48小时内核酸检测阴性证明。落实“7天居家隔离+7天居家健康监测”管控措施。居家隔离期间由辖区医务人员上门进行3次核酸检测。...

  • 【如何确定有疫情拐点地区,怎么看疫情拐点】

    【如何确定有疫情拐点地区,怎么看疫情拐点】

    疫情拐点是什么意思?〖壹〗、疫情拐点是指疫情发展趋势在该点上开始发生改变,即病例增长曲线在该点后会放缓增速,随后达到比较高点并开始下降。以下是关于疫情拐点的详细解释:疫情拐点的定义在疫情传播的过程中,拐点是一个关键的时间点。在这个点之后,病例的增长速度会明显放缓,虽然病例数可能仍然会继续上升,但增速已经减缓。〖贰〗、01拐点是数学名词,指改变曲线向上...

  • 南阳地区疫情事迹(南阳抗击疫情)

    南阳地区疫情事迹(南阳抗击疫情)

    河南南阳哪里疫情严重南召县。在2022年8月底,河南南阳南召县发现了需要佩戴口罩现象,防控指挥部进行了人员的集中分配,以保证群众健康安全。南阳位于河南省西南部,是重要的交通枢纽,豫鄂陕交界地区区域性中心城市。是河南省面积最大、人口比较多的地级市,面积达到65万平方公里。数据佐证:截至2月4日24时,南阳确诊107例(含邓州15例),信阳确诊138例(含固始...

  • 怀远疫情风险地区图最新/怀远新冠肺炎疫情

    怀远疫情风险地区图最新/怀远新冠肺炎疫情

    太和县疫情风险等级〖壹〗、需要。太和县位于阜阳市,根据国务院客户端疫情风险等级查询可知,在2022年10月1日,该地是常态化防控区域,由于疫情原因,从外地包括上海返回本地需要7天的隔离,各乡镇要进一步提高思想认识,全面压实各方责任,要抓紧抓严抓细各项疫情防控措施落实,扩围加密、提高质效,坚决打赢疫情防控阻击战。〖贰〗、阜阳有疫情的话,那么应该是需要隔离的。...

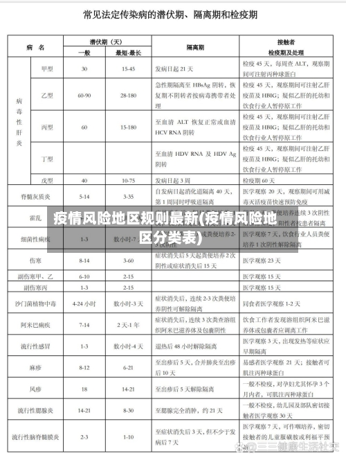
  • 疫情风险地区规则最新(疫情风险地区分类表)

    疫情风险地区规则最新(疫情风险地区分类表)

    疫情风险区是怎么划分的成都高风险地区的划分标准为:14天内新增两起及以上的本地聚集性疫情,或新增5例以上本地确诊病例。具体划分规则及依据如下:高风险地区划分条件满足以下任一条件即划定为高风险地区:14天内新增两起及以上本地聚集性疫情(聚集性疫情指小范围内出现多例关联病例);14天内新增5例以上本地确诊病例(不含境外输入病例)。疫情风险区的划分主要依据病例...

  • 河南扶沟什么地区有疫情/河南扶沟什么地区有疫情了

    河南扶沟什么地区有疫情/河南扶沟什么地区有疫情了

    扶沟县太康可以进入吗?现代疫情〖壹〗、扶沟县太康不能进入。截止2022年11月8日静管3天的扶沟县如期解封,可同属周口市的太康县静默了,淮阳区学校停课。疫情防控要求:严格落实国务院联防联控机制第九版防控方案和九不准要求,进一步完善常态化精准防控和局部应急处置相结合的工作机制,不断提高疫情...

返回顶部